Escape Game: Lichtlabyrinth

| Autoren: | Jonas von Döllen & Julius von Agris |
| Betreuer: | Prof. Schneider |
Einleitung
Im Bezug des Fachpraktikums Mechatronik im 5.Semester müssen die Studierenden ein mechatronisches Projekt im Kleinteam planen, umsetzten, kontrollieren und dokumentieren. Dabei muss es stilistisch einem Escape Game nachahmen und entweder ein Schlüssel oder ein Zahlencode am Ende ausgeben. Hierfür wurde das "Lichtlabyrinth" entwickelt.
Das Escape-Game „Lichtlabyrinth“ basiert auf einer RGB-8x8-LED-Matrix. Ziel des Spiels ist es, von einem Bewegungs-Lichtpunkt (blau) zu einem Ziel-Lichtpunkt (rot)zu gelangen. Der Anwender kann sich mit einem Steuerkreuz in Form von Tastern bewegen, um zur Ziel-LED zu gelangen. Die Schwierigkeit dabei liegt darin, dass der Anwender nicht einen beliebigen Weg einschlagen kann, sondern aus verschiedenen Labyrinth-Weg-Karten, die richtige herausfinden muss. Der Spieler erkennt somit auf der Matrix nicht direkt die möglichen Wege. Um die richtige Labyrinth-Weg-Karte zu finden, werden auf dem Spielfeld neben der Start-/ und der Ziel-LED, auch zwei weitere LEDs (grün) leuchten, die auf den Labyrinth-Weg-Karten an unterschiedlichen Stellen mit einem Kreis gekennzeichnet sind. Diese LEDs muss der Anwender mit seinen Labyrinth-Weg-Karten abgleichen und die richtige auswählen. Hat der Anwender die richtige Karte ausgewählt, muss er dem Weg der Karte folgen, um das Rätsel zu lösen. Wählt der Anwender allerdings eine falsche Karte aus, macht einen Fehler (z. B. Betätigung eines falschen Tasters) auf dem Weg ins Ziel oder läuft die vorgegebene Zeit (wird durch eine immer schneller blinkende LED, welche nicht zu dem Spielfeld gehört, angezeigt) ab, verändern sich die LEDs auf dem Spielfeld und der Anwender muss von neu starten.
Schwierigkeitslevel: Mittel
Lernziele: Schüler schaffen es, räumlich und abstrakt zu denken. Die Informationen von der zweidimensionalen Karte müssen auf das Gerät (die Lichtmatrix) eigenständig projiziert werden.
Bezug zum MTR Studium: Die Vorstellungen von Räumen und äußerlichen Gegebenheiten sind grundlegend für CAD-Programme und zum Konstruieren. Das Gerät mit der Lichtmatrix bildet auch ein eigenständiges, mechatronisches System, welches Sensoren (Taster), Aktoren (die Lichtmatrix) und eine zentrale Prozesseinheit (Arduino) umfasst.
Anforderungen
| Nr | Inhalt | Prüfbarkeit | Prio | Ersteller | Datum |
|---|---|---|---|---|---|
| 1 | Die LEDs auf der Matrix müssen einzeln mit dem Arduino Controller angesteuert werden. | Sichtkontrolle auf der Matrix | 1 | Jonas von Döllen | 3.10.2025 |
| 2 | Taster müssen einzeln über einen Tastendruck per Hand ansteuerbar sein und nur einzeln ein Signal zulassen | Auswertung der Tastersignale über Seriellenmonitor | 1 | Julius von Agris | 3.10.2025 |
| 3 | Countdown LED muss immer schneller blinken und nach 40 Sekunden mit der Anfangsblinkgeschwindigkeit wieder beginnen | Sichtkontrolle auf dem Breadboard | 1 | Jonas von Döllen | 3.10.2025 |
| 4 | LED Matrix muss die Zahlen für das nächste Schloss in Form einer Segmentanzeige nacheinander anzeigen können | Sichtkontrolle auf der Matrix | 1 | Jonas von Döllen | 3.10.2025 |
| 5 | Die vier Spielfelder-LEDs müssen auf dem Bildschrim angezeigt werden | Sichtkontrolle auf der Matrix | 1 | Julius von Agris | 3.10.2025 |
| 6 | Bewegungs-LED muss mit den Tastern auf der Matrix bewegbar sein | Sichtkontrolle auf der Matrix | 1 | Julius von Agris | 3.10.2025 |
| 7 | Unzulässige Bewegungen von der Wegkarte müssen das Spiel neu starten | Sichtkontrolle auf der Matrix und der Countdown-LED | 1 | Julius von Agris | 3.10.2025 |
| 8 | Bei Erreichen des Ziel-Lichtpunktes müssen die Zahlen auf der LED Matrix ausgegeben werden | Sichtkontrolle auf der Matrix | 1 | Jonas von Döllen | 3.10.2025 |
Funktionaler Systementwurf
Das Gehäuse beinhaltet eine Seite, in der 4 Taster eingebaut werden. Mittig davon ist die LED Matrix gut ersichtlich, welche einen Blick auf die 4 LEDs in 3 unterschiedlichen Farben (1 Rote für das Ziel, 1 blaue für den Bewegungspunkt und 2 grüne für Orientierungspunkte) anzeigen. Zusätzlich muss die Countdown-LED ersichtlich sein, welche die noch verbliebene Zeit durch ein immer schnelleres blinken anzeigt.
-
Abb. 2: Escape Game Lichtlabyrinth
Um das Spiel durchführen zu können, muss der Spieler Informationen über den Topologie des Labyrinthes haben. Daher werden zwei Zettel mit jeweils 2 Labyrinthwegen aufgezeichnet. Zu Unterscheidung der Labyrinthe werden die Orientierungspunkte markiert. Dies kann entweder mit einem Kreis, wie die Abbildung 3 zeigt oder farblich mit einem Punkt geschehen.
-
Abb.3: Wegkarten des Lichtlabyrrinthes [1]
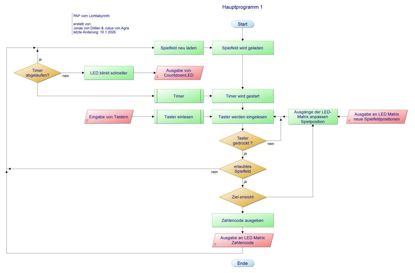
Das Escape Game soll anhand dieses Programmablaufsplan (siehe Abbildung 4) erfolgen.
-
Abb.4: PAP Lichtlabyrinth
Technischer Systementwurf
Der Arduino diese Schaltung wird mit einem Netzteil über die DC Jack Buchse am Arduino versorgt. Die LED-Matrix wird mit den 5V des Arduinos versorgt. Eine weitere Leitung zur Ansteuerung der LED-Matrix führt in die Digitalen I/O Pins des Arduinos. Hiermit wird per PWM Signalen, die LED-Matrix angesteuert. Des Weiteren wurden 4 Taster mit internen LEDs aufgebaut. Vom Ground-Potential der Taster führt jeweils eine grüne Leitung in den Arduino. Die Taster selber besitzen ein Pull-Up Widerstand. Der Ausgang des Tasters gehen jeweils an einem digitalem I/O Pin des Arduinos. Die Countdown LED wird dann noch mittels einem Vorwiderstandes auch wieder über einen digitalem I/O Pin angesteuert. Die digitalen I/O Ausgänge können bis auf die der LED-Matrix, da diesen ein digitalen I/O Pin mit PWM signal braucht, frei auswählen (siehe Abbildung 5). Für die wirkliche Verdrahtung der einzelnen Bauelementen wird eine Leiterplatte designt, welche die Bauelemente untereinander verbindet und fixiert. (siehe Kapitel: Hardware)
-
Abb.5: PAP Lichtlabyrinth
Materialliste / Komponentenspezifikationen
| Nr. | Anz. | Preis | Beschreibung / Link | Spezifikationen | Abbildungen |
|---|---|---|---|---|---|
| 1 | 1 | 19,90 € | Arduino UNO R3 |
|
|
| 2 | 1 | 8,99 € | WS2812B RGB LED Digital Individually Addressable Panel Light LED Module Matrix Screen DC5V Controllers Image Video Text Display (2pcs 8x8 Pixels) |
|
|
| 3 | 1 | 0,26 € | LED, 10 mm, THT, rot, Diffus, 900 mcd, 30° |
|
|
| 4 | 4 | 4,33 € | Leuchttaster |
|
|
| 5 | 1 | 3,90 € | Netzteil für Mikrocontroller 9V 1A |
|
|
| 6 | 10 | 2,40 € | Blechschrauben, |
|
|
| 7 | 1 | - | 3D-Druck Gehäuse (von HSHL) |
|
|
| 8 | 1 | - | 150 Ohm Widerstand für die Countdown-LED (von HSHL) |
|
|
| 9 | div. | - | Leitungen (von HSHL) |
|
|
| 10 | div. | - | Lötzinn (von HSHL) | ||
| 11 | 1 | - | Kupferleiterplatte (Hergestellt von HSHL) |
|
|
| 12 | div. | - | Schraubklemmen |
|
Bei Verwendung der Lochrasterplatte:
| Nr. | Anz. | Preis | Beschreibung / Link | Spezifikationen | Abbildungen |
|---|---|---|---|---|---|
| 13 | 1 | 2,60€ | Lochrasterplatte |
|
|
| 14 | div. | - | Schraubklemmen |
|
Werkzeugliste
| Nr. | Beschreibung | Größe |
|---|---|---|
| 1 | Lötkolben | |
| 2 | Abisolierzange | |
| 3 | Kreuzschlitz-Schraubendreher | PH1 |
| 4 | Schlitz-Schraubendreher | 1mm |
| 5 | Kreuz-Schraubendreher | 2mm |
| 6 | Schraubenschlüssel | S22 |
| 7 | Heißklebepistole |
Grundlegende Funktionsweise der RGB-Matrix
Technische Funktionsweise und Datenprotokoll
Die WS2812B [2]ist eine intelligent gesteuerte RGB-LED, bei der Steuerlogik, Treiberschaltung und RGB-Leuchtdioden in einem einzigen 5050-SMD-Gehäuse integriert sind. Jede LED stellt ein vollständig adressierbares Pixel dar und besitzt eine interne Datenverarbeitung sowie Signalaufbereitung.
Internes Design
Jede WS2812B enthält:
- einen digitalen Dateneingang (DIN) und -ausgang (DOUT),
- ein internes 24-Bit-Datenlatch,
- eine Signalformungs- und Verstärkerschaltung,
- einen präzisen internen Oszillator,
- eine Konstantstromquelle für die RGB-Kanäle,
- eine Power-On-Reset- sowie eine Spannungsverlust-Reset-Schaltung.
Durch die integrierte Signalaufbereitung wird das eingehende Datensignal regeneriert, bevor es an das nächste Pixel weitergeleitet wird. Dadurch akkumulieren sich Signalverzerrungen auch bei langen Ketten nicht.
Datenübertragungsprinzip
Die Datenübertragung erfolgt über ein serielles Ein-Draht-Protokoll im sogenannten NZR-Modus (Non-Return-to-Zero). Dabei werden logische „0“ und „1“ ausschließlich durch die Dauer von High- und Low-Pegeln codiert, nicht durch Spannungsänderungen.
Nach einem Reset-Zustand empfängt jede LED fortlaufend Daten vom Controller:
- Die erste LED liest die ersten 24 Bit des Datenstroms (8 Bit Grün, 8 Bit Rot, 8 Bit Blau).
- Diese Daten werden im internen Latch gespeichert und zur Farbdarstellung verwendet.
- Alle nachfolgenden Bits werden über die interne Signalaufbereitung unverändert an den DOUT-Pin weitergeleitet.
- Jede weitere LED verarbeitet wiederum die nächsten 24 Bit.
- Der Datenstrom verkürzt sich pro LED um exakt 24 Bit.
Dieses Verfahren ermöglicht eine praktisch unbegrenzte Kaskadierung von LEDs, begrenzt nur durch die Übertragungsgeschwindigkeit und Bildwiederholrate.
Zeitliche Kodierung der Bits
Die logischen Zustände werden durch exakt definierte Pulszeiten codiert. Die Datenrate beträgt 800 kbit/s, was einer Bitdauer von etwa 1,25 µs entspricht.
| Bitwert | High-Zeit | Low-Zeit |
|---|---|---|
| Logisch 0 | ca. 0,4 µs ±150 ns | ca. 0,85 µs ±150 ns |
| Logisch 1 | ca. 0,8 µs ±150 ns | ca. 0,45 µs ±150 ns |
Ein Bit beginnt immer mit einem High-Pegel, gefolgt von einem Low-Pegel. Die Länge des High-Pegels bestimmt den logischen Wert.
Reset- und Latch-Verhalten
Nach der Übertragung aller Daten muss die Datenleitung für mindestens 50 µs auf Low-Pegel gehalten werden. Dieser Zustand dient als Reset-Signal und bewirkt:
- das gleichzeitige Übernehmen der gespeicherten Farbdaten in die LED-Treiber,
- den Abschluss eines Bildframes,
- die Vorbereitung auf die nächste Datenübertragung.
Farbauflösung und Bildwiederholrate
Jeder der drei Farbkanäle (Rot, Grün, Blau) wird mit 8 Bit angesteuert, was 256 Helligkeitsstufen pro Kanal und insgesamt 16.777.216 darstellbare Farben ermöglicht.
Die interne PWM-Ansteuerung erreicht eine Scanfrequenz von mindestens 400 Hz, wodurch flimmerfreie Darstellungen möglich sind.
Synchronisation und Reichweite
Dank der integrierten Signalaufbereitung können Abstände von über 5 m zwischen zwei LEDs ohne zusätzliche Treiberschaltungen realisiert werden.
Bei einer Bildwiederholrate von 30 fps können mindestens 1024 LEDs zuverlässig in Reihe betrieben werden.
Umsetzung (HW/SW)
Hardware
Zur Verbindung der einzelnen Taster, der LED-Matrix und der Countdown-LED wurde eine Leiterplatte entworfen, die später dann einfach als Arduino Shield auf dem Arduino Uno R3 aufgesteckt werden kann. Diese Leiterplatte wird dann auch über die 4 Bohrungen der mit dem Gehäuse über die Schrauben verbunden. Die Leiterplatte wurde von Hand verlötet. Die Taster wurden mit flexibler Leitung verlötet und dann in die Schraubklemmen der Leiterplatte eingefügt. Zusätzlich wurde der Vorwiderstand der LED mit angelötet.
-
Abb.12: Leiterplatten-Layout
-
Abb.13 : Leiterplatte beschrfitet
Für das Gehäuse wurde eine CAD Modell in Solid Works erstellt, welche die Taster, Arduino, Schrauben, Leiterplatte und die LED-Matrix beinhalten (Siehe Abbildung: 14). Die Montage erfolgt dann anhand der Explosionsansicht. Das Gehäuse sowie der Deckel wurden per 3D Druck angefertigt. Die LED Matrix wird in der Aussparung mit Kleber einer Heißklebepistole fixiert.
-
Abb. 14: CADExplosionsansicht
Die Taster sind beleuchtet und besitzen daher zwei GND Anschlüsse. Um eine Buchse auf der Leiterplatte zu sparen werden diese zusammengelötet.
Aufgrund von schlechter Lötstellen an der selbst designten Leiterplatte, war kein zuversichtlicher Kontakt gegeben. Aus zeitlichen Gründen konnte keine neue Leiterplatte gefräßt werden. Daher ist man dann auf eine vorhandene Lochrasterplatte gewechselt. Hierbei ist zu beachten, dass durch den Versatz der der Female-Headerpins beim Arduino bei dem digitalem I/O Pins nur die digitalen I/O Pins von 0 - 7 verwendet werden können. Daher muss man die digitalen Ein- und Ausgänge anhand der Abbildung 15 in dem Simulink Programm abgeändert werden.
-
Abb:15 Lochrasterplatte
Software

Das Programm wurde wie in der PAP in ein Simulink Programm realisiert (siehe Funktionaler Systementwurf). Die einzelnen Labyrinthe wurden über die obigen Konstanten in einer Matrix [8][8] mit dem Datentyp uint8 abgespeichert. Hierfür wurde in Matlab ein Script geschrieben, welches die entsprechende Labyrinth zufällig über ein Backtracking-Algorithmus ausgibt. Bei dem Datentyp uint8 sind die ersten 4 bits verantwortlich für die möglichen zugänglichen Bewegungsrichtungen, wobei die Bitsstelle 0 die Richtung nach oben beschreibt, 1 nach rechts, 2 nach unten und 3 nach links. Die Dimensionen der Matirx gibt an, welche Lichtpunkt gemeint ist. Man kann es sich wie eine Tabelle mit Zeilen und Spalten vorstellen. Somit wäre für die für das Feld, welches die 10 beinhaltet, der dazugehörige Matrixausschnitt und das dahinterstehende Bitmuster für den uint8 Wert so sein:
Labyrinth1(2,3) = 0b0000 1001
Bitstelle 0 ist eine 1 daher ist der Weg nach oben erlaubt
Bitstelle 1 ist eine 0 daher ist der Weg nach rechts blockiert
Bitstelle 2 ist eine 0 daher ist der Weg nach unten blockiert
Bitstelle 3 ist eine 1 daher ist der Weg nach links erlaubt
Diese Konstanten kann man in diesem Programmen an den weißen Konstanten-Blöcken in dem folgendem Simulinkprogramm (siehe Abbildung 17) wiederfinden.
Für die Software wurden C-Funktion Blöcke genutzt, da diese wenig Speicherplatz bei der Compilierung benötigen. In den Blöcken wurde die Datentypen immer angezeigt, daher wurde bei diesem Programm auf die Typenendung, die sonst bei der Programmierrichtlinie vorgesehen ist, zur Übersichtlichkeit weggelassen.
Der blaue Block wird zur Erfassung der Tastereingänge genutzt. Hierbei werden die Signale von Arduino an den digitalen Inputs der Taster eingelesen und in der C Funktion ausgewertet. Ein Taster-Signal wird hier nur weitergeleitet, wenn ausschließlich einer der Taster gedrückt wurde. Für den jeweilen Taster wird dann eine Zahl von 1 bis 4 entsprechend der Taster weitergegeben.
Die eigentliche Spielmechanik wird in dem gelben C-Funtion-Block realisiert. Und erfolgt nach der PAP. Der Timer, welcher die vergangene Zeit des aktuellen Spiels anzeigt und ein Ereignis bei Ablauf der Zeit auslöst, wurde ebenfalls mit einer C-Funkton-Block realisiert und ist an der orangen Farbe zu erkennen. Die aktuelle Zeit wird dann noch in eine separten, türkisen C-Funktion-Block weitergeleitet, der dann das gewünschte PWM Signal an die Countdown LED über den digitalen Output des Arduinos sendet.
Für die LED-Matrix wurde über den I/O Builder ein eigenen Block realisiert, welcher dann die aktuellen Felder der LEDs anzeigt und die beim Erreichen des Zielpunktes den Zahlencode auf der RGB Matrix anzeigt.
Um nun auch die Software nutzen zu können, muss der Spieler wissen, welche Richtungen er mit dem Bewegungslichtpunkt gehen darf. Hierfür werden die Lichtlabyrinthwege ausgedruckt. Dies kann man mit dem Matlabscript realisieren, welches aus den Labyrinthkonstanten die jeweiligen Wege zeichnet. Diese wurden für das Spiel in einer PDF zusammengelegt und muss beim Spiel beigelegt sein.
-
Abb.18: Labyrinth1
-
Abb.19: Labyrinth2
-
Abb.20: Labyrinth3
-
Abb.21: Labyrinth4
Systemtest
Tabelle 5: Geprüfte Anforderungen
| ID | Inhalt | Bereich | Autoren | Geprüft am | Status | Testmethodik | Anzahl Tests |
|---|---|---|---|---|---|---|---|
| 1 | Die LEDs auf der Matrix müssen einzeln mit dem Arduino Controller angesteuert werden. | Hardware/Software | Julius von Agris & Jonas von Döllen | 10.01.2026 | i.O. | es muss jede LED bei jedem Labyrinth mithilfe der Taster erreichbar sein | 8 |
| 2 | Taster müssen einzeln über einen Tastendruck per Hand ansteuerbar sein und nur einzeln ein Signal zulassen | Hardware/Software | Julius von Agris & Jonas von Döllen | 10.01.2026 | i.O. | Beim Durchspielen des Spiels werden alle Taster gedrückt und deren Funktionen getestet. Dabei werden alle auch mehrere Taster gleichzeitig gedrückt. | 20 |
| 3 | Countdown LED muss immer schneller blinken und nach 40 Sekunden mit der Anfangsblinkgeschwindigkeit wieder beginnen. | Hardware/Software | Julius von Agris & Jonas von Döllen | 10.01.2026 | i.O. | Das Spielfeld wird in Ruhe gelassen und man stoppt die Zeit mit einer externen Stoppuhr. | 10 |
| 4 | LED Matrix muss die Zahlen für das nächste Schloss in Form einer Segmentanzeige nacheinander anzeigen können. | Hardware/Software | Julius von Agris & Jonas von Döllen | 10.01.2026 | i.O. | Das Spiel wird mehrmals durchgespielt und jeweils beobachtet, ob der Zahlencode ausgegeben wird. | 20 |
| 5 | Die vier Spielfelder-LEDs müssen auf dem Bildschirm angezeigt werden | Hardware/Software | Julius von Agris & Jonas von Döllen | 10.01.2026 | i.O. | Beim Starten des Spieles und Betätigen eines Tasters müssen die LEDs aufleuchten. Das Netzteil des Spieles wird hierfür mehrmals aus und wieder eingesteckt und das Spielfeld beobachtet. Zusätzlich wird beim Durchspielen des Spieles auf das Leuchten aller LEDs geachtet. | 10 |
| 6 | Bewegungs-LED muss mit den Tastern auf der Matrix bewegbar sein. | Hardware/Software | Julius von Agris & Jonas von Döllen | 10.01.2026 | i.O. | Das Spiel wird mehrmals durchgespielt und man achtet darauf, dass die Bewegungs-LED sich immer mitbewegt. | 20 |
| 7 | Unzulässige Bewegungen von der Wegkarte müssen das Spiel neu starten. | Hardware/Software | Julius von Agris & Jonas von Döllen | 10.01.2026 | i.O. | Spiel wird gespielt und man achtet darauf, dass man immer an unterschiedlichen Stellen einen unzulässigen Weg geht. | 50 |
| 8 | Bei Erreichen des Ziel-Lichtpunktes müssen die Zahlen auf der LED Matrix ausgegeben werden | Hardware/Software | Julius von Agris & Jonas von Döllen | 10.01.2026 | i.O. | Das Spiel muss durchgespielt werden und man kontrolliert bei allen Labyrinthen, dass die Zahlen am Ende erreicht wurden. | 8 |
Ergebnis
Das Escape Game "Lichtlabyrinth" konnte erfolgreich umgesetzt werden.
Es ermöglicht die Bewegung von einem Startpunkt zu einem Zielpunkt durch die Betätigung von vier Tastern, mit denen der Anwender die Richtung der Bewegung bestimmen kann. Dies ist allerdings nur möglich, solange der Anwender keine unerlaubten Begegnungen macht und dies in einer Zeit von 40 Sekunden schafft. Hat der Anwender es geschafft das Ziel zu erreichen, erscheint auf der RGB-Matrix ein Lauflicht in dem der Zahlencode zu erkennen ist.
Die Spielregeln wurden außerdem in einerSpieleanleitung festgehalten.
Die benötigen Labyrinthe sind in dieser PDF zu finden.
Zusammenfassung
Fazit
Das Escape Game "Lichtlabyrinth" konnte erfolgreich umgesetzt werden. Zuerst wurden die Anforderungen an das Lichtlabyrinth definiert. Anschließend wurde für das Lichtlabyrinth ein funktionaler Systementwurf erstellt. In diesem wurde eine Skizze des Aufbaus und ein Programmablaufplan erstellt. Nach der Erstellung des funktionalen Systementwurf wurde ein technischer Entwurf erstellt. In diesem ist die technische Realisierung zu erkennen. Anschließend mussten die benötigten Bauteile zusammengetragen und bestellt werden. Des Weiteren wurde eine Platine designt und gefertigt. Auf Grund von Beschädigungen an der Platine durch das Löten musste auf eine Lochrasterplatte umgestiegen werden. Ein weiterer Schritt war die Erstellung eines Gehäuses mit CAD. Dieses konnte anschließend gedruckt und montiert werden. Ein weiterer Schritt war die Programmierung des Arduino in Matlab Simulink. Nach all diesen Schritten konnte das Lichtlabyrinth erfolgreich hergestellt und montiert werden.
Lessons Learned
Bei der Durchführung dieses Projektes konnte viel Erfahrung insbesondere mit dem Arduino und dessen Umgang mit Matlab Simulink gesammelt werden. Außerdem konnten Erfahrungen im Bereich der Projektplanung allgemein gesammelt werden. Dazu gehört sowohl die Planung des Projektes als auch die zeitliche Organisation. Fähigkeiten, wie das Designen der Leiterplatte, konnten mit dem Projekt vertieft werden. Bei der Durchführung dieses Projektes sind auch einige Probleme aufgetreten, welche behoben werden mussten. Ein gute Beispiel dafür ist die Platine, welche korrekt und funktionsfähig designend wurde, aber letztendlich beim Löten beschädigt wurde.
Projektunterlagen
Projektplan
-
Abb.23: Ganttchart des Projektes
Projektdaten
Zip-Ordner: Dieser Zip-Ordner "Datei:Finale Abgabe Lichtlabyrinth.zip" enthält alle Dateien, welche für die Erstellung des Lichtlabyrinthes notwendig waren.
Weblinks
[1] https://www.bombmanual.com/web/index.html (Seite 15)
[2]
https://www.digikey.de/de/htmldatasheets/production/1829370/0/0/1/ws2812b
Literatur
→ zurück zur Übersicht: WS 25/26: Escape Game







