Escape Game: Die Bombe
→ zurück zur Übersicht: WS 25/26: Escape Game
| Autoren: | Tobias Brandt und Seda Ünal |
| Betreuer: | Prof. Schneider |
Einleitung
Die Filmreihe Stirb Langsam gilt als ein Klassiker des Actionkinos. Im dritten Teil, Stirb Langsam – Jetzt erst recht, werden die Protagonisten John McClane und Zeus Carver mit einer Vielzahl komplexer Herausforderungen konfrontiert. Neben den dominierenden Actionelementen wie Explosionen, Verfolgungsjagden und Schusswechseln beinhaltet der Film eine Sequenz, die in besonderem Maße die Aufmerksamkeit von Rezipienten und Analytikern auf sich zieht: das sogenannte „Wasserbehälter-Rätsel“. Dieses Problem, das auf Prinzipien der Mathematik und Logik basiert, hat sich über die Jahrzehnte hinweg als ein ikonisches Beispiel für die Integration klassischer Denksportaufgaben in ein narratives Filmgeschehen etabliert. In diesem Escape-Game wird sich auf diesen Filmausschnitt bezogen und der Koffer mit dem Wasserrätsel aufgebaut.
Beim Öffnen des Koffers wird das Spiel automatisch gestartet, indem ein mechanischer Taster durch das Aufklappen aktiviert wird und so den Spielbeginn auslöst.
Sofort nach dem Start zeigt ein LCD-Display die Spielanleitung an und ein Countdown von fünf Minuten beginnt zu laufen. Die Spieler müssen nun mithilfe von drei Flaschen — einer großen Flasche mit 250 ml Fassungsvermögen und einem mittleren Behälter mit 150 ml — genau das richtige Gewicht auf eine integrierte Wägezelle legen. Diese misst das Gewicht exakt und vergleicht es mit einem definierten Zielwert. Nur wenn das exakte Gewicht von 200 ml erreicht wird, gilt das Rätsel als erfolgreich gelöst.
Zur Unterstützung erhalten die Spieler akustische Rückmeldungen, die über einen eingebauten MP3-Player abgespielt werden. Unterschiedliche Klangsignale begleiten dabei den Spielstart, den Erfolg oder den Misserfolg. Bei einer falschen Gewichtswahl wird zusätzlich ein roter LED-Streifen aktiviert, der das Scheitern visuell anzeigt.
Schwierigkeitslevel: Einsteiger
Lernziele: Die Spielerinnen und Spieler erfahren, wie Sensoren, Mikrocontroller und Aktoren in einem technischen System zusammenwirken. Sie lernen, wie Gewichtsmessung, Signalverarbeitung und logische Abläufe realisiert werden und erkennen dabei das Zusammenspiel von Hardware, Software und Benutzerführung, unterstützt durch präzises Handeln und logisches Denken unter Zeitdruck.
Bezug zum BSE Studium: Das Escape-Game verbindet technische Systementwicklung mit benutzerorientiertem Design und verdeutlicht zentrale Inhalte des Studiengangs Business and Systems Engineering. Durch das Zusammenspiel von Sensoren, Mikrocontroller, Software und Aktoren werden Prozesssteuerung, Systemintegration und Benutzerführung praxisnah erfahrbar und zeigen die Verbindung von Technik, Management und Systemdenken.
Anforderungen
| ID | Inhalt | Prio | Ersteller | Datum | Geprüft von | Datum | Umsetzung der Anforderung in %; Prüfer |
|---|---|---|---|---|---|---|---|
| 1 | Das Escape Game muss in 5 Minuten lösbar sein. | Mittel | Tobias Brandt | 29.09.2025 | |||
| 2 | Das Rätsel soll sich beim Aufklappen des Koffers starten. | Hoch | Tobias Brandt | 29.09.2025 | |||
| 3 | Beim Öffnen des Koffers soll die Spielanweisung auf dem LCD - Display angezeigt werden und ein 5 Minuten Countdown gestartet werden. | Mittel | Seda Ünal | 08.10.2025 | |||
| 4 | Das System soll beim Öffnen des Koffers durch die mechanische Entriegelung des Tasters gestartet werden und der fünfminütige Countdown beginnt sofort. | Hoch | Seda Ünal | 08.10.2025 | |||
| 5 | Beim Start des Systems sowie bei Erfolg oder Misserfolg des Rätsels sollen unterschiedlich klingende Sounds abgespielt werden. | Mittel | Seda Ünal | 08.10.2025 | |||
| 6 | Die Wägezelle soll das Gewicht der mit Wasser gefüllten Flasche erfassen. Das gemessene Gewicht wird mit einem Zielwert (200 ml) verglichen und als boolescher Wert ausgegeben: 0 = Rätsel nicht geschafft, 1 = Rätsel erfolgreich gelöst. | Hoch | Seda Ünal | 08.10.2025 | |||
| 7 | Die Spieler sollen mehrere Versuche haben, um das korrekte Gewicht auf die Platte im Koffer zu stellen. | Hoch | Seda Ünal | 08.10.2025 | |||
| 8 | Bei gescheitertem Spiel soll der rote LED-Streifen angesteuert werden. | Hoch | Seda Ünal | 08.10.2025 | |||
| 9 | Wenn die boolesche Variable aus der Auswertung der Wägezelle = 1 ist, wird auf dem LCD Display eine Wortkombination angezeigt, aus dem sich der Spieler den Zahlencode herleiten soll. Mit diesem Zahlencode ist das Rätsel gelöst. | Mittel | Seda Ünal | 08.10.2025 | |||
| 10 | Das Rätsel muss in einen Schuhkarton passen. | Mittel | Tobias Brandt | 29.09.2025 | |||
| 11 | Das System muss benutzerfreundlich und für Kinder wie Erwachsene geeignet sein. | Mittel | Tobias Brandt | 29.09.2025 | |||
| 12 | Für die Spielleitung sollten Tipps und eine Musterlösung bereitgestellt werden. | Niedrig | Seda Ünal | 08.10.2025 | |||
| 13 | Zum Lösen des Rätsels sollte kein Internet genutzt werden. | Niedrig | Tobias Brandt | 29.09.2025 | |||
| 14 | Das Spiel muss ohne externe Hilfsmittel zur Gewichtsmessung funktionieren. | Mittel | Seda Ünal | 29.09.2025 |
Funktionaler Systementwurf/Technischer Systementwurf

Funktionaler Systementwurf
Das funktionale System des Escape Games ist darauf ausgelegt, eine intuitive und zeitlich begrenzte Herausforderung für die Spieler zu bieten. Der zentrale Auslöser des Systems ist das Öffnen des Koffers, das über einen mechanischen Taster erfasst wird. Sobald der Koffer aufgeklappt ist, startet das Spiel automatisch.
Das System zeigt unmittelbar eine verständliche Spielanleitung auf einem LCD-Display an und aktiviert einen fünfminütigen Countdown. Dieser Countdown begrenzt die Zeit, innerhalb derer die Spieler das Rätsel lösen müssen.
Das Ziel der Spieler besteht darin, mithilfe von drei unterschiedlich großen Wasserflaschen eine bestimmte Menge Wasser – exakt 200 ml – auf eine integrierte Wiegeplatte zu legen. Die Wiegeplatte ist mit einer Wägezelle verbunden, die das Gewicht misst und die gemessenen Werte an das Steuersystem übermittelt.
Das Steuersystem vergleicht die gemessene Menge mit dem vorgegebenen Zielwert. Die Ergebnisse werden als boolesche Variable ausgegeben: „1“ signalisiert die erfolgreiche Lösung, „0“ einen Misserfolg. Nur ein exaktes Gewicht führt zum Erfolg. Abhängig vom Ergebnis gibt das System akustisches Feedback, mit einem eingebauten MP3, in Form unterschiedlicher Sounds: ein Startsignal beim Spielbeginn, einen Erfolgston bei korrekter Lösung und einen Fehlerton bei falschem Ergebnis. Zusätzlich wird bei einem Misserfolg ein roter LED-Streifen aktiviert, der eine Explosion simuliert.
Dieses funktionale Zusammenspiel sorgt für eine klare und unmittelbare Rückmeldung an die Spieler und gewährleistet eine einfache Bedienbarkeit des Escape Games.

Technischer Systementwurf
Das Escape Game ist so konzipiert, dass es innerhalb eines Zeitrahmens von fünf Minuten lösbar ist. Das System startet automatisch beim Aufklappen des Koffers, wobei ein mechanisch entriegelter Taster den Start auslöst. Durch diesen Mechanismus wird die Stromversorgung für die Steuerungselektronik aktiviert.
Beim Start zeigt ein LCD-Display die Spielanweisung an und initiiert einen fünfminütigen Countdown, der die verbleibende Spielzeit visualisiert. Parallel wird ein Start-Sound abgespielt, um die Spieler akustisch über den Beginn des Spiels zu informieren.
Das zentrale Element der Interaktion ist eine Wägezelle, die das Gewicht einer mit Wasser gefüllten Flasche auf einer speziellen Wiegeplatte innerhalb des Koffers misst. Das gemessene Gewicht wird vom Mikrocontroller mit einem vordefinierten Zielwert von 200 ml verglichen. Das Ergebnis dieser Prüfung wird als boolesche Variable ausgegeben: 0 bedeutet, dass das Rätsel nicht erfolgreich gelöst wurde, 1 signalisiert den Erfolg.
Die Spieler erhalten nur einen Versuch, das korrekte Gewicht auf die Platte zu legen. Bei einem Fehlschlag wird ein roter LED-Streifen aktiviert, der eine Explosion simuliert, begleitet von einem akustischen Misserfolgston. Wird das Zielgewicht exakt erreicht, zeigt das LCD-Display eine Wortkombination an, aus der die Spieler einen Zahlencode ableiten können. Gleichzeitig ertönt ein Erfolgssound. Die gesamte Steuerung wird über einen Mikrocontroller realisiert, der die Sensoren (Wägezelle, mechanischer Taster) ausliest, den Countdown steuert, die Displayanzeige verwaltet, die LED-Streifen ansteuert und die Soundausgabe koordiniert.
Materialliste
| Nr. | Anz. | Beschreibung | Link |
|---|---|---|---|
| 1 | 1 | Mikrocontroller ESP32 | ESP32 |
| 2 | 1 | LCD-Display LCD20x4-B | LCD Modul |
| 3 | 1 | I2C LCD-Display Konverter | I2C Konverter |
| 4 | 1 | Wägezelle 5KG | Wägezelle |
| 5 | 1 | 24bit-Wandler HX711 | 24bit Wandler |
| 6 | 1 | Mini MP3 Player | MiniDFPlayer |
| 7 | 1 | SD-Karte | SD-Karte |
| 8 | 1 | Lautsprecher | Lautsprecher |
| 9 | 1 | Step-Down Spannungswandler LM2596S | Spannungswandler |
| 10 | 1 | 9V Netzteil | Netzteil |
| 11 | 1 | Hohlsteckerbuchse 5,5/2,1 | Hohlsteckerbuchse |
| 12 | 1 | LED-Streifen | LED-Streifen |
| 13 | 1 | Mosfet IRLB8721PBF | Mosfet |
| 14 | 1 | Taster | Taster |
| 15 | 2 | 10k Widerstand | 10k Widerstand |
| 16 | 1 | 1k Widerstand | 1k Widerstand |
| 17 | 5 | 1m 0,25qmm Litze grün, gelb, schwarz, rot | |
| 18 | 1 | Taster NC | Taster |
Komponentenspezifikation
Dieses System kombiniert eine Wägetechnik-Einheit, eine Audioausgabe, eine LED-Steuerung sowie ein Display zur Benutzerinteraktion. Das Kern bildet ein ESP32-Mikrocontroller, der sämtliche Sensoren und Aktoren koordiniert.
Der ESP32 dient als zentrale Steuereinheit. Er übernimmt die Auswertung der Wägedaten über den HX711, die Ansteuerung des LCD-Displays, die Steuerung des LED-Streifens über einen MOSFET-Treiber, die Kontrolle des DFPlayer-Mini-Audiosystems sowie die Verarbeitung des Tastersignals.
Die Wägezelle ist ein elektromechanischer Sensor, der ein Gewicht in ein elektrisches Signal umwandelt. Im Spiel wird es zur Ermittlung des Gewichts der Flaschen eingesetzt. Der HX711 dient als hochauflösender 24-Bit-ADC, der speziell für Wägezellen entwickelt wurde und das analoge Differenzsignal verstärkt und digitalisiert.
Das LCD-Display informiert den Benutzer über Statusmeldungen und Messwerte und verfügt über eine integrierte Hintergrundbeleuchtung. Der DFPlayer Mini, ein kompakter MP3-Player-Baustein, übernimmt die Wiedergabe von Audiohinweisen oder Soundeffekten, beispielsweise bei der erfolgreichen Lösung eines Rätsels. Ein passiver Lautsprecher, der mit dem DFPlayer Mini verbunden ist, gibt diese akustischen Signale oder die Sprachansagen aus.
Ein Logiklevel-MOSFET schaltet den 5-V-LED-Streifen, der als optische Anzeige dient und verschiedene Status- oder Effektbeleuchtungen ermöglicht.
Der Taster sorgt dafür, dass das Spiel beim Öffnen des Koffers gestartet wird.
Die Hauptstromversorgung erfolgt über eine 9-V-Batterie. Ein nachgeschalteter Step-Down-Regler reduziert die Spannung von 9 V auf 5 V, um die elektronischen Komponenten sicher und stabil zu betreiben.
Umsetzung (HW/SW)
Hardware-Umsetzung

Die Abbildung Koffer_Unterteil zeigt, wie die Teile im Inneren des Gehäuses angeordnet sind. Die unterschiedlichen Komponenten, aus denen das funktionale System besteht, sind deutlich zu erkennen. Die Teile, die grün und rot markiert sind, stehen für die Wägezelle sowie die dazugehörige Elektronik. Das orange und gelbe Bauteil ist die Steuerplatine.

Die Abbildung Koffer_Unterteil_Bedienerebene stellt das Gehäuse mit seinen zwei auffälligen Aussparungen aus der Frontalansicht dar. Das LCD-Display, auf dem die Spielanleitung und der Countdown angezeigt werden, ist das rechteckige, blaue Element. Das quadratische, lilafarbene Element steht für die Wägezelle, auf der die Spieler das genaue Gewicht der Wasserflaschen ablegen müssen. Mit dieser Anordnung gestaltet sich die Interaktion benutzerfreundlich. Die Spieler können sowohl die Wiegeplatte als auch die visuelle Anleitung ohne Probleme erreichen.

Die Abbildung Ultiboard_3D zeigt die Platine, die im Steuerungssystem des Escape Games eine zentrale Rolle spielt. Auf der grünen Leiterplatte sind verschiedene elektronische Bauteile sichtbar, darunter größere Chips sowie kleinere Komponenten wie Widerstände. Diese Platine ist das Herzstück des gesamten Systems und enthält die Schaltkreise zur Steuerung der Wägezelle, des Displays und der akustischen Feedback-Module.

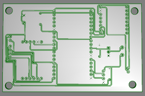
Die Abbildung Ultiboard_3D_copper_bottom zeigt das Schaltbild der Leiterplatte für das Steuerungssystem. Die grünen Leitungen auf der Platine stellen Verbindungen zwischen den verschiedenen Bauteilen her und sorgen so für eine Kommunikation zwischen Komponenten wie der Wägezelle, dem Display und den anderen elektronischen Modulen.

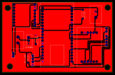
Die Abbildung Ultiboard_bottom_copper zeigt das Layout der Leiterplatte mit den sichtbaren Schaltkreisen und Bauteilen. Die Verbindungen zwischen den unterschiedlichen Bauteilen sind auf der roten Platine deutlich sichtbar. Die schwarzen Leitungen dienen dazu, Bauteile wie Widerstände (R1, R2) miteinander zu verbinden, und die Lötpads sind für die Installation der elektronischen Komponenten vorgesehen.

Platinenentwicklung
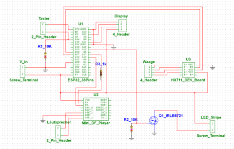
Die Abbildung Schaltplan_Platine zeigt das Schaltbild des gesamten Steuerungssystems für das Escape Game. Zu sehen sind die verschiedenen Hauptkomponenten, die miteinander verbunden sind.
Der Mikrocontroller, der die gesamte Steuerung übernimmt, ist der ESP32 (U1). Er steht in Verbindung mit den anderen Modulen wie dem Display, dem Lautsprecher und der Wägezelle.
Der Mini DFPlayer (U2) ist für die Audioausgabe verantwortlich und steuert den Lautsprecher, um akustische Rückmeldungen wie den Startton, Erfolgston und Fehlerton zu liefern.
Das Modul zur Wägezelle, HX711 DEV Board (U3), misst das Gewicht und überträgt die Daten an den Mikrocontroller.
Die Spielanleitung und der Countdown werden auf dem LCD-Display angezeigt, während der Taster den Mechanismus zum Starten des Spiels aktiviert.
Die Widerstände (R1, R2, R3) gewährleisten die richtige Spannung und den Stromfluss zu den entsprechenden Komponenten, während der MOSFET (Q1) für das Steuern des LED-Streifens zuständig ist. Das Schaltbild zeigt die Verbindungen und die Stromversorgung der einzelnen Komponenten, um ein funktionierendes und gut abgestimmtes System zu gewährleisten.
Der LED-Streifen gibt visuelle Rückmeldung, wobei er bei Erfolg oder Misserfolg unterschiedliche Farben zeigt.

Software-Umsetzung
Die Software für das Escape Game wurde auf dem Mikrocontroller ESP32 implementiert.Beim Öffnen des Koffers wird automatisch ein fünfminütiger Countdown gestartet. Die Software erfasst die Werte der Wägezelle fortlaufend und zieht einen Abgleich mit dem definierten Zielgewicht von 200 ml. Das Resultat wird als boolesche Variable bearbeitet. Bei erfolgreicher Messung (exakt 200 ml) ertönt ein Erfolgston, andernfalls ein Fehlerton. Bei Erfolg oder Misserfolg wird zusätzlich visuelles Feedback über einen LED-Streifen angezeigt. Die Spieler sind dank des LCD-Displays, das die Anweisungen und die verbleibende Zeit anzeigt, immer auf dem neuesten Stand. Der Mini DFPlayer gibt Audio aus, um akustische Rückmeldungen zu geben.
Komponententest
Ergebnis
Zusammenfassung
Lessons Learned
Projektunterlagen
Projektplan

Programmablaufplan
Der Programmablaufplan beschreibt die Steuerlogik des Escape-Game-Systems. Beim Öffnen des Koffers beginnt das Programm und präsentiert zunächst die Spielanleitung auf dem LCD. Parallel beginnt ein fünfminütiger Countdown. Das aktuelle Gewicht wird nun fortlaufend über die Wägezelle in einer Schleife eingelesen. Zuerst wird kontrolliert, ob das Zielgewicht von 200 ml erreicht wurde. Tritt dieser Fall ein, wird über den Lautsprecher ein Erfolgston abgespielt, der LED-Streifen zur Anzeige des Erfolgs aktiviert und das Programm beendet. Falls das Gewicht noch nicht stimmt, wird kontrolliert, ob die Spielzeit schon vorbei ist. Wird die Zeit abgelaufen, ertönt ein Fehlerton, der LED-Streifen wird zur „Explosion“ eingeschaltet und das Spiel beendet sich ebenfalls. Ist die Zeit noch nicht abgelaufen, kehrt der Ablauf zur Gewichtsmessung zurück, bis entweder das richtige Gewicht erreicht oder die Zeit abgelaufen ist.

Projektdurchführung
YouTube Video
Weblinks
Literatur
→ zurück zur Übersicht: WS 25/26: Escape Game