Escape Game: Die Bombe
→ zurück zur Übersicht: WS 25/26: Escape Game
| Autoren: | Tobias Brandt und Seda Ünal |
| Betreuer: | Prof. Schneider |
Einleitung
Die Filmreihe Stirb Langsam gilt als ein Klassiker des Actionkinos. Im dritten Teil, Stirb Langsam – Jetzt erst recht, werden die Protagonisten John McClane und Zeus Carver mit einer Vielzahl komplexer Herausforderungen konfrontiert. Neben den dominierenden Actionelementen wie Explosionen, Verfolgungsjagden und Schusswechseln beinhaltet der Film eine Sequenz, die in besonderem Maße die Aufmerksamkeit von Rezipienten und Analytikern auf sich zieht: das sogenannte „Wasserbehälter-Rätsel“. Dieses Problem, das auf Prinzipien der Mathematik und Logik basiert, hat sich über die Jahrzehnte hinweg als ein ikonisches Beispiel für die Integration klassischer Denksportaufgaben in ein narratives Filmgeschehen etabliert. In diesem Escape-Game wird sich auf diesen Filmausschnitt bezogen und der Koffer mit dem Wasserrätsel aufgebaut.
Beim Öffnen des Koffers wird das Spiel automatisch gestartet, indem ein mechanischer Taster durch das Aufklappen aktiviert wird und so den Spielbeginn auslöst.
Sofort nach dem Start zeigt ein LCD-Display die Spielanleitung an und ein Countdown von fünf Minuten beginnt zu laufen. Die Spieler müssen nun mithilfe von drei Flaschen — einer großen Flasche mit 125 ml Fassungsvermögen und einem mittleren Behälter mit 75 ml — genau das richtige Gewicht auf eine integrierte Wägezelle legen. Diese misst das Gewicht exakt und vergleicht es mit einem definierten Zielwert. Nur wenn das exakte Gewicht von 175 ml erreicht wird, gilt das Rätsel als erfolgreich gelöst.
Zur Unterstützung erhalten die Spieler akustische Rückmeldungen, die über einen eingebauten MP3-Player abgespielt werden. Unterschiedliche Klangsignale begleiten dabei den Spielstart, den Erfolg oder den Misserfolg. Bei einer falschen Gewichtswahl wird zusätzlich ein roter LED-Streifen aktiviert, der das Scheitern visuell anzeigt.
Schwierigkeitslevel: Einsteiger
Lernziele: Die Spielerinnen und Spieler erfahren, wie Sensoren, Mikrocontroller und Aktoren in einem technischen System zusammenwirken. Sie lernen, wie Gewichtsmessung, Signalverarbeitung und logische Abläufe realisiert werden und erkennen dabei das Zusammenspiel von Hardware, Software und Benutzerführung, unterstützt durch präzises Handeln und logisches Denken unter Zeitdruck.
Bezug zum BSE Studium: Das Escape-Game verbindet technische Systementwicklung mit benutzerorientiertem Design und verdeutlicht zentrale Inhalte des Studiengangs Business and Systems Engineering. Durch das Zusammenspiel von Sensoren, Mikrocontroller, Software und Aktoren werden Prozesssteuerung, Systemintegration und Benutzerführung praxisnah erfahrbar und zeigen die Verbindung von Technik, Management und Systemdenken.
Anforderungen
| ID | Inhalt | Prio | Ersteller | Datum | Geprüft von | Datum | Umsetzung der Anforderung in %; Prüfer |
|---|---|---|---|---|---|---|---|
| 1 | Das Escape Game muss in 5 Minuten lösbar sein. | Mittel | Tobias Brandt | 29.09.2025 | Seda Uenal | 22.12.2025 | 100% |
| 2 | Das Rätsel soll sich beim Aufklappen des Koffers starten. | Hoch | Tobias Brandt | 29.09.2025 | Seda Uenal | 22.12.2025 | 100% |
| 3 | Beim Öffnen des Koffers soll die Spielanweisung auf dem LCD - Display angezeigt werden und ein 5 Minuten Countdown gestartet werden. | Mittel | Seda Ünal | 08.10.2025 | Tobias Brandt | 22.12.2025 | 100% |
| 4 | Das System soll beim Öffnen des Koffers durch die mechanische Entriegelung des Tasters gestartet werden und der fünfminütige Countdown beginnt sofort. | Hoch | Seda Ünal | 08.10.2025 | Tobias Brandt | 22.12.2025 | 100% |
| 5 | Beim Start des Systems sowie bei Erfolg oder Misserfolg des Rätsels sollen unterschiedlich klingende Sounds abgespielt werden. | Mittel | Seda Ünal | 08.10.2025 | Tobias Brandt | 22.12.2025 | 100% |
| 6 | Die Wägezelle soll das Gewicht der mit Wasser gefüllten Flasche erfassen. Das gemessene Gewicht wird mit einem Zielwert (175 ml) verglichen und als boolescher Wert ausgegeben: 0 = Rätsel nicht geschafft, 1 = Rätsel erfolgreich gelöst. | Hoch | Seda Ünal | 08.10.2025 | Tobias Brandt | 22.12.2025 | 100% |
| 7 | Die Spieler sollen mehrere Versuche haben, um das korrekte Gewicht auf die Platte im Koffer zu stellen. | Hoch | Seda Ünal | 08.10.2025 | Tobias Brandt | 22.12.2025 | 100% |
| 8 | Bei gescheitertem Spiel soll der rote LED-Streifen angesteuert werden. | Hoch | Seda Ünal | 08.10.2025 | Tobias Brandt | 22.12.2025 | 100% |
| 9 | Wenn die boolesche Variable aus der Auswertung der Wägezelle = 1 ist, wird auf dem LCD Display eine Wortkombination angezeigt, aus dem sich der Spieler den Zahlencode herleiten soll. Mit diesem Zahlencode ist das Rätsel gelöst. | Mittel | Seda Ünal | 08.10.2025 | Tobias Brandt | 22.12.2025 | 100% |
| 10 | Das Rätsel muss in einen Schuhkarton passen. | Mittel | Tobias Brandt | 29.09.2025 | Seda Uenal | 22.12.2025 | 100% |
| 11 | Das System muss benutzerfreundlich und für Kinder wie Erwachsene geeignet sein. | Mittel | Tobias Brandt | 29.09.2025 | Seda Uenal | 22.12.2025 | 100% |
| 12 | Für die Spielleitung sollten Tipps und eine Musterlösung bereitgestellt werden. | Niedrig | Seda Ünal | 08.10.2025 | Tobias Brandt | 22.12.2025 | 100% |
| 13 | Zum Lösen des Rätsels sollte kein Internet genutzt werden. | Niedrig | Tobias Brandt | 29.09.2025 | Seda Uenal | 22.12.2025 | 100% |
| 14 | Das Spiel muss ohne externe Hilfsmittel zur Gewichtsmessung funktionieren. | Mittel | Seda Ünal | 29.09.2025 | Tobias Brandt | 22.12.2025 | 100% |
Der Systemtest ist im SVN abgelegt und kann hier eingesehen werden.
Funktionaler Systementwurf/Technischer Systementwurf

Funktionaler Systementwurf
Das funktionale System des Escape Games ist darauf ausgelegt, eine intuitive und zeitlich begrenzte Herausforderung für die Spieler zu bieten. Der zentrale Auslöser des Systems ist das Öffnen des Koffers, das über einen mechanischen Taster erfasst wird. Sobald der Koffer aufgeklappt ist, startet das Spiel automatisch.
Das System zeigt unmittelbar eine verständliche Spielanleitung auf einem LCD-Display an und aktiviert einen fünfminütigen Countdown. Dieser Countdown begrenzt die Zeit, innerhalb derer die Spieler das Rätsel lösen müssen.
Das Ziel der Spieler besteht darin, mithilfe von drei unterschiedlich großen Wasserflaschen eine bestimmte Menge Wasser – exakt 175 ml – auf eine integrierte Wiegeplatte zu legen. Die Wiegeplatte ist mit einer Wägezelle verbunden, die das Gewicht misst und die gemessenen Werte an das Steuersystem übermittelt.
Das Steuersystem vergleicht die gemessene Menge mit dem vorgegebenen Zielwert. Die Ergebnisse werden als boolesche Variable ausgegeben: „1“ signalisiert die erfolgreiche Lösung, „0“ einen Misserfolg. Nur ein exaktes Gewicht führt zum Erfolg. Abhängig vom Ergebnis gibt das System akustisches Feedback, mit einem eingebauten MP3, in Form unterschiedlicher Sounds: ein Startsignal beim Spielbeginn, einen Erfolgston bei korrekter Lösung und einen Fehlerton bei falschem Ergebnis. Zusätzlich wird bei einem Misserfolg ein roter LED-Streifen aktiviert, der eine Explosion simuliert.
Dieses funktionale Zusammenspiel sorgt für eine klare und unmittelbare Rückmeldung an die Spieler und gewährleistet eine einfache Bedienbarkeit des Escape Games.

Technischer Systementwurf
Das Escape Game ist so konzipiert, dass es innerhalb eines Zeitrahmens von fünf Minuten lösbar ist. Das System startet automatisch beim Aufklappen des Koffers, wobei ein mechanisch entriegelter Taster den Start auslöst. Durch diesen Mechanismus wird die Stromversorgung für die Steuerungselektronik aktiviert.
Beim Start zeigt ein LCD-Display die Spielanweisung an und initiiert einen fünfminütigen Countdown, der die verbleibende Spielzeit visualisiert. Parallel wird ein Start-Sound abgespielt, um die Spieler akustisch über den Beginn des Spiels zu informieren.
Das zentrale Element der Interaktion ist eine Wägezelle, die das Gewicht einer mit Wasser gefüllten Flasche auf einer speziellen Wiegeplatte innerhalb des Koffers misst. Das gemessene Gewicht wird vom Mikrocontroller mit einem vordefinierten Zielwert von 175 ml verglichen. Das Ergebnis dieser Prüfung wird als boolesche Variable ausgegeben: 0 bedeutet, dass das Rätsel nicht erfolgreich gelöst wurde, 1 signalisiert den Erfolg.
Die Spieler erhalten nur einen Versuch, das korrekte Gewicht auf die Platte zu legen. Bei einem Fehlschlag wird ein roter LED-Streifen aktiviert, der eine Explosion simuliert, begleitet von einem akustischen Misserfolgston. Wird das Zielgewicht exakt erreicht, zeigt das LCD-Display eine Wortkombination an, aus der die Spieler einen Zahlencode ableiten können. Gleichzeitig ertönt ein Erfolgssound. Die gesamte Steuerung wird über einen Mikrocontroller realisiert, der die Sensoren (Wägezelle, mechanischer Taster) ausliest, den Countdown steuert, die Displayanzeige verwaltet, die LED-Streifen ansteuert und die Soundausgabe koordiniert.
Materialliste
| Nr. | Anz. | Beschreibung | Link |
|---|---|---|---|
| 1 | 1 | Mikrocontroller ESP32 | ESP32 |
| 2 | 1 | LCD-Display LCD20x4-B | LCD Modul |
| 3 | 1 | I2C LCD-Display Konverter | I2C Konverter |
| 4 | 1 | Wägezelle 5KG | Wägezelle |
| 5 | 1 | 24bit-Wandler HX711 | 24bit Wandler |
| 6 | 1 | Mini MP3 Player | MiniDFPlayer |
| 7 | 1 | SD-Karte | SD-Karte |
| 8 | 1 | Lautsprecher | Lautsprecher |
| 9 | 1 | Step-Down Spannungswandler LM2596S | Spannungswandler |
| 10 | 1 | 9V Netzteil | Netzteil |
| 11 | 1 | Hohlsteckerbuchse 5,5/2,1 | Hohlsteckerbuchse |
| 12 | 1 | LED-Streifen | LED-Streifen |
| 13 | 1 | Mosfet IRLB8721PBF | Mosfet |
| 14 | 1 | Taster | Taster |
| 15 | 2 | 10k Widerstand | 10k Widerstand |
| 16 | 1 | 1k Widerstand | 1k Widerstand |
| 17 | 5 | 1m 0,25qmm Litze grün, gelb, schwarz, rot | |
| 18 | 1 | Taster NC | Taster |
Komponentenspezifikation
| Nr. | Bezeichnung | Beschreibung | Pin | Versorgungsspannung | Abbildung |
|---|---|---|---|---|---|
| 1 | ESP32 | Anzahl GPIO-Pins: 34 Anzahl PWM Pins: 20 Anzahl analoger Ausgang: 2 Schnittstellen: SPi,I2C,UART |
38 | 3,3-5V | |
| 2 | HX711 & Waegezelle | HX711: 2-Kanal 24bit A/D-Wandler Knaal A variable Verstärkung von 64-128 Anschluesse: I2C (DT SCK) GND VCC, E+ E- A+ A- B+ B- Wägzelle: Gewicht: max. 5Kg |
10 | 2,6 V ~ 5,25 | |
| 3 | Mini DF Player | Anschluesse: VCC, RX, TX, DAC_R, DAC_1, SPK_1, GND, SPK_2,BUSY, USB-, USB+, ADKEY_2, ADKEY_1, IO_2, GND, IO_1 TX,RX: Serielle Kommunikation zum ESP32 SPK_1, SPK_2: Latsprecheranschluss Anzahl SD-KArtenslot: 1 |
16 | 3,2 ~ 5,0 Volt | |
| 4 | 20*4 LCD | Anzahl der Zeichen: 4Zeilen zu jeweils 20 Zeichen Anschluss: mit I2C Adapter Backölight: blau |
16 | 5 V | |
| 5 | IRLB8721PBF | Typ: N-Channel Logic-Level MOSFET Schaltspannung: 2,35-20V |
3 | ![]() |
Umsetzung (HW/SW)
Hardware-Umsetzung

Die rechts nebenstehende Abbidung 8 zeigt das komplette CAD-Modelle des "Bombenkoffers".
Er besteht aus fünf 3D-Druckteilen:
1. Untere Schale des Koffers
2. Waegzelle Verbindung zum Auflageteller
3. Auflageteller
4. Zwischenebene für Display und Waage
5. Deckel
In der geschlossenen Darstellung können nur die Ausschnitte von dem Lautsprecher an der Seitenwand, für die Ladebuchse und die Anschlüsse der Elektronik gesehen werden. Die Ausschnitte der USB Buchse für den ESP32 und der SD-Karte für den MP3-Player ermöglichen einen Programmierung im geschlossenen Zustand.
Die Äußeren Kanten sind stark abgerunden um den Look eines Koffers zu wahren und Verletzungen vorzubeugen.

In der Abbildung 9 ist nun nur das Unterteil des Koffer zu sehen. Hier sind die verschiedenen Komponenten farblich dargestellt:
Stepdownmodul --> grün
Hautpplatine --> braun/orange
Waegzelle --> rot
Verbindungselement zum Waegteller --> gelb
Alle Teile werden auf Schraubdomen mit Einpressmuttern befestigt.
In den Ecken des Unterteils befindet sich ebenfalls jeweils ein hoher Schraubdom auf dem die Zwischenebene aufgeschruabt wird.

In der Abbildung 10 wurde nun die Zwischenebene eingefügt. Der Blick auf die Technik ist nun verwehrt. Anstattdessen ist das Ausgabedisplay (links in blau) und die Waage (rechts in lila) zu erkennen. Oben links in der Ecke befindet sich der Taster um das Rätsel zu starten oder zu beenden. Die Betätigung erfolgt automatisch durch den Deckel.
Die CAD-Daten können hier eingesehen werden.
Die Druck-Daten können hier eingesehen werden.
Platinenentwicklung
Um die elektronischen Komponenten ordentlich in dem Gehäuse zu befestigen wird eine Platine erstellt. Der Verdrahtungsaufwand wird hierdurch stark reduziert und Fehlerquellen minimiert.
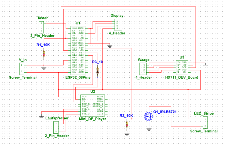
Schaltplan
Der Schaltplan in Abbildung 11 zeigt die elektrischen Verbindungen der einzelnen Kommponenten und ist Grunlage für das folgende Platinenlayout.
Für die Erstellung wurde das Programm Multisim verwendet. Die Legende ist in Tabelle 4 dargestellt.

| Bezeichner | Beschreibung | Wert |
|---|---|---|
| V_in | Screw Terminal | 2-polig |
| LED_Stripe | Screw Terminal | 2-polig |
| Lautsprecher | 2_Pin_Header | 2-polige Buchsenleiste |
| Taster | 2_Pin_Header | 2-polige Buchsenleiste |
| Display | 4_Pin_Header | 4-polige Buchsenleiste |
| Waage | 4_Pin_Header | 4-polige Buchsenleiste |
| U1 | ESP32 | 38 Pins |
| U2 | Mini DF-Player | 16 Pins |
| U3 | HX711 | 10 Pins |
| Q1 | IRLB8721 | Mosfet |
| R1,R2 | Widerstand 0,25W | 10k |
| R3 | Widerstand 0,25W | 1k |
Der Mikrocontroller, der die gesamte Steuerung übernimmt, ist der ESP32 (U1). Er ist mit den Modulen wie dem Display, dem Lautsprecher und der Wägezelle verbunden.
Der Mini DFPlayer (U2) ist für die Audioausgabe verantwortlich und steuert den Lautsprecher. So können Töne wie eine Explosion, Startbedingungen etc. abgespielt werden.
Das Modul zur Wägezelle, HX711 DEV Board (U3), misst das Gewicht und überträgt die Daten an den Mikrocontroller.
Der Widerstand R2 dient als Pull-down des Eingangs zum Mosfet, da dieser sonst immer unter Spannung stehen würde. Der Widerstand R3 dient als Rauschunterdrückung in der RX-TX Leitung.
Der LED-Streifen gibt visuelle Rückmeldung bei nicht erfolreich gelöstem Rätsel. Er wird über den Mosfet Q1 geschaltet.
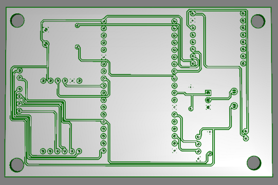
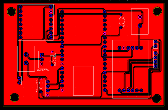
Platinen-Layout
-
Abb. 13: Ultiboard_3D_copper_bottom Datei:Hauptplatine Ultiboard.zip]
-
Abb. 14: Ultiboard_3D Datei:Hauptplatine Ultiboard.zip]
Die Abbildung 12 zeigt das Platinenlayout des zuvor vorgestellten Schaltplans. Hier wird nur die Unterseite "bottom-copper" angezeigt da es sich um eine reine Platine mit THT-Komponenten handelt. Es wird auf eine Beidseitige fertigung verzichtet um unnötigen Aufwand des Fräsens und Löten von Vias zu vermeiden. Die Flächigen Kupferzonen sind mit GND belegt.
In der 3D-Simulation ist die Leiterbahnführung auf der Abbildung 13 noch besser zu erkennen.
Bei der Erstellung der Footprints und der Symbole wurden ausschließlich geometrische Formen für die 3D- Modelle gewählt um den Platbedarf der Komponenten abschätzen zu können. Diese sind in Abbildung 14 dargestellt.
Die Layouts können hier herunter geladen werden.
Die Fertigungsdateien befinden sich hier
Aufbau der Platine

]
Nach dem Fräsen der Platine wurde sie mit einem Schutzlack überzogen damit die Kupferbahnen geschützt sind. Anschließend wurden die THT-Komponenten aufgelötet. Dabei wurden die Elektronikkomponenten wie der ESP32, Mini_DF_Player unnd HX711 nicht direkt aufgelötet. Anstatt dessen wurden Buchsenleisten montiert in diese die Bauteile gesteckt werden können. Dies ermöglicht ein einfaches Austauschen. Alle weiteren Anschlüsse für die Sensoren und Aktoren wurden mit Buchsenleisten zum Stecken realisiert. Der Anschluss für den LED Streifen und die Versorgungsspannung erfolgt über jeweils eine Schraubklemme.

]
In Abbildung 16 sind zusätzlich die Komponenten angesteckt, die im Nachfolgenden in das Gehäuse eingebaut werden.
Software-Umsetzung
Die Software wird für den ESP32 38Pin Microcontroller entwickelt. Um sicher zu gehen und als Vorarbeit für das Hauptprogramm in Simulink wurden einzelne Programmcodes geschrieben. Hiermit wurden alle Kompoenten einzeln auf Funktion getestet um Verdrahtungsfehler auszuschließen.
Komponententest
In diesem Kapitel wird die isolierte Funktionsprüfung der verwendeten Hardware-Module dokumentiert. Ziel dieser Phase war es, die grundlegende Funktionsfähigkeit jeder Komponente sicherzustellen und die korrekte Ansteuerung durch den ESP32 zu verifizieren, bevor die Integration in das Gesamtsystem erfolgte.
Testumgebung
Alle Tests wurden auf einem Steckbrett (Breadboard) durchgeführt. Als zentraler Controller diente ein ESP32 Dev Kit (38-Pin Version).
- Controller: ESP32-WROOM-32 (38 Pin)
- Entwicklungsumgebung: Arduino IDE / PlatformIO
- Stromversorgung: 5V via USB (für Logic) / Externes Netzteil (für LED-Strip)
HX711 Wägemodul (Load Cell Amplifier)
Das HX711-Modul dient als 24-Bit-A/D-Wandler zur Auswertung der Wägezelle.
Versuchsaufbau: Die Wägezelle wurde an das HX711-Modul angeschlossen, welches wiederum mit zwei GPIO-Pins des ESP32 verbunden wurde. Die genaue Verdrahtung kann Tabelle 5 entnommen werden.
SCK GPIO 4 (Bsp.) Clock Input
| HX711 Pin | ESP32 Pin | Funktion |
|---|---|---|
| VCC | 3.3V / 5V | Spannungsversorgung |
| GND | GND | Masse |
| DT | GPIO26 | Data Out |
| SCK | GPI27 | Clock Input |
Das Protokoll wurde in SVN Archiviert: hier
Durchführung: Unter Verwendung der HX711-Bibliothek wurde zunächst ein einfacher „Read-Test“ durchgeführt, um Rohwerte auszulesen.
20x4 I2C LCD Display
Zur visuellen Ausgabe von Statusmeldungen und Messwerten wurde ein 4-zeiliges LC-Display mit I2C getestet.
Versuchsaufbau: Das Display wird über den I2C-Bus angesteuert, was die Verkabelung auf zwei Datenleitungen reduziert. Die genaue Verdrahtung kann Tabelle 6 entnommen werden.
| Display Pin | ESP32 Pin | Funktion |
|---|---|---|
| VCC | VIN (5V) | 5V (erforderlich für Kontrast) |
| GND | GND | Masse |
| SDA | GPIO 21 | I2C Data |
| SCL | GPIO 22 | I2C Clock |
Durchführung:
I2C-Scan: Überprüfung der Adresse mittels I2CScanner. Die Adresse wurde als 0x27 bestätigt.
Textausgabe: Test aller 4 Zeilen und 20 Spalten mittels der LiquidCrystal_I2C Bibliothek.
Backlight: Test der softwareseitigen Abschaltung der Hintergrundbeleuchtung.
Das Protokoll wurde in SVN Archiviert: hier
Mini DF-Player (MP3-Modul)
Für akustisches Feedback und Sprachausgabe wurde der DF-Player Mini validiert.
Versuchsaufbau: Der Player kommuniziert über UART (Serielle Schnittstelle). Die genaue Verdrahtung kann Tabelle 7 entnommen werden.
| DF-Player Pin | ESP32 Pin | Funktion |
|---|---|---|
| VCC | 5V | Versorgung |
| GND | GND | Masse |
| RX | GPIO 17 (TX2) | Serial Receive (mit 1kΩ Widerstand) |
| TX | GPIO 16 (RX2) | Serial Transmit |
| SPK_1 / SPK_2 | Lautsprecher | Audio Output |
Durchführung: Eine microSD-Karte (FAT32 formatiert) wurde mit Testdateien im Ordner /mp3 bestückt (Dateinamen: 0001.mp3, 0002.mp3). Getestet wurden: Start, Stopp und Lautstärkeänderung.
Das Protokoll wurde in SVN Archiviert: hier
LED-Streifen
Da der LED-Streifen (5V) mehr Strom zieht, als ein ESP32-Pin liefern kann, wurde die Schaltung mittels eines N-Channel MOSFETs realisiert.
Versuchsaufbau: Der MOSFET fungiert als Schalter. Der ESP32 steuert das Gate an, um den Stromfluss zum LED-Streifen zu regulieren (PWM für Dimm-Effekte).
- Komponente: N-Channel MOSFET (z. B. IRLZ44N - Logic Level)
- Gate: Verbunden mit einem PWM-fähigen GPIO des ESP32 (z. B. GPIO 30).
- Drain: Verbunden mit Kathode (Minus) des LED-Streifens.
- Source: Verbunden mit GND.
Durchführung: Mithilfe der Funktion digitalwrite wurde der Mosfet angesteuert.
Das Protokoll wurde in SVN Archiviert: hier
Simulink
Nach dem erfolgreichen Komponententest konnten die Module in Simulink mit dem IO-Device Builder überführt werden. Die bisher verwendeten Bibliotheken wurden dafür herangezogen und in den Modulen integriert.
Nachdem die Module auch in Simulink erfogreich einzeln funktionierten wurde das Gesamtmodell nach den Anforderungen erstellt. Hier Konnten nun alle vorher programmierten Module vereint werden. Mit Simulink blöcken sowie Funktionsblöcken ist das Main Programm in Abbildung 17 entstanden. Hier sind hauptsächlich die IO- Devices zu sehen die von Submodulen angesteeurt werden.

Ein Bespiel Submodul das die Wägzelle ausliest ist in in Abb. 18 Dargestellt:

Ergebnis
Der finale Aufbau des Escape Games vereint die mechanische Konstruktion mit der elektronischen Steuerung zu einem Gesamtsystem. Die 3D-gedruckten Gehäuseteile schützen die Elektronik und sorgen für eine realistische Optik. Die nachfolgenden Abbildungen dokumentieren das fertige Produkt und dessen Funktionalität im Spielbetrieb.
Die Abbildung 19 zeigt die Vorderansicht des geschlossenen Koffers. Neben dem kompakten Gehäuse sind die verschiedenen Wasserbehälter (Gläser) zu sehen, die als spielerische Komponenten für das Umfüll-Rätsel dienen. Das Design ist schlicht gehalten, um den Fokus auf die spätere Interaktion zu lenken.
In Abbildung 20 ist der Koffer im aufgeklappten Zustand dargestellt. Durch die montierte Zwischenebene ist die darunterliegende Verdrahtung verborgen, was für ein aufgeräumtes und übersichtliches Bedienfeld sorgt. Auf der linken Seite befindet sich das beleuchtete LCD-Display, das die Spielanweisungen und den Countdown anzeigt, während rechts die Wiegeplatte für die Platzierung der Behälter positioniert ist.
Die Abbildung 21 demonstriert ein Szenario während des aktiven Spielbetriebs, bei dem ein Fehlversuch erkannt wurde. Ein Glas steht auf der Wiegeplatte, jedoch weicht das gemessene Gewicht vom geforderten Zielwert (175g) ab. Das System reagiert daraufhin unmittelbar: Der rote LED-Streifen im Gehäuserahmen leuchtet auf und signalisiert visuell die "Explosion" bzw. das Scheitern des Rätsels, begleitet vom entsprechenden akustischen Feedback.
-
Abb. 19: Koffer Vorderansicht
-
Abb. 20: Koffer Vorderansicht aufgeklappt
-
Abb. 21: Koffer aufgeklappt ausgelöst
Zusammenfassung
In diesem Projekt wurde ein Escapegame geplant, entwickelt und umgesetzt. Es ist der Bombenkoffer aus dem Film "Stirb Langsam" nachgebaut worden. Bei öffnen des Koffers wird eine Bombe aktiviert die nur durch lösen eines Wasserrätsels entschärft werden kann. Dazu muss mit 4 Gefäßen eine Wassermenge von 175ml Wasser auf die Wage des Koffers gestellt werden. Der Anwender bekommt bei erfolgreichem Lösen einen 4 stelligen Code für das nächste Fach des Escapegames heraus.
Lessons Learned
Während der Bearbeitung des Projekts konnten die im Studium erlernten Fähigkeiten wie:
- Schaltungsentwicklung
- Schaltungslayout
- Platinendesign
- Platinenerstellung mittels Fräsen
- Löten
- 3D-Design
- 3D-Druck
- Matlab/ Matlab-Simulink Programmierung
- C++ Programmierung
- Wiki- Dokumentation
- Videobearbeitung
umgesetzt werden.
Projektunterlagen
In diesem Unterkapitel werden die Dokumente wie Anleitungen und Planungsunterlagen zur Verfügung gestellt.
Das Zip-Archiv von dem Projekt ist hier im Wiki abgelegt: Datei:Die Bombe.zip
Bedienungsanleitung
Für den reibungslosen Ablauf ist unter dem folgenden Link die Betriebanleitung abgelegt: Betriebsanleitung
Musterlösung
Falls nach mehrmaligen Spielen das Rätsel nnicht gelöst werden kann, kann unter dem folgenden Link die Musterlösung eingesehen werden.
Projektplan
Nach der Definition der Arbeitspakete und der Festlegung der Meilensteine ist eine detaillierte zeitliche Planung unerlässlich, um die Durchführbarkeit des Projekts zu validieren. Das folgende Kapitel visualisiert den zeitlichen Ablauf in Form eines Gantt-Diagramms. Diese Darstellung verdeutlicht nicht nur die Dauer der einzelnen Projektphasen, sondern hebt auch die zeitlichen Abhängigkeiten zwischen den Aufgaben hervor.

Programmablaufplan
Um die Spiellogik des Bombenkoffers zu realisieren, wurde Matlab/Simulink verwendet. Da es sich hierbei um eine modellbasierte Entwicklungsumgebung handelt, wird der logische Ablauf nicht durch einen klassischen, sequenziellen Programmablaufplan (PAP), sondern durch das folgende Signalflussdiagramm dargestellt. Dieses Modell repräsentiert die softwareseitige Verknüpfung der Hardware-Eingänge mit der Spielmechanik und wird in Abbildung 23 dargestellt.

Projektdurchführung
Die Projektdurchführung begann mit einer gemeinsamen Ideenfindung zu Beginn des Semesters. Da kürzlich der klassiker "Stirb Langsam, jetzt erst recht" im Fernsehen lief und die Idee des Bombenkoffers so präsent war einigten wir uns schließlich auf die technische Umsetzung des bekannten "Wasserbehälter-Rätsels" aus dem Film . Nachfolgend wird der Ablauf der Projektdurchführung beschrieben, der an die Konkretisierung dieser Filmreferenz anschloss.
Zielsetzung
Das Ziel des Projekts war es, ein mechatronisches System zu entwickeln, das Hardware (Sensoren, Aktoren, Mikrocontroller) und Software (Simulink) zu einem immersiven Spielerlebnis verbindet. Dabei sollte ein Koffer konstruiert werden, der ein Rätsel steuert, Benutzereingaben über Gewichtsmessung validiert und entsprechendes audiovisuelles Feedback gibt.
Aufgabenstellung
Die technische Realisierung wurde in folgende Kernfunktionen unterteilt:
- Systemstart und Zeitmanagement: Das System muss das Öffnen des Koffers über einen mechanischen Taster erkennen, woraufhin ein unveränderlicher Countdown von 5 Minuten auf dem LCD-Display startet.
- Gewichtsanalyse (Das Rätsel): Die Spieler müssen mittels verschiedener Behälter eine Wassermenge von exakt 175 ml (entspricht 175 g) auf die integrierte Wiegeplatte stellen. Eine Wägezelle mit HX711-Verstärker überwacht diesen Wert kontinuierlich.
- Feedback-System: Das System muss auf den Spielverlauf reagieren. Bei Erfolg (exakt 175 g) wird ein Lösungscode angezeigt. Bei Misserfolg (Zeitablauf oder falsches Gewicht) wird über einen LED-Streifen und den DF-Player eine Explosion simuliert.
Planung und Vorbereitung
Die Aufgabenstellung wurde in verschiedene Arbeitspakete (Mechanik/CAD, Elektronik/PCB, Software/Simulink) aufgeteilt. Diese Pakete wurden im Anschluss zeitlich mit einem Projektplan visualisiert, um den Überblick über die Projektfortschritte zu behalten. Feste Meilensteine wie Zwischengespräche, Projektmesse wie Bewertungen, wurden definiert, um die rechtzeitige Fertigung sicher zu stellen.
Umsetzung
Regelmäßige Treffen wurden eingeplant, um den Fortschritt zu überprüfen und die Hardware-Software-Integration voranzutreiben. Während dieser Treffen wurden die Aufgaben – von der CAD-Konstruktion des Koffers bis zur Programmierung der Simulink-Modelle – flexibel bearbeitet. Diese Arbeitsweise ermöglichte es, frühzeitig Fehler in der Verdrahtung durch isolierte Komponententests zu erkennen und eine gleichmäßige Verteilung der Arbeitslast bis zur finalen Montage des Koffers sicherzustellen.
YouTube Video
Link:
Weblinks
SVN URL
https://svn.hshl.de/svn/Elektrotechnik_Fachpraktikum/trunk/Projekte/185-196/193_Die-Bombe




