Escape Game: Die Bombe

Aus HSHL Mechatronik
Zur Navigation springen Zur Suche springen

→ zurück zur Übersicht: WS 25/26: Escape Game

Autoren: Tobias Brandt und Seda Ünal
Betreuer: Prof. Schneider


Einleitung

Die Filmreihe Stirb Langsam gilt als ein Klassiker des Actionkinos. Im dritten Teil, Stirb Langsam – Jetzt erst recht, werden die Protagonisten John McClane und Zeus Carver mit einer Vielzahl komplexer Herausforderungen konfrontiert. Neben den dominierenden Actionelementen wie Explosionen, Verfolgungsjagden und Schusswechseln beinhaltet der Film eine Sequenz, die in besonderem Maße die Aufmerksamkeit von Rezipienten und Analytikern auf sich zieht: das sogenannte „Wasserbehälter-Rätsel“. Dieses Problem, das auf Prinzipien der Mathematik und Logik basiert, hat sich über die Jahrzehnte hinweg als ein ikonisches Beispiel für die Integration klassischer Denksportaufgaben in ein narratives Filmgeschehen etabliert. In diesem Escape-Game wird sich auf diesen Filmausschnitt bezogen und der Koffer mit dem Wasserrätsel aufgebaut.

Beim Öffnen des Koffers wird das Spiel automatisch gestartet, indem ein mechanischer Taster durch das Aufklappen aktiviert wird und so den Spielbeginn auslöst.

Sofort nach dem Start zeigt ein LCD-Display die Spielanleitung an und ein Countdown von fünf Minuten beginnt zu laufen. Die Spieler müssen nun mithilfe von drei Flaschen — einer großen Flasche mit 250 ml Fassungsvermögen und einem mittleren Behälter mit 150 ml — genau das richtige Gewicht auf eine integrierte Wägezelle legen. Diese misst das Gewicht exakt und vergleicht es mit einem definierten Zielwert. Nur wenn das exakte Gewicht von 200 ml erreicht wird, gilt das Rätsel als erfolgreich gelöst.

Zur Unterstützung erhalten die Spieler akustische Rückmeldungen, die über einen eingebauten MP3-Player abgespielt werden. Unterschiedliche Klangsignale begleiten dabei den Spielstart, den Erfolg oder den Misserfolg. Bei einer falschen Gewichtswahl wird zusätzlich ein roter LED-Streifen aktiviert, der das Scheitern visuell anzeigt.

Schwierigkeitslevel: Einsteiger

Lernziele: Die Spielerinnen und Spieler erfahren, wie Sensoren, Mikrocontroller und Aktoren in einem technischen System zusammenwirken. Sie lernen, wie Gewichtsmessung, Signalverarbeitung und logische Abläufe realisiert werden und erkennen dabei das Zusammenspiel von Hardware, Software und Benutzerführung, unterstützt durch präzises Handeln und logisches Denken unter Zeitdruck.

Bezug zum BSE Studium: Das Escape-Game verbindet technische Systementwicklung mit benutzerorientiertem Design und verdeutlicht zentrale Inhalte des Studiengangs Business and Systems Engineering. Durch das Zusammenspiel von Sensoren, Mikrocontroller, Software und Aktoren werden Prozesssteuerung, Systemintegration und Benutzerführung praxisnah erfahrbar und zeigen die Verbindung von Technik, Management und Systemdenken.

Anforderungen

Tabelle 1: Anforderungen an das Escape Game
ID Inhalt Prio Ersteller Datum Geprüft von Datum Umsetzung der Anforderung in %; Prüfer
1 Das Escape Game muss in 5 Minuten lösbar sein. Mittel Tobias Brandt 29.09.2025
2 Das Rätsel soll sich beim Aufklappen des Koffers starten. Hoch Tobias Brandt 29.09.2025
3 Beim Öffnen des Koffers soll die Spielanweisung auf dem LCD - Display angezeigt werden und ein 5 Minuten Countdown gestartet werden. Mittel Seda Ünal 08.10.2025
4 Das System soll beim Öffnen des Koffers durch die mechanische Entriegelung des Tasters gestartet werden und der fünfminütige Countdown beginnt sofort. Hoch Seda Ünal 08.10.2025
5 Beim Start des Systems sowie bei Erfolg oder Misserfolg des Rätsels sollen unterschiedlich klingende Sounds abgespielt werden. Mittel Seda Ünal 08.10.2025
6 Die Wägezelle soll das Gewicht der mit Wasser gefüllten Flasche erfassen. Das gemessene Gewicht wird mit einem Zielwert (200 ml) verglichen und als boolescher Wert ausgegeben: 0 = Rätsel nicht geschafft, 1 = Rätsel erfolgreich gelöst. Hoch Seda Ünal 08.10.2025
7 Die Spieler sollen einen Versuch haben, um das korrekte Gewicht auf die Platte im Koffer zu stellen. Hoch Seda Ünal 08.10.2025
8 Bei gescheitertem Spiel soll der rote LED-Streifen angesteuert werden. Hoch Seda Ünal 08.10.2025
9 Wenn die boolesche Variable aus der Auswertung der Wägezelle = 1 ist, wird auf dem LCD Display eine Wortkombination angezeigt, aus dem sich der Spieler den Zahlencode herleiten soll. Mit diesem Zahlencode ist das Rätsel gelöst. Mittel Seda Ünal 08.10.2025
10 Das Rätsel muss in einen Schuhkarton passen. Mittel Tobias Brandt 29.09.2025
11 Das System muss benutzerfreundlich und für Kinder wie Erwachsene geeignet sein. Mittel Tobias Brandt 29.09.2025
12 Für die Spielleitung sollten Tipps und eine Musterlösung bereitgestellt werden. Niedrig Seda Ünal 08.10.2025
13 Zum Lösen des Rätsels sollte kein Internet genutzt werden. Niedrig Tobias Brandt 29.09.2025
14 Das Spiel muss ohne externe Hilfsmittel zur Gewichtsmessung funktionieren. Mittel Seda Ünal 29.09.2025

Funktionaler Systementwurf/Technischer Systementwurf

Abb. 01: Funktionaler Systementwurf

Funktionaler Systementwurf

Das funktionale System des Escape Games ist darauf ausgelegt, eine intuitive und zeitlich begrenzte Herausforderung für die Spieler zu bieten. Der zentrale Auslöser des Systems ist das Öffnen des Koffers, das über einen mechanischen Taster erfasst wird. Sobald der Koffer aufgeklappt ist, startet das Spiel automatisch.

Das System zeigt unmittelbar eine verständliche Spielanleitung auf einem LCD-Display an und aktiviert einen fünfminütigen Countdown. Dieser Countdown begrenzt die Zeit, innerhalb derer die Spieler das Rätsel lösen müssen.

Das Ziel der Spieler besteht darin, mithilfe von drei unterschiedlich großen Wasserflaschen eine bestimmte Menge Wasser – exakt 200 ml – auf eine integrierte Wiegeplatte zu legen. Die Wiegeplatte ist mit einer Wägezelle verbunden, die das Gewicht misst und die gemessenen Werte an das Steuersystem übermittelt.

Das Steuersystem vergleicht die gemessene Menge mit dem vorgegebenen Zielwert. Die Ergebnisse werden als boolesche Variable ausgegeben: „1“ signalisiert die erfolgreiche Lösung, „0“ einen Misserfolg. Nur ein exaktes Gewicht führt zum Erfolg. Abhängig vom Ergebnis gibt das System akustisches Feedback, mit einem eingebauten MP3, in Form unterschiedlicher Sounds: ein Startsignal beim Spielbeginn, einen Erfolgston bei korrekter Lösung und einen Fehlerton bei falschem Ergebnis. Zusätzlich wird bei einem Misserfolg ein roter LED-Streifen aktiviert, der eine Explosion simuliert.

Dieses funktionale Zusammenspiel sorgt für eine klare und unmittelbare Rückmeldung an die Spieler und gewährleistet eine einfache Bedienbarkeit des Escape Games.

Abb. 02: Systementwurf

Technischer Systementwurf

Das Escape Game ist so konzipiert, dass es innerhalb eines Zeitrahmens von fünf Minuten lösbar ist. Das System startet automatisch beim Aufklappen des Koffers, wobei ein mechanisch entriegelter Taster den Start auslöst. Durch diesen Mechanismus wird die Stromversorgung für die Steuerungselektronik aktiviert.

Beim Start zeigt ein LCD-Display die Spielanweisung an und initiiert einen fünfminütigen Countdown, der die verbleibende Spielzeit visualisiert. Parallel wird ein Start-Sound abgespielt, um die Spieler akustisch über den Beginn des Spiels zu informieren.

Das zentrale Element der Interaktion ist eine Wägezelle, die das Gewicht einer mit Wasser gefüllten Flasche auf einer speziellen Wiegeplatte innerhalb des Koffers misst. Das gemessene Gewicht wird vom Mikrocontroller mit einem vordefinierten Zielwert von 200 ml verglichen. Das Ergebnis dieser Prüfung wird als boolesche Variable ausgegeben: 0 bedeutet, dass das Rätsel nicht erfolgreich gelöst wurde, 1 signalisiert den Erfolg.

Die Spieler erhalten nur einen Versuch, das korrekte Gewicht auf die Platte zu legen. Bei einem Fehlschlag wird ein roter LED-Streifen aktiviert, der eine Explosion simuliert, begleitet von einem akustischen Misserfolgston. Wird das Zielgewicht exakt erreicht, zeigt das LCD-Display eine Wortkombination an, aus der die Spieler einen Zahlencode ableiten können. Gleichzeitig ertönt ein Erfolgssound. Die gesamte Steuerung wird über einen Mikrocontroller realisiert, der die Sensoren (Wägezelle, mechanischer Taster) ausliest, den Countdown steuert, die Displayanzeige verwaltet, die LED-Streifen ansteuert und die Soundausgabe koordiniert.

Materialliste

Tabelle 2: Materialliste
Nr. Anz. Beschreibung Link
1 1 Mikrocontroller ESP32 ESP32
2 1 LCD-Display LCD20x4-B LCD Modul
3 1 I2C LCD-Display Konverter I2C Konverter
4 1 Wägezelle 5KG Wägezelle
5 1 24bit-Wandler HX711 24bit Wandler
6 1 Mini MP3 Player MiniDFPlayer
7 1 SD-Karte SD-Karte
8 1 Lautsprecher Lautsprecher
9 1 Step-Down Spannungswandler LM2596S Spannungswandler
10 1 9V Netzteil Netzteil
11 1 Hohlsteckerbuchse 5,5/2,1 Hohlsteckerbuchse
12 1 LED-Streifen LED-Streifen
13 1 Mosfet IRLB8721PBF Mosfet
14 1 Taster Taster
15 2 10k Widerstand 10k Widerstand
16 1 1k Widerstand 1k Widerstand
17 5 1m 0,25qmm Litze grün, gelb, schwarz, rot
18 1 Taster NC Taster

Komponentenspezifikation

Dieses System kombiniert eine Wägetechnik-Einheit, eine Audioausgabe, eine LED-Steuerung sowie ein Display zur Benutzerinteraktion. Das Herzstück bildet ein ESP32-Mikrocontroller, der sämtliche Sensoren und Aktoren koordiniert.

Der ESP32 fungiert als zentrale Steuereinheit. Er übernimmt die Auswertung der Wägedaten über den HX711, die Ansteuerung des LCD-Displays, die Steuerung des LED-Streifens über einen MOSFET-Treiber, die Kontrolle des DFPlayer-Mini-Audiosystems sowie die Verarbeitung des Tastersignals.

Die Wägezelle ist ein dehnungs­messstreifenbasiertes Gewichtserfassungselement, das im Spiel zur Ermittlung des Gewichts der Flaschen eingesetzt wird. Der HX711 dient als hochauflösender 24-Bit-ADC, der speziell für Wägezellen entwickelt wurde und das analoge Differenzsignal verstärkt und digitalisiert.

Das LCD-Display informiert den Benutzer über Statusmeldungen und Messwerte und verfügt über eine integrierte Hintergrundbeleuchtung. Der DFPlayer Mini, ein kompakter MP3-Player-Baustein, übernimmt die Wiedergabe von Audiohinweisen oder Soundeffekten, beispielsweise bei der erfolgreichen Lösung eines Rätsels. Ein passiver Lautsprecher, der mit dem DFPlayer Mini verbunden ist, gibt diese akustischen Signale oder Sprachansagen aus.

Ein Logiklevel-MOSFET schaltet den 5-V-LED-Streifen, der als optische Anzeige dient und verschiedene Status- oder Effektbeleuchtungen ermöglicht. Der Taster sorgt dafür, dass das Spiel beim Öffnen des Koffers gestartet wird.

Die Hauptstromversorgung erfolgt über eine 9-V-Batterie. Ein nachgeschalteter Step-Down-Regler reduziert die Spannung zuverlässig von 9 V auf 5 V, um die elektronischen Komponenten sicher und stabil zu betreiben.

Umsetzung (HW/SW)

Hardware-Umsetzung

|-

|

Abb. 03 Koffer_Ansicht_mit_Deckel

|}

|-

|

Abb. 04 Koffer_Unterteil
Abb. 05 Koffer_Unterteil_Bedienebene
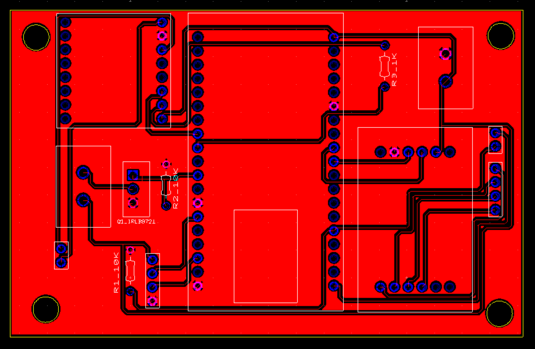
Abb. 06 Ultiboard_3D
Abb. 07 Ultiboard_3D_copper_bottom
Abb. 08 Ultiboard_bottom_copper


Platinenentwicklung

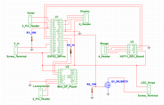
Abb. 09 Schaltplan_Platine

Software-Umsetzung

Komponententest

Ergebnis

Zusammenfassung

Lessons Learned

Projektunterlagen

Projektplan

Abb. 10 Projektplan

Projektdurchführung

YouTube Video

Weblinks

Anleitung 20x4 Display

Waegzelle

Beispeil MP3-Player

HX711 basierte Waage

ESP32 Pinout

Literatur