Escape Game: Thermo-Control Challenge – Temperaturregelung
| Autoren: | Mohammed Yassine Houari |
| Betreuer: | Marc Ebmeyer |
Einleitung
Das Projekt „Thermo-Control Challenge“ entsteht im Rahmen des Fachpraktikums Mechatronik und verfolgt das Ziel, ein interaktives Lern- und Demonstrationssystem zu entwickeln, das technische Regelungstechnik mit spielerischen Elementen eines Escape-Room-Rätsels kombiniert. Die Aufgabe besteht darin, eine vorgegebene Soll-Temperatur in einer geschlossenen Kammer mithilfe eines automatischen Regelkreises zu erreichen und stabil zu halten. Sobald die Temperatur über einen definierten Zeitraum konstant bleibt, aktiviert ein Servomotor einen Mechanismus, der eine Klappe öffnet und den erfolgreichen Abschluss der Regelung anzeigt.
Der Schwierigkeitsgrad des Projekts ist als mittel bis hoch einzustufen, da sowohl elektronische als auch regelungstechnische Komponenten integriert werden. Neben der Auswahl und Ansteuerung geeigneter Sensoren und Aktoren wird ein PID-Regler auf einem Mikrocontroller (Arduino Nano) implementiert, dessen Parameter an das thermische System angepasst werden müssen. Dadurch werden analytisches Denken, präzises Vorgehen sowie Verständnis für dynamische Systeme gefordert.
Die Lernziele des Projekts liegen im praktischen Verständnis von Mess-, Steuer- und Regelvorgängen, in der Modellierung eines einfachen thermischen Systems sowie in der Implementierung und Optimierung eines geschlossenen Regelkreises. Darüber hinaus werden Kenntnisse in Sensorik, Signalverarbeitung, Systemverhalten und Prozessstabilität vertieft. Ein weiterer Schwerpunkt liegt auf der Fähigkeit, die technische Funktion mit einer benutzerorientierten Spiellogik zu verbinden.
Der Bezug zum Studiengang Business and Systems Engineering (BSE) zeigt sich in der Verbindung von technischen, systemischen und organisatorischen Aspekten. Das Projekt fördert das Verständnis komplexer technischer Systeme, die Fähigkeit zur ganzheitlichen Analyse von Prozessen sowie das Denken in Wirkzusammenhängen zwischen Technik, Steuerung und Anwendung. Damit trägt die Arbeit direkt zur Entwicklung von Kompetenzen bei, die für die spätere Tätigkeit in den Bereichen Prozessautomatisierung, Systementwicklung und technische Projektkoordination relevant sind.

Anforderungen
| ID | Inhalt | Prio | Ersteller | Datum | Geprüft von | Datum |
|---|---|---|---|---|---|---|
| 1 | Das System muss eine Temperatur zwischen 15 °C und 40 °C messen und anzeigen können. | 1 | M. Y. Houari | 09.10.2025 | ||
| 2 | Die Temperaturanzeige muss mit einer Genauigkeit von ±0,5 °C erfolgen. | 1 | M. Y. Houari | 09.10.2025 | ||
| 3 | Die gemessene Temperatur muss auf einem OLED-Display in Echtzeit dargestellt werden | 2 | M. Y. Houari | 09.10.2025 | ||
| 4 | Das System muss automatisch eine Soll-Temperatur (z. B. 25 °C) regeln und halten können. | 1 | M. Y. Houari | 09.10.2025 | ||
| 5 | Die Temperaturregelung muss über einen PID-Regler erfolgen, der auf einem Mikrocontroller (Arduino Nano) implementiert ist. | 2 | M. Y. Houari | 09.10.2025 | ||
| 6 | Bei Abweichungen > 0,5 °C muss der Regler die Heiz- oder Lüfterleistung automatisch anpassen. | 1 | M. Y. Houari | 09.10.2025 | ||
| 7 | Der Lüfter muss automatisch aktiviert werden, wenn die Ist-Temperatur über dem Sollwert liegt. | 2 | M. Y. Houari | 09.10.2025 | ||
| 8 | Das PTC-Heizelement muss automatisch aktiviert werden, wenn die Ist-Temperatur unter dem Sollwert liegt. | 2 | M. Y. Houari | 09.10.2025 | ||
| 9 | Wenn die Soll-Temperatur über einen Zeitraum von mindestens 10 s stabil bleibt, muss der Servo-Motor eine Klappe öffnen. | 1 | M. Y. Houari | 09.10.2025 | ||
| 10 | Das System darf nur mit einer Versorgungsspannung zwischen 5 V und 12 V betrieben werden. | 3 | M. Y. Houari | 09.10.2025 | ||
| 11 | Die Komponenten müssen in einem geschlossenen, wärmeisolierten Gehäuse aus Acryl montiert sein. | 3 | M. Y. Houari | 09.10.2025 | ||
| 12 | Alle Funktionen müssen ohne PC-Verbindung autark ablaufen. | 2 | M. Y. Houari | 09.10.2025 | ||
| 13 | Das System muss gegen Kurzschluss und Überhitzung abgesichert sein. | 2 | M. Y. Houari | 09.10.2025 | ||
| 14 | Der Aufbau muss innerhalb von fünf Minuten betriebsbereit sein. | 3 | M. Y. Houari | 09.10.2025 | ||
| 15 | Das System muss leicht transportierbar und für Schulungszwecke wiederverwendbar sein. | 3 | M. Y. Houari | 09.10.2025 |
Funktionaler Systementwurf
Das funktionale System des Thermo-Control-Escape-Games ist darauf ausgelegt, eine intuitive und interaktive Regelungsaufgabe zu bieten, bei der die Spieler durch gezielte Temperaturveränderung eine Aufgabe lösen müssen. Der zentrale Auslöser des Spiels ist das Einschalten des Systems über die Spannungsversorgung. Sobald das System gestartet ist, wird automatisch der Mikrocontroller aktiviert, der alle Sensoren initialisiert und die Mess- und Regelungsschleife startet.
Nach der Initialisierung zeigt das OLED-Display sofort eine verständliche Statusmeldung an, beispielsweise „System bereit – Zieltemperatur 25 °C“. Gleichzeitig beginnt der Regelkreislauf mit der kontinuierlichen Erfassung der Umgebungstemperatur über den digitalen Temperatursensor DS18B20. Der aktuelle Temperaturwert wird in Echtzeit erfasst und fortlaufend mit dem vordefinierten Sollwert verglichen.
Das Ziel der Spieler besteht darin, die Temperatur innerhalb der Versuchskammer durch gezielte äußere Einflüsse – beispielsweise durch Wärmezufuhr mit der Hand oder durch leichte Luftbewegung – auf den richtigen Sollwert zu bringen und diesen stabil zu halten. Das System selbst reagiert automatisch auf Temperaturabweichungen, indem es bei zu niedriger Temperatur das PTC-Heizelement aktiviert und bei zu hoher Temperatur den Lüfter einschaltet. Dadurch ergibt sich ein dynamisches Zusammenspiel zwischen menschlichem Eingriff und automatischer Regelung.
Der Mikrocontroller verarbeitet die Messwerte des Sensors und steuert die Aktoren (Heizung und Lüfter) über MOSFET-Leistungstreiber an. Gleichzeitig wird der aktuelle Temperaturwert auf dem OLED-Display angezeigt, sodass die Spieler jederzeit Rückmeldung über den aktuellen Systemzustand erhalten. Wenn die Temperatur über einen Zeitraum von mindestens zehn Sekunden innerhalb eines Toleranzbereichs von ±0,5 °C stabil bleibt, interpretiert das System dies als erfolgreiche Lösung.
Als Rückmeldung für den Spieler löst der Mikrocontroller den Servomotor aus, der eine mechanische Klappe öffnet. Diese Bewegung dient als sichtbares Erfolgssignal und symbolisiert den Abschluss der Aufgabe. Optional kann zusätzlich eine LED aufleuchten, um den stabilen Zustand visuell zu bestätigen. Sollte die Temperatur den Sollwert nicht stabil halten, läuft das System weiter, bis die Bedingungen erneut erfüllt sind.
Dieses funktionale Zusammenspiel aus Sensorik, Regelung, Anzeige und mechanischer Rückmeldung sorgt für eine klare und unmittelbare Interaktion zwischen Spieler und System. Der Aufbau fördert das Verständnis für grundlegende Prinzipien der Regelungstechnik und veranschaulicht, wie Mess-, Steuer- und Regelprozesse in einem geschlossenen System ineinandergreifen. Damit verbindet das Projekt technische Funktionalität mit spielerischer Motivation und trägt zur anschaulichen Vermittlung von Systemverständnis im Studiengang Business and Systems Engineering bei.

Technischer Systementwurf
Das Thermo-Control-Escape-Game ist so konzipiert, dass die Aufgabe innerhalb eines festgelegten Zeitraums lösbar ist. Das System startet automatisch, sobald die Spannungsversorgung über die DC-Buchse aktiviert wird. Durch diesen Mechanismus wird die gesamte Steuerelektronik mit Spannung versorgt, der Mikrocontroller initialisiert die Sensorik und das OLED-Display zeigt den aktuellen Startzustand an. Parallel wird eine kurze Systemdiagnose durchgeführt, um sicherzustellen, dass Sensor, Aktoren und Display betriebsbereit sind.
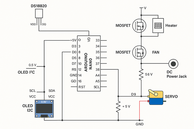
Das zentrale Element des Systems ist der digitale Temperatursensor (DS18B20), der die aktuelle Temperatur im Inneren der Versuchskammer erfasst. Der ermittelte Messwert wird an den Arduino-Nano-Mikrocontroller übermittelt, der den Soll-Ist-Vergleich durchführt. Weicht die gemessene Temperatur vom festgelegten Sollwert ab, berechnet der integrierte PID-Regler die notwendige Stellgröße. Diese wird als PWM-Signal an die Leistungstreiber (MOSFETs) ausgegeben, die entweder das PTC-Heizelement oder den 5-Volt-Lüfter ansteuern. Auf diese Weise wird die Temperatur automatisch erhöht oder gesenkt, bis der Sollwert erreicht und über einen definierten Zeitraum stabil gehalten wird.
Das OLED-Display dient zur Visualisierung des aktuellen Systemzustands. Es zeigt in Echtzeit die gemessene Temperatur, den Sollwert sowie den Betriebsmodus der Regelung (Heizen, Kühlen, Stabil). Wird der Sollwert innerhalb eines Toleranzbereichs von ± 0,5 °C über mindestens zehn Sekunden gehalten, sendet der Mikrocontroller ein Signal an den Servomotor (SG90). Dieser löst eine mechanische Verriegelung aus und öffnet eine kleine Klappe, die den erfolgreichen Abschluss des Rätsels anzeigt. Gleichzeitig kann optional eine Status-LED aktiviert werden, die visuelles Feedback über den erreichten Stabilitätszustand gibt.
Die Stromversorgung erfolgt über eine externe Gleichspannungsquelle (5–12 V DC), die über eine DC-Buchse eingespeist wird. Leistungsstärkere Komponenten wie Heizung und Lüfter werden direkt aus der Eingangsspannung versorgt, während der Arduino Nano über den integrierten Spannungsregler mit 5 V betrieben wird. Ein Elektrolytkondensator (470 µF) stabilisiert die Versorgungsspannung und kompensiert Lastschwankungen. Zusätzlich sorgen Gate- und Pull-Down-Widerstände für eine sichere MOSFET-Ansteuerung, um ungewollte Schaltvorgänge zu vermeiden.
Das gesamte System ist in einem transparenten Acrylgehäuse aufgebaut, das sowohl die Luftzirkulation als auch die Beobachtung des inneren Aufbaus ermöglicht. Der Temperatursensor befindet sich im Zentrum der Kammer, das Heizelement und der Lüfter sind an gegenüberliegenden Seiten montiert, um eine gleichmäßige Temperaturverteilung zu gewährleisten. Der Servomotor ist im oberen Bereich des Gehäuses angebracht und mechanisch mit der Auslösevorrichtung verbunden. Diese Anordnung gewährleistet eine klare Struktur, einfache Wartung und eine gute Wärmeabfuhr.
Das System arbeitet vollständig autonom und benötigt keine externe Programmsteuerung. Alle Funktionen – von der Messwerterfassung über die Regelung bis zur mechanischen Ausgabe – werden intern durch den Mikrocontroller koordiniert. Dadurch entsteht ein robustes und didaktisch wertvolles Gesamtsystem, das die Prinzipien der Mess-, Steuer- und Regelungstechnik praxisnah demonstriert und gleichzeitig als interaktives Escape-Game-Element eingesetzt werden kann.

Komponentenspezifikation
| ID | Anzahl | Bezeichnung / Komponente | technische Bezeichnung | Beschreibung | Link |
|---|---|---|---|---|---|
| 1 | 1x | Mikrocontroller-Board | Arduino Nano V3.0 | Mikrocontroller als zentrale Steuereinheit; verarbeitet Sensorwerte, regelt Aktoren und steuert Anzeige. | Arduino Nano V3.0 |
| 2 | 1x | Temperatursensor | DS18B20 digital | Digitaler Temperaturfühler (1-Wire-Protokoll); Messbereich -55 bis +125 °C; Genauigkeit ±0,5 °C. | Temperatursensor |
| 3 | 1x | OLED-Display | 0.96" I²C OLED 128×64 | Anzeige der Ist-Temperatur in Echtzeit; Kommunikation über I²C (SDA/SCL). | OLED-Display |
| 4 | 1x | Heizelement | PTC-Heizung 12 V / 50 W | Selbstbegrenzendes Heizelement zur Erzeugung von Wärme; temperaturstabil und kurzschlussfest. | Heizelement mit Lüfter |
| 5 | 1x | Lüfter | 5 V DC Fan Ø 40 mm | Lüfter zur Kühlung der Kammerluft bei Temperaturüberschreitung; PWM-steuerbar. | siehe 4 |
| 6 | 1x | Servomotor | SG90 Micro Servo | 180° Drehservo; 5 V Versorgung; dient als mechanische Entriegelung (Klappe öffnen). | Servomotor |
| 7 | 2x | MOSFET-Treiber | IRLZ44N N-MOSFET | Leistungs-MOSFET zur Schaltung von Heizung und Lüfter; Logikpegel-kompatibel mit Arduino. | MOSFET-Treiber |
| 8 | 2x | Widerstände | 100 Ω / 100 kΩ | Gate-Widerstände und Pull-Downs für MOSFET-Steuerung; schützen vor Fehlansteuerung. | Wiederstände |
| 9 | 1x | Kondensator | 470 µF / 16 V | Pufferkondensator zur Stabilisierung der Versorgungsspannung. | Kondensator |
| 10 | 1x | DC-Buchse | 5.5 × 2.1 mm Barrel Jack | Eingangsbuchse zur Spannungsversorgung (5–12 V DC). | DC-Buchse |
| 11 | 1x | Gehäuse | 150 × 100 × 70 mm | Transparentes Gehäuse zur Aufnahme aller Komponenten; isoliert und erlaubt Sicht auf Innenraum. | 3D-Printing |
| 12 | 1x | Relaismodul (optional) | SRD-05VDC-SL-C | Schaltmodul für zusätzliche Sicherheitsabschaltung bei Überhitzung. | Unnötig |
| 13 | 1x | Kabelsatz & Steckverbinder | Dupont / JST | Verbindung zwischen Komponenten; dient zur Signalübertragung. | Breadboard & Kabelsatz |
| 14 | 1x | Schraubklemmen | 2-Pin 5.08 mm | Anschlussklemmen für Heizung und Lüfter. | Schraubklemmen |
Umsetzung (HW/SW)
Die Umsetzung des Projekts „Thermo-Control Challenge“ erfolgt in zwei eng miteinander verknüpften Bereichen: der Hardware-Integration und der Software-Implementierung in MATLAB/Simulink. Während die Hardware die physische Struktur und Signalübertragung bereitstellt, übernimmt MATLAB die Erfassung, Auswertung und Regelung der Temperatur über einen modellbasierten Ansatz.
Hardware-Umsetzung
Das physische System besteht aus einem modularen Aufbau, der aus Sensorik, Aktorik, Signalübertragung und Versorgungseinheit besteht. Der Arduino Nano dient als Schnittstelle zwischen der realen Hardware und der MATLAB-Umgebung. Über das MATLAB Arduino Support Package werden Sensor- und Aktordaten direkt aus MATLAB ausgelesen und gesteuert.
Der digitale Temperatursensor DS18B20 ist an den digitalen Eingang D2 angeschlossen und erfasst kontinuierlich die aktuelle Lufttemperatur im Inneren der Versuchskammer. Die Messwerte werden über die OneWire-Kommunikation an MATLAB übermittelt, wo sie digital verarbeitet und in einer Datenstruktur gespeichert werden.
Zur Ansteuerung der Aktoren werden zwei MOSFET-Leistungsstufen eingesetzt.
Der erste MOSFET (Q1) steuert das PTC-Heizelement, das bei Unterschreiten des Sollwerts aktiviert wird.
Der zweite MOSFET (Q2) schaltet den 5-Volt-Lüfter, der bei Überschreiten des Sollwerts zur Abkühlung eingesetzt wird.
Die Versorgungsspannung von 5–12 V wird über eine DC-Buchse eingespeist und durch einen Elektrolytkondensator (470 µF) stabilisiert. Die Signalmasse (GND) ist gemeinsam für alle Komponenten geführt, um Messrauschen zu minimieren. Der Servomotor (SG90) ist am Pin D9 angeschlossen und wird nur dann aktiviert, wenn MATLAB erkennt, dass die Temperatur über mindestens zehn Sekunden innerhalb des Toleranzbandes liegt (± 0,5 °C). Der Servo öffnet anschließend eine mechanische Klappe, die das erfolgreiche Ende des Spiels signalisiert.
Das OLED-Display (SSD1306) ist über I²C (Pins A4/A5) verbunden und zeigt Messwerte, Systemstatus und Soll-/Ist-Temperaturen an. Der gesamte Aufbau ist in einem transparenten Acrylgehäuse untergebracht, das eine gleichmäßige Luftzirkulation ermöglicht und den Aufbau anschaulich darstellt.
Software-Implementierung (MATLAB / Simulink)
Die Softwareumsetzung erfolgt vollständig in MATLAB unter Verwendung des Arduino Support Package sowie der Simulink-Toolbox. Nach dem Start der MATLAB-Sitzung wird die Verbindung zum Arduino-Board hergestellt (a = arduino('COMx', 'Nano3', 'Libraries', {'I2C','Servo'})). Anschließend werden die Sensor- und Aktorkomponenten als Objekte definiert.
Die Hauptsteuerung läuft über ein Simulink-Modell, das in Echtzeit die Temperaturmessung, Signalverarbeitung und Regelung durchführt. Der Aufbau des Modells umfasst:
Datenerfassung: Das Sensorsignal wird über den 1-Wire-Block eingelesen und an ein Scope-Block sowie eine Variablenstruktur in MATLAB weitergegeben.
Soll-Ist-Vergleich: In einem Gain-Block wird die Differenz zwischen Soll- und Ist-Temperatur gebildet.
PID-Regler (Simulink-PID-Controller-Block): Dieser Block verarbeitet die Regelabweichung und erzeugt ein PWM-Signal mit einstellbaren Parametern Kp, Ki und Kd, die über MATLAB Workspace-Variablen steuerbar sind.
Aktoransteuerung: Das Ausgangssignal des PID-Blocks wird an zwei digitale PWM-Ausgänge weitergeleitet – D5 für die Heizung und D6 für den Lüfter. Über Logikblöcke (Switch, Compare) wird sichergestellt, dass jeweils nur ein Aktor aktiv ist.
Rückmeldung und Erfolgserkennung: MATLAB überwacht den Temperaturverlauf über einen Logging-Block. Wenn die Temperatur für mindestens zehn Sekunden stabil bleibt, sendet ein Digital-Write-Block ein Signal an D9, wodurch der Servo ausgelöst wird.
Die Echtzeit-Kommunikation zwischen Simulink und Arduino erfolgt über den External Mode, wodurch Änderungen an Reglerparametern (z. B. Kp, Ki, Kd) während der Laufzeit vorgenommen werden können. Gleichzeitig werden die Messdaten in MATLAB visualisiert, gespeichert und analysiert.
Zusätzlich kann der Systemverlauf grafisch in MATLAB geplottet werden (plot(time, T_ist, 'LineWidth', 1.5)), um das Verhalten des Regelkreises zu bewerten und die Parameter gezielt zu optimieren.
Komponententest
Ergebnis
Zusammenfassung
Lessons Learned
Projektunterlagen
Projektplan
Projektdurchführung
YouTube Video
Weblinks
Literatur
→ zurück zur Übersicht: WS 25/26: Escape Game