DMS load cell with measuring amplifier HX711AD

| Autor: | Onyesi John Abiagam |
| Sprache: | DE EN |
Introduction
A weighing scale is a measurement system used to determine the mass of an object by converting mechanical force into a readable value.
This system is based on a DMS load cell in combination with the HX711AD measuring amplifier. The applied force is converted into an electrical signal, which is processed and displayed as a weight value.
The signal is acquired using a microcontroller-based system and processed using Simulink. Calibration, signal filtering, stability detection, and tare functionality are implemented to ensure accurate and stable measurements.
Requirements
| Req. | Description | Priority | Progress |
|---|---|---|---|
| 1 | The mass must be determined using the HX711AD load cell via Arduino and Simulink. | 1 | Done |
| 2 | The measuring range must be determined. | 1 | Done |
| 3 | The measurement uncertainty (1σ) must be determined for the measuring range and displayed as a confidence interval. | 2 | Done |
| 4 | The on/off button starts the system. The sensor must first be calibrated and display 0 g. |
1 | Done |
| 5 | The weight must be referenced for the measuring range. | 1 | Done |
| 6 | The measured values must be filtered/smoothed over time. | 1 | Done |
| 7 | A beep must indicate when the measured value is stable/constant. | 1 | Done |
| 8 | The sensor system must display the weight in g on a display. | 1 | Done |
| 9 | The tara button resets the current weight to 0 g (recalibration). |
1 | Done |
Required Components
| Component | Function |
|---|---|
| DMS Load Cell (1 kg) | Converts mechanical force into a small electrical signal |
| HX711AD Measuring Amplifier | Amplifies the tiny load-cell signal and converts it into a 24-bit digital value |
| Microcontroller (Arduino Uno R3) | Central control unit that reads sensor data, processes signals, and controls peripherals such as the display, pushbutton, and buzzer |
| LCD Display (I²C) | Displays the measured weight |
| Pushbuttons | Provide user input for system control functions such as tare (zeroing) and power operation |
| Buzzer | Provides feedback sound when the weight becomes stable |
Working principle
This section describes the complete working principle of the system, including force sensing with the DMS load cell, signal amplification and digitization using the HX711AD, and data processing by the microcontroller. Additionally, it covers user interaction via pushbuttons and the output of measurement results through the display and feedback sound using the buzzer.
DMS Load Cell
A DMS load cell converts mechanical force into an electrical signal. It consists of:
- a deformable metal body
- strain gauges attached to the surface
- resistance changes when stretched or compressed

DMS Working Principle
When force is applied:
- the metal body deforms
- strain gauges change resistance
- gauges are wired in a Wheatstone bridge
- deformation → bridge becomes unbalanced
- output: small differential voltage

HX711AD Measuring Amplifier
The HX711AD processes the small differential signal from the load cell. It includes:
- a programmable gain amplifier (PGA)
- a 24‑bit sigma‑delta ADC

Amplifyer Working Principle
Signal processing steps:
- load cell outputs a millivolt‑level differential signal (A+, A−)
- PGA amplifies the signal
- 24‑bit ADC converts it to digital
- microcontroller reads data via:
- DOUT (data)
- SCK (clock)

Microcontroller (Arduino Uno R3)
The system uses a Funduino Uno R3, which is an Arduino-compatible board based on the ATmega328P microcontroller.

Working Principle
- The Arduino reads the digital output from the HX711AD via two pins (DOUT and PD_SCK). The HX711 sends a 24-bit serial data stream that represents the amplified and digitised load cell signal.
- It processes this raw value using calibration parameters (offset and calibration factor) to compute the weight in grams.
- It applies a digital filter (recursive average) to smooth the measurement and calculates the moving standard deviation to assess stability.
- Based on the stability result, the Arduino activates the buzzer (by generating a 1 kHz square wave) and updates the LCD display via the I²C bus.
- It continuously monitors two pushbuttons connected to interrupt pins:
* Power button: toggles the system on/off * Tare button: resets the offset to zero the scale
All control logic is implemented either as an Arduino sketch (uploaded via Arduino IDE) or as a Simulink model deployed to the hardware using the Arduino Support Package and IO Device Builder.
LCD (I2C)
The system uses a 16×2 character LCD with an I²C (Inter-Integrated Circuit) backpack. The I2C interface reduces the number of required microcontroller pins from 6 (parallel mode) to only 2: SDA (data) and SCL (clock). The backpack contains a PCF8574 I/O expander that converts I2C commands into parallel signals for the LCD.
I2C Working Principle
- The microcontroller sends a byte sequence over the I²C bus.
- Each byte contains either a command (e.g., clear display, set cursor) or a character to display.
- The PCF8574 outputs the corresponding parallel data and control signals (RS, EN, RW, D4–D7) to the LCD.
- The LCD then updates its screen accordingly.
In this project, the LCD displays the current filtered weight in grams and a stability indicator ("Stable" / "Unstable").

Buzzer
A passive piezoelectric buzzer is used to provide acoustic feedback. It is connected to a single digital output pin of the microcontroller.
Buzzer Working Principle
- The microcontroller generates a square wave (typically 1 kHz) on the output pin.
- The buzzer converts the electrical pulses into audible sound via a piezoelectric element.
- A short burst (e.g., 200 ms) is generated when the measurement becomes stable, indicating to the user that the reading can be recorded.

Pushbuttons (Power and Tare)
Two momentary pushbuttons are used for user input. Both are connected to interrupt-capable digital pins on the microcontroller and configured with internal pull-up resistors (active LOW).
Push Button Working Principle
- When a button is pressed, the pin voltage goes from HIGH (5 V) to LOW (0 V).
- This falling edge triggers an interrupt service routine (ISR) in the software.
- Power button: toggles the system state (ON/OFF). When OFF, the LCD is cleared and the buzzer is disabled.
- Tare button: resets the current weight reading to 0 g by updating the offset calibration parameter. This allows the user to zero the scale with any container placed on it.

Technical Overview
- The system consists of a DMS load cell, an HX711AD measuring amplifier, a microcontroller, an LCD, a buzzer, and two push buttons (power and tare).
- The load cell converts the applied force into an electrical signal, which is amplified and digitized by the HX711AD.
- The digital data is read and processed by the microcontroller.
- The measured weight is displayed on the LCD.
- A buzzer indicates when a stable measurement is reached.
- The power button controls the system state, and the tare button resets the measured value to 0 g.
Pin Assignment
This section describes the electrical connections between the load cell, the HX711AD,the buzzer,LCD and push buttons and the microcontroller.
Load Cell to HX711
| Load Cell Wire | Function | HX711 Pin | Description |
|---|---|---|---|
| Red | Excitation + (E+) | E+ | Supplies voltage to the bridge |
| Black | Excitation − (E−) | E− | Ground reference |
| White | Signal + (S+) | A+ | Positive input signal |
| Green | Signal − (S−) | A− | Negative input signal |
| Yellow (optional) | Shield | GND | EMI protection |
HX711 to Microcontroller
| HX711 Pin | Function | Microcontroller Pin | Description |
|---|---|---|---|
| VCC | Power Supply | 5V | Power input |
| GND | Ground | GND | Common reference |
| DOUT | Data Output | Digital Input | Sends measurement data |
| PD_SCK | Clock Input | Digital Output | Controls data read |
Microcontroller Peripherals
| Component | Function | Microcontroller Pin | Description |
|---|---|---|---|
| LCD | Display output | I²C (SDA/SCL) | Displays measured weight |
| Buzzer | Acoustic feedback | Digital Output | Indicates stable measurement |
| Push Button (Power) | System control | Interrupt Pin (D3) | Starts or stops the system |
| Push Button (Tare) | Reset function | Interrupt Pin (D2) | Resets measured value to 0 g |
Measurement method
This section describes the processing steps used to convert raw sensor data into a stable and meaningful weight measurement. The method includes calibration, signal filtering, and stability evaluation.
Calibration and Weight Calculation
The raw digital value from the HX711 is converted into a weight value using calibration parameters:
Weight = (Raw ADC value − Offset) / Calibration factor
where:
- Raw ADC value is the digital output from the HX711
- Offset is the average ADC value with no load applied
- Calibration factor converts ADC units to mass (units per gram)
To reference the weight for the measuring range, both the offset and the calibration factor must be determined. The offset is obtained by measuring the sensor output at zero load (tare), while the calibration factor is calculated using a known reference weight. This ensures that the raw ADC values are correctly mapped to real weight values across the entire measuring range and provides accurate and consistent measurements.
Filtering
To reduce noise, a recursive average filter is applied:
where:
- x(n) is the current measurement
- y(n) is the filtered value
- α is the filter coefficient (0 < α < 1)
Stability Detection
The stability of the measurement is evaluated using the standard deviation:
σ = sqrt( (1/N) · Σ (x_i − μ)^2 )
where:
- x_i is the i-th sample in the measurement window
- μ is the mean of the samples
- N is the number of samples in the window
A measurement is considered stable when the standard deviation falls below a defined threshold.
Measurement Output
The final result is expressed as:
Weight = μ ± σ
where:
- μ: mean value
- σ: standard deviation (measurement uncertainty)
Measuring Circuit
Components
- DMS load cell ( 1Kg)
- HX711AD measuring amplifier
- Microcontroller (Arduino Uno R3)
- LCD (I²C)
- Buzzer
- Push button (power)
- Push button (tare)
- Breadboard
- Jumper wires
Circuit Description
- The load cell is connected to the HX711AD measuring amplifier using a Wheatstone bridge configuration.
- The HX711AD is powered by the microcontroller and shares a common ground with all components.
- The HX711AD transmits digital measurement data to the microcontroller via the DOUT and PD_SCK pins.
- The LCD is connected to the microcontroller via the I²C interface (SDA and SCL).
- A buzzer is connected to a digital output pin to provide feedback sound.
- Two push buttons are connected to interrupt-capable pins:
- Power button: controls the system state
- Tare button: resets the measured value to 0 g
Software
The software for this project is implemented in two environments:
- Arduino IDE for low-level hardware control (reading the HX711, driving the LCD, buttons, and buzzer).
- Simulink (MATLAB) for signal processing, data logging, and visualisation.
All hardware pin connections follow the definitions given in Section 3.1 (Pin Assignment). The software uses those same pin numbers for digital I/O, interrupts, and I2C communication.
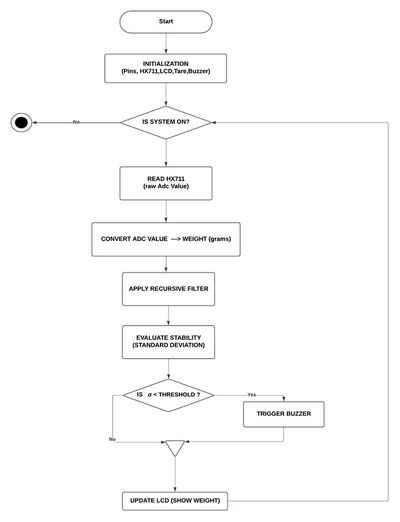
Operational Flowchart
Figure 11 shows the overall working of the weighing scale system. It outlines the sequence of operations from reading the HX711 sensor, converting the raw ADC value to grams, filtering the signal, evaluating stability, triggering the buzzer when a stable weight is detected, and updating the LCD with the measured weight.

Arduino IDE
The main program loop performs the following steps:
- Read the raw 24-bit value from the HX711.
- Apply a recursive average filter to reduce noise.
- Convert the filtered value to grams using calibration parameters (offset and scale factor).
- Check stability by computing the standard deviation of recent measurements.
- If stable, activate the buzzer briefly.
- Update the LCD with the current weight.
- Handle button interrupts for power (on/off) and tare (zeroing).
Required Libraries
- HX711.h – for communicating with the HX711 amplifier.
- LiquidCrystal_I2C.h – for the I²C LCD display.
Arduino Implementation
Demo?????.ino
|
#include "HX711.h" // HX711 load cell interface
#include <Wire.h> // I2C communication library
#include <LiquidCrystal_I2C.h> // LCD display library
// Pin configuration
const uint8_t HX711_DT = 10; // HX711 data pin
const uint8_t HX711_SCK = 9; // HX711 clock pin
// Object initialization
HX711 scale(HX711_DT, HX711_SCK); // Create HX711 object
LiquidCrystal_I2C lcd(0x27, 16, 2); // Initialize 16x2 LCD
// Filter variables
float filteredWeight = 0; // Stores filtered weight value
float alpha = 0.5; // Low-pass filter coefficient
void loop() {
// Read sensor every 50 ms to control update rate
if (millis() - lastRead > 50) {
lastRead = millis(); // Update timestamp
// Read raw weight from HX711 (converted to units(gram))
float weight = scale.get_units();
// Apply recursive low-pass filter to reduce noise
filteredWeight = alpha * weight + (1 - alpha) * filteredWeight;
// Update LCD with current weight
lcd.setCursor(0, 0); // First row
lcd.print("Weight:");
lcd.setCursor(0, 1); // Second row
lcd.print(filteredWeight, 1); // Display filtered value (1 decimal place)
lcd.print(" g "); // Append unit and clear old characters
}
}
|
URL: https://svn.hshl.de/svn/Informatikpraktikum_1/trunk/Arduino/ArduinoLibOrdner/ArduinoUnoR3_EN
The complete implementation, including stability detection, buzzer control, and interrupt-based button handling, is available in the SVN repository( link to be Updated shortly).
Simulink
For advanced signal processing and data logging, a Simulink model was created using the Arduino Support Package for Simulink. The model uses the same pin assignments as defined in Section 3.1 (Pin Assignment).

Model Overview
- HX711 Read Block (custom block using IO Device Builder) – reads the 24-bit value via DOUT (Digital Pin 10) and PD_SCK (Digital Pin 9).
- Calibration & Scaling – subtracts offset and multiplies by scale factor.
- Digital Filter – first-order recursive (IIR) low-pass filter with smoothing factor α = 0.1, used to reduce measurement noise.
- Stability Detection – moving standard deviation computed over a sliding window of recent samples; the window size is adjustable and was tuned experimentally.
- Display – filtered weight on a Scope and/or LCD (custom block using IO Device Builder).
- Button Inputs – external interrupt-based inputs (using Arduino Support Package for Simulink) for the power button (Interrupt Pin 3) and tare button (Interrupt Pin 2), enabling immediate event-driven response.
Note: The Simulink Arduino support package does not natively support the HX711 and LCD; custom blocks were created using the IO Device Builder.
Measurement
This section presents the experimental results obtained from the implemented weighing system. The measurements include calibration data, noise analysis, filter performance, stability detection, and the final measurement uncertainty over the intended operating range (0–1000 g), corresponding to the rated capacity of the load cell.
Although readings above 1000 g were observed during testing, these values are outside the specified operating range and are not considered for accuracy evaluation.

Calibration and Tare
The system was calibrated using a two-point procedure consisting of offset and scale factor determination.
- Offset was obtained as the average of raw readings with no load applied.
- Scale factor was determined using a known reference mass to convert raw ADC values into grams.
The calibration was applied directly within the processing chain to produce real-time weight measurements.
The tare function was implemented to allow zeroing of the system during operation. When activated, the current measured value was stored as a new offset, enabling subsequent measurements to be referenced relative to the applied load.
Correct operation of the tare function was verified through observation, where applying tare reset the displayed weight to zero and removing the load resulted in a corresponding negative reading.
Noise and Filtering Performance
The raw and filtered signals were observed using the Simulink Scope. The applied recursive (IIR) low-pass filter provided smoothing of the signal, reducing short-term fluctuations.
The effect of the filter depended on the chosen smoothing factor (α). While increased smoothing improved noise reduction, it also introduced a risk of attenuating rapid changes in the measured weight if not carefully tuned.
Overall, the filter improved signal stability without significantly altering the measured value under steady-state conditions.
Stability Detection
The stability detection mechanism was evaluated by observing the standard deviation of recent measurements in Simulink.
During dynamic conditions (e.g., when a load was applied), the standard deviation increased, indicating an unstable signal. As the measurement settled, the standard deviation decreased accordingly.
A predefined threshold was used to determine stability. When the standard deviation dropped below this threshold, the system indicated a stable condition (logical output = 1).
Once stability was detected, the buzzer was activated, providing an audible confirmation to the user.
Measurement Uncertainty (1σ)
The measurement uncertainty was determined using the low-pass filtered (LPF) signal as the mean value. The standard deviation (σ) was calculated from the last five raw measurements for a constant reference weight.
Reference weight: 397 g
| Reference Weight | Measured Value (LPF) | Standard Deviation (σ) |
|---|---|---|
| 397 g | 396.45 g | 0.02 g |
| 397 g | 396.45 g | 0.01 g |
| 397 g | 396.46 g | 0.01 g |
| 397 g | 396.48 g | 0.01 g |
| 397 g | 396.46 g | 0.01 g |
The results show only small variations, indicating stable system behavior. The average standard deviation is approximately 0.012 g.
The measurement result can therefore be expressed as a confidence interval:
Project Timeline
The project was carried out as a task-based development process, where tasks were defined during discussions with the supervisor and implemented iteratively. The following Gantt chart summarizes the execution of these tasks over the course of the project.

Video
Datasheets
Related Links
- HX711 based weight scale
- LCD Modul 16x02 I2C (HSHL Wiki)
- Getting Started with Load Cells – SparkFun
- Load Cell with HX711 Module – Tutorial
- Push Button Component – Funduino Shop
SVN-Repository
https://svn.hshl.de/svn/HSHL_Projekte/trunk/Arduino_Sensorsammlung
→ zurück zum Hauptartikel: HSHL-Mechatronik-Baukasten | Arduino Sensorsammlung | Sensorinbetriebnahme mit Arduino und Simulink
- ↑ Source: https://learn.sparkfun.com/tutorials/getting-started-with-load-cells
- ↑ Source: https://learn.sparkfun.com/tutorials/getting-started-with-load-cells
- ↑ Source: https://justdoelectronics.com/load-cell-hx711-module/
- ↑ Source: https://cdn.sparkfun.com/datasheets/Sensors/ForceFlex/hx711_english.pdf
- ↑ Source: HSHL Wiki – Arduino Uno R3, https://wiki.hshl.de/wiki/index.php/Datei:Arduino_Uno_R3.jpg
- ↑ Source: HSHL Wiki – LCD HD44780 image, https://wiki.hshl.de/wiki/index.php/Datei:LCD_HD44780.jpg
- ↑ Source: HSHL Wiki – R12-KT-9 load cell image, https://wiki.hshl.de/wiki/index.php/Datei:R12-KT-9.jpg
- ↑ Source: Funduino Shop – Push button component, https://funduinoshop.com/bauelemente/taster-und-schalter/taster/taster-klein-mit-rundem-knopf

