Escape Game: Widerstandsschaltung

| Autoren: | David Borgmeier , Jan Brühmann |
| Betreuer: | Prof. Schneider |
Einleitung
Das Escape Game "Widerstandsschaltung" stellt ein interaktives Lernspiel zur Vermittlung elektrotechnischer Grundkenntnisse im Bereich der Widerstandsschaltungen dar. Ziel des Spiels ist es, den Spielern auf spielerische Weise das Verständnis für Reihen-, Parallel- und Mischschaltungen von Widerständen zu vermitteln, bei dem die Spieler in mehreren aufeinanderfolgenden Leveln einen vorgegebenen Zielwiderstandswert durch den Aufbau entsprechender Schaltungen auf einem Breadboard einstellen müssen.
Die Überprüfung erfolgt über eine Widerstandsmessung, die durch einen Mikrocontroller (Arduino) gesteuert wird. Auf einem LCD-Display werden sowohl der Soll- als auch der Ist-Widerstandswert angezeigt. Liegt der gemessene Wert innerhalb einer definierten Toleranz, wird eine Lösungszahl ausgegeben, die zum Freischalten des nächsten Levels dient. Nach dem erfolgreichen Abschluss von drei Leveln erhalten die Spieler einen dreistelligen Zahlencode als Gesamtergebnis.
Das System ist in einem eigens konstruierten Gehäuse untergebracht, das mithilfe von CAD-Software entworfen und im 3D-Druckverfahren gefertigt wird. Zusätzlich können gedruckte Schablonen als visuelle Aufbauhilfe eingesetzt werden, um den Schwierigkeitsgrad individuell anzupassen und den Lernprozess zu unterstützen.
Schwierigkeitslevel: Fortgeschrittene
Lernziele:
- kennenlernen von Reihen- und Parallelschaltung von Widerständen
- berechnen von Reihen-, Parallel-, und Mischschaltungen aus Widerständen
- Verhalten von Widerständen in Reihen- und Parallelschaltung
- Entschlüsselung der Farbcodes von Widerständen
Bezug zum MTR Studium:
- Berechnen von Reihen-, Parallel- und Mischschaltungen aus Widerständen (MTR 2, Elektrotechnik 1)
- Aufbauen von Schaltungen auf dem Breadboard (MTR 1, Praxismodul 1)
Anforderungen
| ID | Inhalt | Prio | Ersteller | Datum | Geprüft von | Datum |
|---|---|---|---|---|---|---|
| 1 | Hardware | 1 | ||||
| 1.1 | Die Auswahl der passenden elektronischen Komponenten muss erfolgen | 1 | Jan Brühmann | 08.10.2025 | ||
| 1.2 | Die Konstruktion des 3D Modells für das Gehäuse sowie der "Schablonen" muss erfolgen | 1 | Jan Brühmann | 08.10.2025 | ||
| 1.3 | Die konstruierten 3D Modelle müssen mittels additiver Fertigung (3D Druck) erfolgen | 1 | Jan Brühmann | 08.10.2025 | ||
| 2 | Komponententest | |||||
| 2.1 | Die Verdrahtung der elektronischen Bauteile mit dem Arduino (Mikrocontroller) muss kontrolliert werden | 1 | Jan Brühmann | 08.10.2025 | ||
| 2.2 | Die Ausgabe des LCD-Displays muss überprüft werden | 1 | Jan Brühmann | 08.10.2025 | ||
| 2.3 | Die Funktion der Taster muss überprüft werden | 1 | Jan Brühmann | 08.10.2025 | ||
| 2.4 | Die Funktion der Widerstände muss überprüft werden | 1 | Jan Brühmann | 08.10.2025 | ||
| 2.5 | Das Gehäuse muss überprüft werden | 1 | Jan Brühmann | 08.10.2025 | ||
| 3 | Software | |||||
| 3.1 | Die Programmierung des Mikrocontrollers über Arduino IDE | 1 | Jan Brühmann | 08.10.2025 | ||
| 3.2 | Die Programmierung des Mikrocontrollers über Simulink | 1 | Jan Brühmann | 26.10.2025 | ||
| 4 | Programmierung | |||||
| 4.1 | Eine Funktion zur Berechnung des Widerstandswertes der von den Spielern gesteckten Schaltung muss erstellt werden | 1 | Jan Brühmann | 08.10.2025 | ||
| 4.2 | Eine Switch Case Funktion muss implementiert werden. Jedes Level muss ein eigener Case sein | 1 | Jan Brühmann | 08.10.2025 | ||
| 4.3 | Die Funktion der Taster muss implementiert werden | 1 | Jan Brühmann | 08.10.2025 | ||
| 4.4 | Das LCD-Display muss in das Programm implementiert werden | 1 | Jan Brühmann | 08.10.2025 | ||
| 5 | Dokumentation | |||||
| 5.1 | Die erstellten CAD Modelle, Datenblätter und Programmdaten müssen dokumentiert werden. | 1 | Jan Brühmann | 08.10.2025 | ||
| 5.2 | Ein Wiki-Artikel muss nach Anleitung fertiggestellt werden | 1 | Jan Brühmann | 08.10.2025 | ||
| 5.3 | Es muss Hilfsmaterial für die Spieler erstellt werden auf dem eine kurze Erklärung sowie Darstellung der Parallel-, Reihen- und Mischschaltung von drei Widerständen zu finden sind | 1 | Jan Brühmann | 08.10.2025 |
Funktionaler Systementwurf
Das entworfene System besteht aus den in Tabelle 2 aufgeführten Komponenten und ist in der Draufsicht gemäß Abbildung 2 dargestellt. Das Ziel des Systems ist die Realisierung eines interaktiven Lernspiels zur Vermittlung elektrotechnischer Grundkenntnisse im Bereich der Widerstandsschaltungen.
Das Spiel ist in mehrere aufeinanderfolgende Level unterteilt. In jedem Level wird den Spielern ein Zielwiderstandswert vorgegeben, der durch den Aufbau einer entsprechenden Widerstandsschaltung auf einem Steckbrett eingestellt werden muss. Ein Level gilt als erfolgreich abgeschlossen, wenn die von den Spielern aufgebaute Widerstandsschaltung innerhalb einer tolerierten Abweichung von ± 1 % des Zielwertes liegt. Diese Toleranz berücksichtigt bauteilbedingte Schwankungen der verwendeten Widerstände. Nach erfolgreichem Abschluss eines Levels wird auf dem LCD-Display eine Lösungszahl angezeigt. Um das nächste Level zu starten, müssen die Spieler einen Taster betätigen.
Nach dem erfolgreichen Abschluss von drei aufeinanderfolgenden Leveln erhalten die Spieler einen dreistelligen Zahlencode, der als Gesamtergebnis des Spiels dient. Während des Spielverlaufs zeigt das LCD-Display den einzustellenden Soll-Widerstandswert in Ohm an. Außerdem wird der aktuell gemessene Widerstandswert, in Ohm, der aufgebauten Schaltung ausgegeben. Zur Durchführung der Widerstandsmessung ist es erforderlich, dass die Spieler einen Tasterdruck betätigen, welcher den Messvorgang auslöst. Nach Beendigung des Spiels kann das System über einen Tasterdruck zurückgesetzt werden, wodurch der Ausgangszustand wiederhergestellt wird.
Für die physische Umsetzung des Systems wird ein Gehäuse mithilfe von CAD-Software konstruiert und anschließend mittels 3D-Druckverfahren gefertigt. Im Inneren des Gehäuses befinden sich der Mikrocontroller (Arduino) sowie der Referenzwiderstand des Spannungsteilers. Auf der Oberseite des Gehäuses werden das LCD-Display, das Steckbrett und der Rotary Encoder gemäß der in Abbildung 2 dargestellten Anordnung befestigt.
Zur Unterstützung der Spieler können mithilfe von CAD zusätzliche Schablonen erstellt werden, die auf das Steckbrett aufgelegt werden. Diese Schablonen dienen als visuelle Aufbauhilfe, indem sie Aussparungen an den Positionen enthalten, an denen die Widerstände in das Steckbrett gesteckt werden sollen. Auf diese Weise können vorgegebene Schaltungen bereitgestellt und der Schwierigkeitsgrad des Spiels reduziert werden. Die Schablonen werden ebenfalls durch additive Fertigung (3D-Druck) realisiert.

Technischer Systementwurf

Materialliste
| Nr. | Anz. | Preis | Beschreibung | Link |
|---|---|---|---|---|
| 1 | 1 | 13,90€ | Funduino UNO R3 microcontroller - Arduino compatible | https://funduinoshop.com/en/electronic-modules/other/microcontroller/funduino-uno-r3-microcontroller-arduino-compatible |
| 2 | 1 | 1,84€ | KY-040 - Drehimpulsgeber Rotary Encoder | https://funduinoshop.com/elektronische-module/keypads-und-buttons/rotary-encoder/ky-040-drehimpulsgeber-rotary-encoder |
| 3 | 1 | 6,87€ | 20x04, 2004 I2C LCD Modul | https://funduinoshop.com/elektronische-module/displays/lcd/20x04-2004-i2c-lcd-modul-hintergrundbeleuchtung-blau |
| 4 | 1 | 3,90€ | Netzteil für Mikrocontroller - 9V, 1A | https://funduinoshop.com/werkstatt/stromversorgung/netzteile/netzteil-fuer-mikrocontroller-9v-1a |
| 5 | 1 | 7,90€ | Quadrios 22P081 22P081 Metallschicht-Widerstand Sortiment axial bedrahtet 0.5 W 1 % 1 Set | https://www.conrad.de/de/p/quadrios-22p081-22p081-metallschicht-widerstand-sortiment-axial-bedrahtet-0-5-w-1-1-set-2620502.html |
| 6 | 1 | - | Steckbrett mit 4mm Buchsen | Wird von der Hochschule bereitgestellt |
| 7 | 12 | - | passende Widerstände zum Steckbrett mit 4mm Buchsen | Wird von der Hochschule bereitgestellt |
| 8 | 1 | - | 3D-Druck Gehäuse | Das Gehäuse wird per 3D-Druck angefertigt (CAD-Datei wird später nachgereicht) |
| 9 | div. | - | Leitungen | Wird von der Hochschule bereitgestellt |
Komponentenspezifikation
KY-040 - Drehimpulsgeber Rotary Encoder
Um zwischen den einzelnen Leveln dieses Escape Games wechseln zu können kommt der Rotary Encoder KY-040 zum Einsatz. Mithilfe der Pins CLK und DT, kann dieser erkennen ob er mit oder gegen den Uhrzeigersinn gedreht wird. Die Eigenschaften des Bauteils sind folgende:
- Betriebsspannung: 5 V
- 20 Pulse pro 360° Umdrehung
- kontinuierlich drehbar
- 5 Pins (CLK, DT, SW, VCC, GND)

20x04, 2004 I2C LCD Modul
Es wird ein 2004 I2C LCD Modul eingebunden. Auf diesem werden unteranderem Messergebnisse oder Nutzeranweisungen ausgegeben. Es besitzt folgende Eigenschaften:
- Betriebsspannung: 5 V
- 4 Pins (VCC, GND, SDA, SCL)
- weiße Schrift auf blauer Hintergrundbeleuchtung
- 4 Zeichenreihen, jeweils 16 Zeichen pro Reihe
- mit I2C Modul

Widerstand
Zum Bau der Widerstandsschaltungen werden Quadrios 22P081 Metallschicht-Widerstände mit einer Toleranz von ± 1 % eingesetzt. Die Widerstände haben Werte von 47 Ohm - 10000 Ohm. Sie besitzen folgende Eigenschaften:
- Bauart: axial bedrahtet
- Belastbarkeit: 0,5 W
- Toleranz ± 1 %
Umsetzung (HW/SW)
Hardware
Software
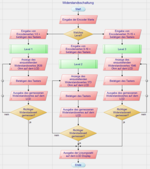
Die Entwicklung des Programms erfolgte auf Grundlage eines Programmablaufplans. Dieser diente der strukturierten Planung sowie der Visualisierung der einzelnen Programmschritte und Entscheidungsprozesse. Der entsprechende Programmablaufplan ist im Folgenden dargestellt.

Komponententest
Ergebnis
Zusammenfassung
Lessons Learned
Projektunterlagen
Projektplan
Projektdurchführung
Weblinks
Literatur
→ zurück zur Übersicht: WS 25/26: Escape Game