Educational Escape Game: Unterschied zwischen den Versionen
| Zeile 1.673: | Zeile 1.673: | ||
! colspan="7" | Tabelle 24: Ergebnisse - Schaltplan | ! colspan="7" | Tabelle 24: Ergebnisse - Schaltplan | ||
|- | |- | ||
|[[Datei: | |[[Datei:Steckplan 2.0.png|thumb|center|400px|Abb. 54: Steckplan 2.0 (30.09.2025)]] | ||
|[[Datei:Schaltplan_2.png|thumb|center|400px|Abb. 55: | |[[Datei:Schaltplan_2.0.png|thumb|center|400px|Abb. 55: Schaltplan 2.0 (30.09.2025)]] | ||
|} | |} | ||
</div> | </div> | ||
Version vom 3. Oktober 2025, 20:54 Uhr
| Autor: | Marcel Schulz |
| Art: | PA |
| Starttermin: | 01.04.2025 |
| Abgabetermin: | 01.10.2025 |
| Betreuer: | Prof. Dr.-Ing. Schneider |

Erstellung einer Educational Escape Game Konzeption
im Rahmen einer Abschlussarbeit
an der Hochschule Hamm Lippsadt.
Projektarbeitsbericht
im Studiengang
Computervisualistik und Design
vorgelegt von
Marcel Schulz
Matr.-Nr.: 2141429
am 30. September 2025
an der Hochschule Hamm-Lippstadt
Betreuer: Prof. Dr.-Ing. Schneider

Hinweis zum Urheberrecht
Diese Arbeit einschließlich aller ihrer Teile ist urheberrechtlich geschützt und wird ausschließlich zu Prüfungszwecken im Studiengang Computervisualistik und Design an der Hochschule Hamm-Lippstadt vorgelegt. Jede Verwertung außerhalb der engen Grenzen des Urheberrechtsgesetzes ist ohne Zustimmung des Verfassers/der Verfasserin unzulässig. Insbesondere enthält sie betriebsinterne Daten der Hochschule Hamm-Lippstadt. Eine Weitergabe an Dritte sowie die Veröffentlichung oder Verwendung der betriebsinternen Daten ist nur mit ausdrücklicher vorheriger Zustimmung der Hochschule Hamm-Lippstadt gestattet.
Einleitung
In diesem Projektbericht dokumentiert Marcel Schulz die Konzeption eines Educational Escape-Game-Aufbaus für die Hochschule Hamm-Lippstadt, dessen Logo in Abbildung 1 zu sehen ist. Abbildung 2 zeigt eine Inspiration für Auswahl der zu verbauenden Materialien und den erdachten Look des Aufbaus. Die entwickelte Escape-Box soll elf Fächer mit unterschiedlichen Rätseln enthalten, die als sogenannte Abenteuer-Module gestaltet sind. Das zwölfte Fach ist für die Technik reserviert. Diese Module können von Studentinnen und Studenten verschiedener Studiengängen entwickelt und in die Haupt-Box integriert werden. Wie es Studierende des Studiengangs Mechatronik bereits beispielhaft umgesetzt haben. Dadurch entsteht ein flexibles System, bei dem einzelne Module, je nach Bedarf, ausgetauscht und eingesetzt werden können.
Die Recherche zu bestehenden Escape-Game-Mechanismen, insbesondere im Hochschulkontext, ist in diesem Bericht dokumentiert. Darüber hinaus werden notwendige Kriterien für die Hauptbox, die Module sowie für den Handpritschenwagen, der den mobilen Einsatz ermöglicht, definiert und beschrieben. Jedes Fach der Escape-Box wird mit einem individuell erarbeiteten Schließmechanismus ausgestattet. Dies Mechanismus zu entschlüsseln und die Fächer nach und nach zu öffnen ist Teil des Gesamtablaufs des Spiels. Die Spiellänge wird dabei Zeitlich begrenzt, was über einen Zeitgeber ersichtlich ist. Eine Auswahl möglicher Mechanismen sowie weitere offene Ideen für zukünftige Umgestaltung sind in einer Ideensammlung aufgeführt.
Schlagwörter: Educational Escape Game, Game-Based Learning, Abschlussprojekt, Konzept, Entwicklung, Software, Modellbau (z. B. Holz-, Metallverarbeitung, CAD, 3D-Druck), Kreativität (z. B. Storytelling, Spielidee, Design des Abenteuer-Moduls)
Vorstellung der Hochschule

Die Hochschule Hamm-Lippstadt (HSHL) wurde 1. Mai im Jahr 2009 gegründet und ist eine der jüngeren Fachhochschulen in Nordrhein-Westfalen. Mit den beiden Standorten in Hamm und Lippstadt bietet sie ein modernes Studienumfeld, das durch praxisnahe Ausbildung, innovative Forschung und enge Kooperationen mit Unternehmen geprägt ist. In Abbildung 3 wird der Lippstädter Campus der HSHL schön in Szene gesetzt.
Das Studienangebot umfasst vor allem technisch-naturwissenschaftliche, wirtschaftswissenschaftliche und designorientierte Studiengänge. Dazu gehören unter anderem Informatik, Mechatronik, Biomedizinische Technik, Sport- und Gesundheitstechnik, Nachhaltigkeit, Wirtschaft und technische Betriebswirtschaft.
Ein besonderer Fokus der Hochschule liegt auf Interdisziplinarität und Praxisnähe. Projekte mit Unternehmen, praxisorientierte Labore sowie die Vermittlung von Schlüsselkompetenzen bereiten die Studierenden optimal auf den Berufseinstieg vor.
Auch in der Forschung setzt die HSHL Akzente, beispielsweise in den Bereichen Digitale Technologien, Nachhaltigkeit, Gesundheitswesen, Künstliche Intelligenz und moderne Produktionsverfahren. Durch den engen Austausch mit regionalen und internationalen Partnern trägt die Hochschule aktiv zur Innovations- und Wirtschaftsentwicklung bei.
Mit ihrer modernen Infrastruktur, kleinen Lerngruppen und einem starken Bezug zur Praxis versteht sich die Hochschule Hamm-Lippstadt als zukunftsorientierte Bildungseinrichtung, die junge Menschen optimal auf die Anforderungen einer digitalen und vernetzten Arbeitswelt vorbereitet.
Aufgabenstellung
- Urheberrechtserklärung
- Einleitung - Einarbeitung in das Thema
- Theoretische Grundlagen - Recherche bestehender Escape Games in den Kategorien: Escape Games allgemein, Escape Rooms, Escape Games mobil, Escape Games an Schulen und für Schüler und Escape Games an Hochschule und Universitäten
- Lösungswege (Planung des Escape Game und (Zwischen-)Präsentation)
- Darstellung der Ergebnisse (und Erstellung der Materialliste)
- Zusammenfassung und Ausblick
- Anhang: Eidesstattliche Versicherung, Vorausssetzungen, Anforderungen an die wissenschaftliche Arbeit, SVN-Repositorium, Nützliche Links für den Einstieg
Thematische Einleitung

Escape Rooms erfreuen sich großer Beliebtheit, da sie spielerisch Teamarbeit, Kommunikation und Problemlösefähigkeiten fördern. Ein Escape Room für Lebensmittelsicherheit wird in Abbildung 4 dargestellt. Die Technischen Universität Dresden
"bot eine spannende Möglichkeit, Gamification im Unterricht für berufsbildende Schulen zu erleben und sich mit den dahinter liegenden (berufs-)fachlichen Bezügen auseinanderzusetzen." (Fachdidaktik AEH/Uni Bonn, 20. November 2023) Der hier gezeigte Escape Room ist sogar mobil, kann sogar an allen möglichen Orten aufgebaut werden. Am 09. Oktober bis 10. November 2023 war die Universität Bonn Gastgeber den Escape Room „Booster Game“.
Die Hochschule Hamm-Lippstadt möchte dieses Prinzip aufgreifen und ein mobiles Escape Game entwickeln, das flexibel bei Schüler*innen und Studierenden eingesetzt werden kann.
Das Projekt verbindet spielerisches Lernen mit Kreativität, Interdisziplinarität und Praxisnähe. So können Studierende und Lehrende aus verschiedenen Fachrichtungen, etwa Informatik, Technik, Design, Chemie oder Biologie und viele weitere, ihre Kompetenzen einbringen und innovative Ideen umsetzen.
Die Vermittlung universitärer Inhalte an Schüler:innen stellt eine besondere Herausforderung dar, da abstrakte Themen oft schwer zugänglich wirken und dadurch Hemmschwellen gegenüber einem Studium entstehen können. Gamification-Ansätze und sogenannte Educational Escape Games bieten hier ein vielversprechendes didaktisches Potenzial, indem sie Lernprozesse mit spielerischen Elementen verbinden und so Motivation, Engagement sowie die Auseinandersetzung mit fachlichen Inhalten fördern.
Das Projekt verfolgt somit das Ziel, die Potenziale einer gamifizierten Escape Box im Hochschulkontext zu untersuchen. Im Zentrum steht die Frage, inwiefern der Einsatz einer mobilen, interaktiven Escape Box das Interesse von Schülerinnen und Schüler an universitären Studieninhalten fördern und ihre Motivation zur Auseinandersetzung mit fachlichen Themen steigern kann. Dieser wissenschaftliche Ansatz für die Fragestellung, soll dann durch Feldversuchen und Fragebögen an die testenden Schülerinnen und Schüler in der Bachelorarbeit tiefer ausgearbeitet und beantwortet werden.
Langfristig soll das HSHL-ESCAPE-GAME nicht nur als unterhaltsames Teamevent dienen, sondern auch pädagogisch und didaktisch wertvolle Inhalte transportieren und das Profil der Hochschule als moderne, kreative und praxisorientierte Einrichtung stärken.
Projektplan
Übersicht über den Inhalt
Im ersten Schritt steht die Entwicklung eines modularen Konzepts im Vordergrund. Ziel ist es, ein System zu schaffen, bei dem unterschiedliche Gruppen eigene Rätsel und Aufgaben gestalten können. Diese Module sollen sich zu einem gemeinsamen Abenteuer kombinieren lassen.
Vor diesem Hintergrund wird im Rahmen des Projekts eine mobile Escape Box entwickelt, die auf einem umgebauten Handpritschenwagen basiert. Diese Box verfügt über zwölf Fächer, (elf - denn ein Fach wird als Service-Fach für Technik genutzt), in denen interaktive Module platziert werden können, die thematisch an verschiedene Studiengänge angebunden sind. Durch die Kombination von Rätseln, Zeitdruck und kooperativen Problemlösungsaufgaben soll ein Spielumfeld entstehen, das Schülerinnen und Schüler auf spielerische Weise an universitäre Inhalte heranführt und ihr Interesse für ein Studium weckt. Folgende Module sind bereits entstanden: Escape-Game Mechatronik
Technisch wird die Box als in sich geschlossenes, flexibles System konzipiert. Die Box ist mit einer 5V-USB-Stromversorgung ausgestattet, sodass elektronische Module unabhängig betrieben werden können. Über ein zentrales Steuerungssystem lassen sich Spielstart und -ende sowie ein Timer für die Visualisierung der Spielzeit unabhängig von den einzelnen Modulen kontrollieren. Der modulare Aufbau ermöglicht es, Rätsel und Aufgaben flexibel auszutauschen, zu erweitern oder an spezifische Zielgruppen anzupassen. Damit wird eine nachhaltige und variabel einsetzbare Plattform geschaffen, die sowohl didaktischen als auch gestalterischen Anforderungen gerecht wird.
Theoretische Grundlagen
Recherche
Escape Games allgemein und in Bildungskontexten
Escape Games in Bildungskontexten
Escape Games existieren in vielfältigen Formen – von stationären Räumen über mobile Konzepte (z. B. Boxen, Bollerwagen oder Stadtrallyes) bis hin zu digitalen Varianten. Sie unterstützen Zusammenarbeit, Kommunikation und die Entwicklung von Problemlösungsstrategien. Zunehmend finden sie auch Eingang in den Unterricht. Besonders an Hochschulen und Universitäten sind digitale Escape Games weit verbreitet; oftmals gestalten Studierende selbst eigene Spiele, häufig mit thematischem Schwerpunkt, etwa Nachhaltigkeit. Insgesamt eröffnen Escape Games eine kreative Möglichkeit, Lernen praxisnah, interaktiv und motivierend zu gestalten. In der folgende Tabelle 1 wurde die für die allgemeine Recherche genutzten Quellen festgehalten.
| Tabelle 1: Quellen und Literatur - Escape Games allgemein und in Bildungskontexten | ||||||
|---|---|---|---|---|---|---|
| Autor | Jahr | Titel | Publikation | Relevanz | Link | Notiz |
| Nicholson, Scott. | 2015 | Peeking behind the locked door: A survey of escape room facilities | White Paper, Syracuse University | hoch | Peeking Behind the Locked Door: A Survey of Escape Room Facilities |
|
| Veldkamp, Alice; van de Grint, Liesbeth; Knippels, Marie Christine P.J.; van Joolingen, Wouter R. | 2020 | Escape education: A systematic review on escape rooms in education | Educational Research Review, volume 31 | hoch | Escape education: A systematic review on escape rooms in education |
|
| Escape Games TUBS | 24.7.2025 | Sammlung von Literatur, Tools und Plattformen zu Escape Games | mittel | Escape Games TUBS |
| |
| 4Brain Games | 2025 | Educational Escape Games und Serious Games | 4brain-games. | mittel | 4Brain Games |
|
| Nini | 02. November 2024 | Escape Games in der Bildung: Spielerische Kompetenzentwicklung im Unterricht und an der Uni | exit-game.info | hoch | Escape Games in der Bildung |
|
| Irina Paraschivoiu, Josef Buchner, Robert Praxmarer, Thomas Layer-Wagner | 15 October 2021 | Escape The Fake | escapefake.,
dl.acm. |
mittel | Escape Fake |
|
| 2025 | Ein ganz normaler Tag im Labor... | docs.google | nicht relevant | Ein ganz normaler Tag im Labor... |
| |
| 2025 | Der grüne Laden | view.genially. | nicht relevant | Der grüne Laden |
| |
| Martina Rüter | 22. Oktober 2021 | Stopp den Virus | view.genially. | niedrig | Stopp den Virus |
|
| Sarah Cortes Czech
Rana Erkan |
2025 | Escape This! | view.genially. | nicht relevant | Escape This! |
|
Auch die Kategorien Escape-Rooms, Escape Games mobil, Escape Games im Unterricht und Escape Games an Universitäten haben sich im Rahmen der Recherche herauskristallisiert. In Tabelle 2 lassen sich diese Erkenntnisse am besten zusammenfassen – inklusive der zugehörigen Quellen, der Literatur sowie repräsentativer Abbildungen.
🔐 Escape Game Kategorien 🤔💭❓❗
| Tabelle 2: Escape Game Kategorien | ||||||||||||||||||||||||||||||||||||||||||||||||||||||||||||
|---|---|---|---|---|---|---|---|---|---|---|---|---|---|---|---|---|---|---|---|---|---|---|---|---|---|---|---|---|---|---|---|---|---|---|---|---|---|---|---|---|---|---|---|---|---|---|---|---|---|---|---|---|---|---|---|---|---|---|---|---|
| Kategorie | Beschreibung | Quellen und Literatur - Escape Game Kategorien | Bild | Stichpunkte | ||||||||||||||||||||||||||||||||||||||||||||||||||||||||
| 1. Escape-Rooms |
|
|
➥ Räume mit Rätsel zum "Entkommen"
| |||||||||||||||||||||||||||||||||||||||||||||||||||||||||
| 2. Escape Games mobil |
|
|
➥ Boxen / Kisten
• Box selbst ist oft das Rätsel ➥ Bollerwagen • zum Beispiel (z.B.) durch die Lippstädter Innenstadt ➥ Stadt-Rallye • Smartphone / Tablet / Rucksack | |||||||||||||||||||||||||||||||||||||||||||||||||||||||||
| 3. Escape Games im Unterricht |
|
|
➥ „Game-Based-Learning“
➥ Spielerisch lernen/lehren
➥ Oft Rätsel-Spiele
| |||||||||||||||||||||||||||||||||||||||||||||||||||||||||
| 4. Escape Games an Universitäten |
|
|
➥ Oft digital
➥ selten Räume / Boxen | |||||||||||||||||||||||||||||||||||||||||||||||||||||||||
Recherche Fazit
Escape Games als Lernformate und auch attraktives Instrument der Studienorientierung an der HSHL
Escape Games stellen flexible Lernformate dar, die in unterschiedlichen Varianten realisiert werden können: als stationäre Räume, mobile Konzepte oder digitale Umsetzungen. Sie fördern gezielt Teamarbeit, Problemlösungsfähigkeiten sowie Kreativität und eröffnen neue Möglichkeiten für praxisnahe, interaktive Lernerfahrungen. Während an Hochschulen bisher vor allem digitale Escape Games oder selten vollständig eingerichtete Escape-Räume dominieren, sind mobile Escape-Boxen – beispielsweise auf Handpritschenwagen – bislang kaum verbreitet. Gerade an der HSHL könnte ihr Einsatz innovative Impulse setzen und zugleich öffentliche Aufmerksamkeit erzeugen. Durch ihre Mobilität bieten sie zudem einen entscheidenden Vorteil: Sie sind flexibel einsetzbar, unabhängig von festen Räumlichkeiten.
Ein weiterer Mehrwert ergibt sich durch die aktive Einbindung von Studierenden. Diese können eigene digitale Spiele entwickeln, etwa mit thematischem Schwerpunkt Nachhaltigkeit. Auf diese Weise lassen sich fachliche Kenntnisse und soziale Kompetenzen gleichermaßen stärken.
Vorteile im Bildungsbereich
Teamarbeit und Kommunikation: Escape Games erfordern enge Kooperation und fördern klare, zielgerichtete Kommunikation.
Problemlösung und Kreativität: Logisches Denken und kreative Ansätze werden geschult – Kompetenzen, die in der modernen Arbeitswelt von zentraler Bedeutung sind.
Anwendung von Wissen: Fachspezifische Inhalte, etwa aus Chemie oder Mathematik, können in praxisnahen Szenarien genutzt werden. Ein Beispiel hierfür ist die gezielte Integration an der Ruhr-Universität Bochum.
Tools für digitale Escape Games Die Entwicklung digitaler Escape Games erfordert sowohl Zeit als auch technisches Know-how. Unterstützend wirken Plattformen wie H5P, Genial.ly oder der Escape Room Maker, die Gestaltung und Umsetzung erleichtern. Dennoch bleibt der Entwicklungsaufwand beträchtlich.
Herausforderungen bei der Umsetzung
Klare Lernziele: Um Escape Games als wirksames didaktisches Instrument einzusetzen, müssen eindeutige pädagogische Zielsetzungen definiert werden.
Teamdynamik: Der Erfolg hängt stark von der Zusammenarbeit innerhalb der Gruppe ab. Ein ausgewogenes Maß an Wettbewerb kann die Motivation zusätzlich steigern – wie auch die Erfahrungen der Ruhr-Universität Bochum verdeutlichen.
Fazit Escape Games sind ein innovatives didaktisches Format, das interaktives und praxisnahes Lernen ermöglicht. Sie fördern Schlüsselkompetenzen wie Teamarbeit, kritisches Denken und Problemlösungsfähigkeit und verbinden fachliche Inhalte mit spielerischen Elementen. Damit bieten sie großes Potenzial für Schule und Hochschule – insbesondere, wenn neben digitalen Umsetzungen auch mobile Konzepte zum Einsatz kommen. Ein mobiler Escape-Wagen könnte an der HSHL nicht nur innovative Lehr- und Lernformate bereichern, sondern auch als attraktives Instrument der Studienorientierung dienen, indem er Schülerinnen und Schüler spielerisch an fachspezifische Themen heranführt und so das Interesse an Studiengängen der Hochschule nachhaltig stärkt.
Zielgruppe
Abbildung 9 zeigt eine sogenannte Persona – ein Profil einer fiktiven Person, das persönliche Eigenschaften, Interessen, Ziele, Frustrationen, Motivation sowie genutzte Technologien und Marken enthält und durch eine kurze Biografie ergänzt wird. Diese Persona repräsentiert die Zielgruppe der 11- bis 16-jährigen Schülerinnen und Schüler, die mit dem Educational Escape Game an der HSHL angesprochen werden sollen. Ziel ist es, sie spielerisch mit hochschulrelevanten Themen in Kontakt zu bringen und ihr Interesse dafür zu wecken.

Lösungswege
Brainstorming
Nach der Recherche wurde das Projekt in einer Mind-Map, in dem Programm "Mindomo", strukturiert. Diese umfasst die Oberkategorien Haupt-Box, Quest-Module und weitere Technik. In Stichpunkten sind dort Überlegungen zur Mobilität des Aufbaus, zur Materialbeschaffenheit, zur Stromversorgung, zum allgemeinen Aufbau und zur Stabilität sowie zu möglichen Erweiterungen und Aufwertungen der Kiste festgehalten. Eine Übersicht dieser Ergebnisse ist in Abbildung 10 dargestellt. Aus dieser Mindmap transformierten sich die Kriterien, die das Educational Escape Game aufweisen muss
- Erstellung einer Checklist "Mindmap" (mit Mindomo)

Kriterien, die das Educational Escape Game aufweisen muss
Die Anforderungen des Projekts Educational Escape Game an der HSHL wurden ähnlich wie in einem Lasten- und Pflichtenheft systematisch erfasst und strukturiert. Dabei gliedern sie sich in die Kategorien in Tabelle 3: „1. Abenteuer-Module“, Tabelle 4: „2. Haupt-Escape-Box“, Tabelle 5: „3. Handpritschenwagen“, sowie Tabelle 6: „4. Zusätzliche Anforderungen“. Um eine zielgerichtete Umsetzung zu gewährleisten, sind sämtliche Anforderungen zudem nach ihrer Relevanz priorisiert – von 1 (hoch) über 2 (mittel) bis 3 (niedrig) – und bilden so die Grundlage für eine transparente Planung, Umsetzung und spätere Evaluation des Projekts.
| Tabelle 3: 1. Anforderungen Abenteuer-Module | ||||||||||||||||||||||||||||||||||||||||||||||||||||||||||||||||||||||||||||||||||||||||||
|
Unter einem "Abenteuer-Modul" versteht man ein von den Studierenden geplantes und entwickeltes Modul. Diese Module werden in den verschlossenen Fächern der Escape-Game-Box aufbewahrt. Sie können entweder direkt im jeweiligen Fach betrieben oder herausgenommen und auf der Ablagefläche oben auf der Box platziert werden, um dort genutzt zu werden. Kriterien für diese (austauschbaren) Module sind:
Beispiel-Verweis auf Escape-Game Mechatronik: Allgemeine Spielregeln |
| Tabelle 4: 2. Anforderungen Haupt-Escape-Box | ||||||||||||||||||||||||||||||||||||||||||||||||||||||||||||||||||||||||||||||||||||||||||||||||||||||||||||||||||||||||||||||||||||||||||||||||||||||||||||||||||||||||||||||||||||||||||||||||||||||||||||||||||
|
Unter der „Haupt-Escape-Box“ versteht man den zentralen Aufbau der Escape Box. Sie wird auf einem Handpritschenwagen montiert und verfügt auf jeder Seite über sechs Fächer, in die sowohl die integrierte Technik als auch die modularen Module eingesetzt werden. Die fest verbaute Technik der Box, unabhängig von den austauschbaren Modulen, beansprucht dabei einen kleinen Teil des Innenraums sowie zwei der insgesamt zwölf Fächer. Kriterien für die Haupt-Escape-Box sind:
|
| Tabelle 5: 3. Anforderungen Handpritschenwagen | |||||||||||||||||||||||||||||||||||||||||||||||||||||||||||||||||||||||||||||
|
Unter dem "Handpritschenwagen" versteht man die Unterkonstruktion der Escape Box. Es handelt sich dabei um einen Handwagen mit stabilem Rahmen, hochwertiger Lenkung und integrierten Sicherheitsvorkehrungen. Kriterien für den Handpritschenwagen sind:
Beispiel-Verweis auf Handwagen-2-Achser mit Plattform, Polyurethanbereifung Artikelnummer 4001P |
| Tabelle 6: 4. Anforderungen Zusätzliche Anforderungen | |||||||||||||||||||||||||||||||||||||||||||||||||||||||||||||||||||||||||||||
|
Unter den "Zusätzliche - Funktionale Anforderungen" versteht man weitere wesentliche Elemente der Escape Box, die sowohl die Benutzerfreundlichkeit erhöhen als auch die Vielfalt der Einsatzmöglichkeiten erweitern. Unter "Zusätzliche "Eye Catcher" - Nicht-Funktionale Anforderungen" sind zudem optische Highlights aufgeführt, die das Benutzererlebnis visuell unterstützen und verstärken. Zusatz-Kriterien für den Aufbau sind:
|
Ideensammlung für Verriegelungsmechanismen eines Educational Escape Game
Ein mobiles Escape Game benötigt stabile, transportable und zugleich überraschende Verschlussmechanismen. Die vielfältigen Optionen – von mechanischen Schlössern bis zu elektronischen Systemen – sind systematisch zusammengefasst. Auf der angehefteten Seite zeigen die Tabellen die Ideensammlung für Verriegelungsmechanismen des Educational Escape Game an der HSHL, inklusive ausgewählter Mechanismen und deren geplanter Anzahl für die erste Version des HSHL Educational Escape Game.
Erste Zeichnungen
Auf Grundlage der ersten Zeichnungen, die hier in Tabelle 12 aufgeführt sind, entstehen drei unterschiedliche Konzepte. Abbildung 11 zeigt die erste Idee, bei der der obere Teil der Escape-Box wie ein Klapptisch nach rechts und links aufgeklappt werden kann, sodass die Form eines umgedrehten „T“ entsteht. Es wird jedoch deutlich, dass dieser Aufbau sehr sperrig ist. Abbildung 12 (Konzeptzeichnung 2) veranschaulicht eine Variante mit zwei seitlich aufschwenkbaren Schranktüren, in denen, ebenso wie im Mittelteil, Fächer für das Escape Game vorgesehen sind. Auch dieses Konzept beansprucht viel Platz und nutzt den Raum unterhalb der Türen nicht aus. Das dritte Konzept in Abbildung 13 erweist sich als am vielversprechendsten: Die untere Box wird direkt auf dem Handpritschenwagen aufgebaut und mit ausreichend Fächern ausgestattet. Der Deckel lässt sich platzsparend über ein „Lift-Up“-Scharnier öffnen, sodass die Ablagefläche erhalten bleibt. Eine ursprünglich vorgesehene Integration von Modulen im Deckel wird in der aktuellen Planung nicht berücksichtigt.
Auswahl des Handpritschenwagens & des Materials

Für den Handpritschenwagen stehen grundlegende Eigenschaften bereits fest, sodass sich die Auswahl auf ein spezifisches Modell eingrenzen lässt. Relevante Daten wie Nutzflächengröße, Bereifung sowie die erforderliche Feststellbremse im Handgriff, der sich automatisch in die Ruheposition zurückstellt, sind in Tabelle 5: Anforderungen Handpritschenwagen erfasst. Unter Berücksichtigung eines möglichst geringen Gewichts, einer maximalen Nutzbreite von 600 mm sowie einer Traglast von 450 kg erfüllt das Modell 4001L 2-Achser, Abbildung 14 der Marke Fetra diese Kriterien am besten.
Für den Aufbau der Escape-Box wird auf Grundlage der Holzverarbeitungserfahrung von Marc Ebmeyer Multiplexplatten aus Birke BB/CC Schälfurnier (geschliffen quer, EN 314 Kl. 2) der Firma Holz Tusche verwendet, hier in Tabelle 13: Multiplexplatten gelistet. Dieses Material bietet eine hohe Verarbeitungsfreundlichkeit und ist in unterschiedlichen Stärken verfügbar, wodurch es sich besonders für den Bau einer Escape-Box eignet. Die Außenwände werden mit einer Plattenstärke von 9 mm ausgeführt, während die inneren Trennwände mit 6,5 mm umgesetzt sind, um Stabilität und Gewicht in ein ausgewogenes Verhältnis zu bringen. Die entsprechenden Auswahlkriterien finden sich in Tabelle 4: 2. Anforderungen Haupt-Escape-Box.
Solid Works (Educational Escape Game 1.0) und Power Point
Ein erstes Modell des Escape-Box-Aufbaus entsteht im CAD-Programm Solid Works. In Tabelle 14 ist die erste Variante dokumentiert, die auf einem Rahmen aus 40×40-Aluminiumprofil, Abbildung 16, basiert. Dieser Rahmen liegt in mehreren Versionen vor: Abbildung 17 und Abbildung 18 verdeutlichen den einfachsten Aufbau, während Abbildung 19 eine erweiterte Ausführung mit abgewinkeltem Heck darstellt. Abbildung 20 illustriert schließlich die komplexeste Variante, in der die Fächer in unterschiedlichen Größen konzipiert sind. Im weiteren Projektverlauf entfällt das Aluminiumprofil als Basis, und die Fächer erhalten eine einheitliche Dimensionierung.
Auf Grundlage der Größenverhältnisse des einfachen Rahmens (vgl. Abbildung 18) erfolgt die Weiterentwicklung der Kiste, was Tabelle 15 darstellt. Nach telefonischer Anfrage stellt der Hersteller fetra Fechtel Transportgeräte GmbH eine vereinfachte STEP-Datei des Modells 4002L zur Verfügung, das baugleich mit dem 4001L Abbildung 14 ist. Auf diesem Wagenmodell wird der Rahmen positioniert und um modellierte Seitenwände ergänzt.
| Tabelle 15: Escape-Box-Baugruppe - Solid Works | ||||||
|---|---|---|---|---|---|---|
Eine weitere Skizze dient der detaillierten Planung der Fachaufteilung, in der ersten Version zusätzlich mit Schubladen. Abbildung 25 in Tabelle 16 veranschaulicht diese Skizze, während Abbildung 26 und Abbildung 27 die in Solid Works eingetragenen Maße darstellen. Abbildung 28 hebt farblich die Funktionszuweisungen hervor: Grün markierte Fächer sind als Schubladen vorgesehen, blau markierte Fächer als Elemente mit Tür.
Für die Zwischenpräsentation erfolgt in PowerPoint eine bildliche Darstellung der Verteilung der Schließmechanismen mithilfe von Piktogrammen, wie in Abbildung 29 in Tabelle 17 ersichtlich. Diese Verteilung erfährt in der zweiten Version des Aufbaus eine Überarbeitung. Geplant sind ein Drückmechanismus, der die Tür beim Drücken der Tür aufspringen lässt, ein magnetbasierter Verschluss, mehrere Vorhängeschlösser mit Zahlenkombination und Schlüsseln sowie Schlossriegel mit Zahlencode.
| Tabelle 17: Escape-Box-Schließmechanismen und Rückseite - Solid Works | ||||||
|---|---|---|---|---|---|---|
Eine der Schubladen, in Abbildung 29 und Abbildung 30 mit dem Buchstaben J gekennzeichnet, ist mit einem besonderen Mechanismus ausgestattet. Alle geöffneten Vorhängeschlösser müssen nacheinander an dafür vorgesehene Haken gehängt werden. Jedes eingehängte Schloss betätigt einen Schalter, dessen Aktivierung durch eine LED oberhalb des Hakens signalisiert wird. Sobald alle Schlösser eingehängt sind, entriegelt die Schublade automatisch und öffnet sich. Sie enthält den letzten Code, der über ein Tastenfeld auf der Rückseite des Wagens eingegeben werden muss. Nach der Eingabe wird eine NFC-Schlüsselkarte freigegeben, die beim Vorhalten an den in Abbildung 30 weiß dargestellten RFID-NFC-Chip das Escape Game beendet. Die Menge der Hängeschlösser und damit auch der Haken wurde im späteren Projektverlauf auf 3 reduziert.
Die Schlüsselkarte befindet sich in einem Rahmen mit Glasscheibe, der an einen klassischen Bilderrahmen angelehnt ist. In diesem wird durch nach innen gerichtete Spionspiegel in Kombination mit einer LED-Leiste ein optischer Effekt in Form eines sogenannten Infinity Mirrors erzeugt. Ebenfalls in Abbildung 30 dargestellt ist das Waveshare 7" QLED HDMI USB Touchdisplay, über das das Escape Game gestartet wird und auf dem künftig weitere digitale Rätsel implementiert werden können. Zudem ist hier der Zeitgeber erkennbar, der die verbleibende Spielzeit herunterzählt. Damit vereint Abbildung 30 sowohl den Start- als auch den Endmechanismus des Escape Games, die unabhängig vom restlichen Wagen betrieben werden und ein eigenes Funktionssystem bilden.

Die vier Zeichnungen in Abbildung 31 führen sämtliche bis dahin geplanten Holzverkleidungen und Trennwände auf. Sämtliche Maße dieser Bauteile wurden in Solid Works erfasst und in den Zeichnungen vermerkt, um den Überblick zu gewährleisten. Anschließend erfolgte eine Übertragung der Maße in eine Excel-Tabelle, auf deren Grundlage ein erster Kostenvoranschlag der Firma Holz Tusche in Höhe von 331,94 € erstellt wurde. Dieser Betrag ist nicht endgültig, da sich der Aufbau der Escape-Box im weiteren Projektverlauf nochmals veränderte.
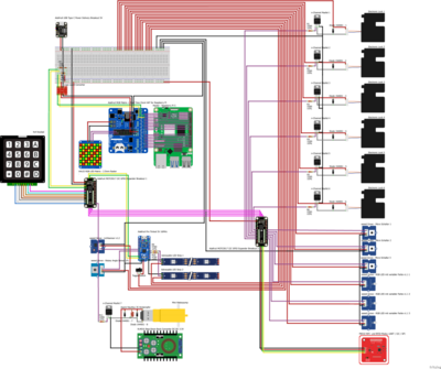
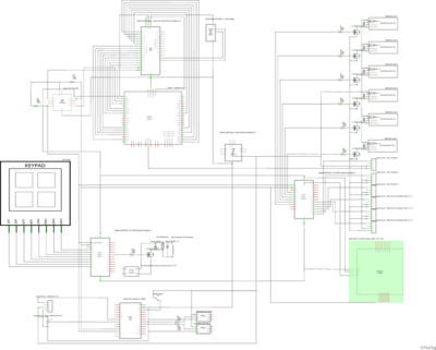
Schaltplan
Der Schaltplan, beziehungsweise Steckplan, bildet die Grundlage für die elektrische Verschaltung der Escape-Box. In der ersten Version umfasst das System einen Raspberry Pi 4B als Master, an den über ein Bussystem zwei zusätzliche Arduino-Uno-Boards angebunden sind Abbildung 32. Anschließend erfolgt eine Reduktion auf den Raspberry Pi, der mithilfe eines GPIO-Extension-Boards erweitert wird, sodass sämtliche Bauteile durch einen einzigen Mikrocontroller gesteuert werden können.
Am oberen Rand des Plans sind die Taster und LEDs für die Türverriegelung "J" angeordnet. Diese Baugruppe entriegelt die Schublade, sobald alle vorgesehenen Schlösser an den Haken angebracht sind. Da die Anzahl der Schlösser und Haken auf drei reduziert ist, umfasst auch der Plan lediglich drei Taster und drei LEDs.
Weitere zentrale Komponenten sind von links nach rechts:
- Ein MAX7219 8x32 4 in 1 Dot Matrix LED Display Modul, das als Zeitgeber dient.
- Ein RFID Kit RC522 mit Lesegerät, Chip und Karte zum Beenden des Spiels sowie zum Öffnen der Service-Tür, in der sich die DJI Power 500 Powerbank befindet. Die Karte ist, entsprechend der vorherigen Beschreibung, im Inneren des Infinity Mirrors hinterlegt und das Ziel des Spiels.
- Die Servicetür und der Infinity Mirror sollten in der erste Version durch Schrittmotoren verriegelt und entriegelt werden, die hier noch im Plan zu sehen sind. Diese Motoren wurden im späteren Verlauf durch Elektroschloss 5V (OT4872) ersetzt, da dieses Schloss die Tür auch ein Stück aufstößt, was besser wahrgenommen werden kann und den Effekt des Erfolgs verstärkt.
- Zur öffnen des im Infinity Mirror integrierten Schlosses ist die Eingabe eines Codes in das 4x4 Matrix Keypad-Tastatur. Der betreffende Code liegt in der zuvor beschriebenen Schublade "J".
Unterhalb des Keypads sind die Komponenten für eine Mini-Nebelmaschine angeordnet, die beim Entriegeln des Infinity Mirrors einen Raucheffekt erzeugt. Dazu zählt:
- Eine 5 V adressierbare LED-Leiste, Pololu Addressable RGB 30-LED Strip 5V 1m SK6812 LED Streifen 2526 , die mit IP67 vor Wasser geschützt ist und über das Adafruit Pro Trinket gesteuert wird. Die Programmierung erlaubt eine flexible Anpassung der Lichteffekte.
- Zur komfortablen Steuerung des Ein- und Ausschaltens des Adafruit Pro Trinket und damit auch der LED-Leiste wird das Modul Adafruit Pro Trinket LiIon LiPoly Backpack Add-On 3.3V Platine 2124 ebenfalls verbaut.
- Ein Coil aus einer handelsüblichen E-Zigarette Aspire Nautilus 3S
- Eine Miniatur Luftpumpe / Kompressor / Luftpumpe mit 370-Motor (DC 6V), die mit mit einer Spannung von 3 bis 6 V betrieben werden kann
- Sowie ein n-Channel-MOSFET Infineon Technologies IRLZ44NPBF MOSFET 1 HEXFET 110 W TO-220, zur Ansteuerung von Coil und Pumpe.
Für die Energieversorgung zeigt eine Analyse mit ChatGPT (30. September 2025), dass der Raspberry Pi selbst nicht ausreichend Strom für den Aspire-Nautilus-3S-Coil bereitstellen kann. Die Leistungsaufnahme liegt mit 2–5 A deutlich über den Spezifikationen der USB- und GPIO-Anschlüsse des Raspberry Pi:
"Ah, jetzt ist es klar: du willst wissen, ob der Raspberry Pi selbst genug Strom liefern kann, um den Aspire Nautilus 3S BVC Tank zu betreiben, ohne extra Akku für den Verdampfer. Dann schauen wir das genau an. 1️⃣ Raspberry Pi GPIO / USB Stromfähigkeit GPIO Pins: 5 V Pins können in der Praxis oft nur ca. 50–100 mA zuverlässig liefern, manche Quellen bis 500 mA, aber das ist nicht für Dauerlast gedacht. USB Ports: Standard-Raspberry Pi 3/4 USB 2.0 Ports: max. 500 mA pro Port USB 3.0 Ports: bis 1,2 A pro Port Gesamtstromversorgung hängt auch vom Netzteil ab. 2️⃣ Aspire Nautilus 3S BVC Tank Strombedarf Widerstand der Coils: 0,7–1,8 Ω Typische Spannung des Akkus: 3,7 V Daraus folgt Strom: 𝐼 = 𝑈/𝑅 I=U/R Beispiel: Coil 1,8 Ω bei 3,7 V → I = 3,7 / 1,8 ≈ 2A I = 3,7 / 1,8≈ 2A Coil 0,7 Ω bei 3,7 V → 𝐼 ≈ 5, 3𝐴 I ≈ 5,3 A 🔥 Fazit: Die Stromaufnahme ist deutlich höher als das, was der Raspberry Pi liefern kann (selbst USB 3.0 liefert nur 1–1,2 A). 3️⃣ Schlussfolgerung Nein, ein Raspberry Pi kann einen Aspire Nautilus 3S BVC Tank nicht direkt betreiben. Der Pi liefert zu wenig Strom, und Versuch, den Tank direkt anzuschließen, kann den Pi beschädigen. Lösung: immer ein separates Akkupack oder eine Schaltung mit eigenem Leistungs-Transistor / Mosfet, der Strom vom Akku regelt, steuern über Pi, aber nicht direkt vom Pi versorgen."
Quelle: Generiert mit ChatGPT, 30. September 2025. Zugriff am: 30. September 2025. Verfügbar unter: https://chat.openai.com
Daher ist eine separate Spannungsquelle erforderlich. Empfohlen wird ein zusätzliches 3,7-V-Akkupack mit mindestens 6400 mAh, das ausschließlich die Nebelmaschine versorgt.
- Ein geeigneter Akkupack wäre vhbw Akku
Der Anschluss an eine DJI Power 500 erweist sich ebenfalls als ungeeignet, da die benötigte Stromstärke nicht zuverlässig bereitgestellt werden kann. Alternativ wäre ein Step-Down-Wandler (Buck Converter) einsetzbar, jedoch stellt das eigenständige Akkupack die praktikablere Lösung dar.
"Der Coil zieht je nach Widerstand 2–5 A oder mehr. Ein USB-A-Port liefert typischerweise max. 2,4 A bei 5 V. Ein USB-C-PD-Port kann deutlich mehr (bis 3–5 A), aber eben bei 5 V oder höher, nicht bei 3,7 V. Man könne einen Step-Down-Wandler (Buck Converter) dazwischen schalten, jedoch ist der kleine Akku Pack die bessere Wahl."
Quelle: Generiert mit ChatGPT, 30. September 2025. Zugriff am: 30. September 2025. Verfügbar unter: https://chat.openai.com

Abbildung 33 zeigt zusätzlich noch den Technischen Schaltplan der Elektronik für die Escape-Box:

Spannungsversorgung

Da das HSHL Educational Escape Game mobil und an beliebigen Einsatzorten betrieben werden soll, stellt eine Powerbank die geeignete Lösung für die Spannungsversorgung dar. Die Kapazität muss ausreichend sein, um Mikrokontroller, LEDs, Zeitgeber, Tastatur, Touchscreen, Sensoren und elektronische Schlösser, wie im vorherigen Abschnitt Schaltplan dargestellt, über mehrere Stunden kontinuierlich zu betreiben.
Die DJI Power 500, eine sogenannte Power Station, verfügt über eine Kapazität von etwa 34,6 Ah bei einer Spannung von 14,8 V. Die Wechselstromausgänge liefern 100–240 V AC bei 50/60 Hz und maximal 1000 W, die USB-A-Ausgänge 5–12 V bei 2–3 A (24 W) und der USB-C-Ausgang 5–20 V bei konstanten 5 A. Zusätzlich steht ein SDC-Lite-Ausgang mit 9–27 V bei maximal 240 W zur Verfügung.
"Der SDC Lite-Ausgang ist ein proprietärer DJI-Anschluss, der in DJI-Powerstations wie der Power 500 zu finden ist und für Anwendungen mit geringerer Leistung konzipiert ist. Er ermöglicht das Aufladen von DJI-Drohnenakkus mit einer Schnellladefunktion über spezielle Kabel, kann aber keine Kapazitätserweiterungen oder hochleistungsfähige Ladegeräte wie der SDC-Anschluss unterstützen."
Quelle: Generiert mit Google KI, 30. September 2025. Zugriff am: 30. September 2025. Verfügbar unter: https://www.google.com/?hl=de
Die Power Station wiegt lediglich 7,3 kg und misst 305 × 207 × 177 mm (L×B×H). Ihr Preis-Leistungs-Verhältnis gehört in dieser Klasse zu den besten, wie ein Vergleich in Abbildung 35, Abbildung 36 und Abbildung 37 in Tabelle 18 verdeutlicht. Darüber hinaus ist DJI eine etablierte Marke mit breitem Produktsortiment und hoher Bekanntheit.
| Tabelle 18: Power-Station Vergleich | ||||||
|---|---|---|---|---|---|---|
Educational Escape Game 1.1
Nach der Zwischenpräsentation erfolgt eine Vereinfachung des Aufbaus der Escape-Box. In Abbildung 38 und Abbildung 39, in Tabelle 19 ist dargestellt, wie die Außenwände im CAD-Programm SolidWorks überarbeitet und die erforderlichen Maße eingetragen sind. Anstelle einer Kombination aus Schubladen und Türen wird die Konstruktion auf zwölf gleich große Türen reduziert – jeweils sechs auf der linken und sechs auf der rechten Seite.
| Tabelle 19: Neue Fächer-Verteilung | ||||||
|---|---|---|---|---|---|---|
Die ursprüngliche Planung sah innere Trennwände in Form von fünfseitigen Boxen oder Schubladen vor. Abbildung 40 und Abbildung 41, in Tabelle 20 verdeutlichen diese Überlegung, während Abbildung 42 und Abbildung 43 die Alternative eines Aufbaus mit einfachen vertikalen Trennwänden illustrieren.
Die Auswirkungen dieser beiden Varianten auf Gewicht und Materialbedarf sind in mehreren Berechnungen erfasst und in in Tabelle 21 gelistet. Abbildung 44 enthält eine Excel-Tabelle mit den Maßen und Gewichten der einzelnen Bauteile: Für die Außenwände ergibt sich bei einer Dicke von 9 mm ein Gewicht von 18,37 kg. Abbildung 45 vergleicht die Innenwände – 19,81 kg bei einer Konstruktion mit Boxen gegenüber 9,18 kg bei der Ausführung mit großen Trennwänden. In Abbildung 46 sind zusätzlich die Gewichte zweier Aluminiumrahmen aufgeführt, die zwischen 6,88 kg und 8,96 kg liegen. Die Gesamtgewichtsberechnung in Abbildung 47 zeigt, dass eine Boxenstruktur einschließlich Handwagen und Power Station ein Gewicht von 84,99 kg (ohne Rahmen) bzw. 91,87 kg (mit Rahmen) erreicht. Bei der einfacheren Lösung mit Trennwänden reduziert sich das Gesamtgewicht auf 74,36 kg (ohne Rahmen) bzw. 81,23 kg (mit Rahmen).
Um Gewicht zu sparen und den Aufbau zugleich zu vereinfachen, fällt die Entscheidung zugunsten der Variante mit vier Trennwänden und ohne Aluminiumrahmen. Damit erreicht die gesamte Escape-Box inklusive Wagen ein Gesamtgewicht von etwa 74 kg.
| Tabelle 22: Trennwände - Papierschablone | ||||||
|---|---|---|---|---|---|---|
Zur praktischen Erprobung des Konstruktionskonzepts dienen Papierschablonen, die in Abbildung 48 dargestellt sind. Diese Untersuchung bestätigt, dass die zentrale horizontale Platte, welche die Box in einen oberen und einen unteren Bereich unterteilt, aus einem durchgehenden Holzstück gefertigt sein sollte. Oberhalb und unterhalb dieser Platte werden jeweils drei vertikale Trennwände eingefügt, sodass sich auf beiden Seiten des Wagens sechs gleich große Fächer ergeben Abbildung 49.
Die Trennwände sind mit Schlitzen versehen, wodurch die einzelnen Multiplexplatten ineinandergesteckt und formschlüssig verkeilt werden können. Zusätzlich werden die Trennwände in Nuten eingelassen, die in die Außenwände gefräst sind. Diese Konstruktionsweise erhöht die strukturelle Stabilität des Aufbaus und gewährleistet eine robuste sowie belastbare Gesamtstruktur.
Darstellung der Ergebnisse
Educational Escape Game Konzeption - Ergebnisse
Nach der Konzeptentwicklung, mehreren Iterationsschleifen und der gezielten Reduktion des ursprünglich komplexeren Aufbaus wird im Folgenden die finale Ausgestaltung der Escape-Box systematisch dokumentiert. Ziel dieser Darstellung ist es, sowohl die baulichen Anpassungen des Gehäuses als auch die endgültige Ausarbeitung der technischen Komponenten zu beschreiben, sodass ein konsistentes Gesamtbild des entwickelten Systems entsteht. Dieses bildet die Grundlage für die spätere Realisierung und praktische Erprobung.
- Im abschließenden Entwicklungsschritt erfolgt die Korrektur der Maße, wobei Länge und Breite des Aufbaus stärker an die Abmessungen des 4001L Fetra Handwagens angenähert werden. Dabei wird bewusst ein gewisser Spielraum gelassen, sodass die Passung funktional, aber nicht vollständig präzise ausgeführt ist. Diese Anpassungen gewährleisten eine stabile Integration des Gehäuses in die Transportstruktur, ohne den Aufbau durch zu enge Toleranzen unnötig zu verkomplizieren. Die vorgenommenen Änderungen sind in Abbildung 50, Abbildung 51 und Abbildung 52 sowie in Tabelle 23 dokumentiert.
| Tabelle 23: Ergebnisse - Solid Works | ||||||
|---|---|---|---|---|---|---|
- Parallel dazu wird die technische Ausarbeitung finalisiert. Der Schaltplan (Abbildung 54) sowie der technische Detailplan (Abbildung 55) in Tabelle 24 zeigen die endgültige Systemarchitektur. Dabei wird die Anzahl der Taster für die Haken der Schublade, und die damit verbundenen LEDs, auf drei reduziert, wodurch die Steuerlogik vereinfacht und die Fehleranfälligkeit minimiert wird. Die überarbeitete Fach-Tür mit nur drei Haken ist in Abbildung 53 darstellt.

Zudem erfährt die Steuerarchitektur eine grundlegende Vereinfachung: Anstelle mehrerer Mikrocontroller, die zuvor über das I²C-Kommunikationsprotokoll (Arduino SDA und SCL) miteinander verbunden waren, übernimmt nun ein einzelner Raspberry Pi die zentrale Steuerung.
"Arduino SDA und SCL sind die beiden Leitungen des I2C-Kommunikationsprotokolls: SDA (Serial Data) ist die serielle Datenleitung, die die eigentlichen Daten überträgt, und SCL (Serial Clock) ist die serielle Taktleitung, die das Kommunikationssignal synchronisiert und den Takt vorgibt. Diese Pins sind bei den meisten Arduino-Boards, wie dem Arduino UNO, mit den analogen Pins A4 (SDA) und A5 (SCL) verbunden. Aufgaben der Leitungen SDA (Serial Data): Über diese Leitung werden die tatsächlichen Informationen und Daten zwischen den angeschlossenen Geräten gesendet und empfangen. SCL (Serial Clock): Diese Leitung liefert das Takt- oder Synchronisationssignal. Der Arduino oder das Master-Gerät erzeugt regelmäßige Pulse, um den Rhythmus für die Datenübertragung vorzugeben und die Kommunikation zu synchronisieren. Verbindung am Arduino Am Arduino UNO sind die Pins A4 für SDA und A5 für SCL direkt mit dem I2C-Bus verbunden. Bei anderen Arduino-Boards können die physischen Pins variieren. Zusammenfassend SDA und SCL bilden zusammen den I2C-Bus und ermöglichen die Kommunikation zwischen verschiedenen elektronischen Komponenten auf einfache Weise, indem sie Daten übertragen und die Kommunikation mit einem Taktsignal synchronisieren."
Quelle: Generiert mit Google KI, 03. Oktober 2025. Zugriff am: 03. Oktober 2025. Verfügbar unter: https://www.google.com/?hl=de
Zur Erweiterung der verfügbaren Ein- und Ausgänge wird dieser mit einer GPIO-Erweiterungskarte ausgestattet, wodurch eine flexible und modulare Ansteuerung der angeschlossenen Peripheriegeräte ermöglicht wird.
Auch die Komponenten der Mini-Nebelmaschine werden angepasst. Sie erhält eine separate Stromversorgung über ein Lithium-Ionen-Akkumulator (Akkupack), das auf die spezifischen Leistungsanforderungen des eingesetzten Verdampfer-Coils abgestimmt ist. Dadurch wird die Betriebssicherheit erhöht und eine zuverlässige Funktion gewährleistet. Der Steuerkreis dieser Nebelmaschine ist lediglich über die Ansteuerung eines N-Channel-MOSFETs mit der restlichen Schaltung der Escape-Box verbunden. Die entsprechende Ausführung ist in Abbildung 54 und Abbildung 55 im unteren rechten Bereich dargestellt.
| Tabelle 24: Ergebnisse - Schaltplan | ||||||
|---|---|---|---|---|---|---|
Ein vom Raspberry Pi gesendetes Steuersignal schaltet den MOSFET, sodass die Nebelmaschine kurzzeitig aktiviert und anschließend wieder deaktiviert wird. Im unteren linken Bereich der genannten Abbildungen sowie in Abbildung 56 und Abbildung 57 ist darüber hinaus ein separater Stromkreis aufgeführt. Dieser zeigt die Ansteuerung einer weiteren adressierbaren LED-Leiste mithilfe eines [https://www.adafruit.com/product/2000
Adafruit Pro Trinket – 5V 16MHz]. Die Stromversorgung dieser Schaltung erfolgt ebenfalls über ein Akkupack, das durch das [https://www.adafruit.com/product/2124 Adafruit Pro Trinket LiIon LiPoly Backpack Add-On 3.3V Platine] ergänzt wird. Diese Add-on-Platine ermöglicht nicht nur eine kompakte Energieversorgung, sondern auch ein einfaches Ein- und Ausschalten des Mikrocontrollers und damit der LED-Leiste. Das Schalten erfolgt hierbei über einen Kippschalter.
Alternativ könnte die LED-Leiste auch direkt über den Raspberry Pi betrieben werden, wobei dieser die Steuerung der Lichtsignale oder zumindest das Ein- und Ausschalten übernehmen könnte. In der hier dargestellten Lösung wird jedoch bewusst ein separater Stromkreis bevorzugt, da dieser eine einfachere Einrichtung und Bedienung der Beleuchtung erlaubt.
| Tabelle 25: Ergebnisse - Schaltplan | ||||||
|---|---|---|---|---|---|---|
Die Konzeption dieses Aufbaus ist inspiriert von einem [https://youtu.be/U_Kl1YCDO2E?si=ywl4dXex_Asbg5-M&t=217
YouTube-Video] von KamuiCosplay, in dem der Aufbau einer vergleichbaren Schaltung anschaulich erläutert wird. Ein Screenshot der relevanten Videosequenz ist in Abbildung 58 dargestellt.

- Das Kapitel Kriterien, die das Educational Escape Game aufweisen muss definiert alle relevanten Anforderungen an das Projekt. Diese sind analog zu einem Lasten- und Pflichtenheft strukturiert und dienen als Referenzrahmen für die gesamte Entwicklung. Darüber hinaus enthält die Ideensammlung für Verriegelungsmechanismen eines Educational Escape Game eine systematische Auflistung möglicher Schließmechanismen und dokumentiert die Auswahl der im finalen Aufbau implementierten Lösungen.
- Als tragende Struktur wird weiterhin der 4001L Fetra Handwagen eingesetzt, der bereits im Abschnitt Auswahl des Handpritschenwagens & des Materials beschrieben ist. Für die äußere Verkleidung kommen Multiplexplatten der Firma Holz Tusche zum Einsatz, die sich durch ihre hohe Stabilität und Langlebigkeit auszeichnen. Von der Verwendung eines Aluminiumrahmens wird – wie bereits zuvor diskutiert – in der finalen Version abgesehen, da dieser das Gesamtgewicht deutlich erhöhen würde und im aktuellen Aufbau keinen zwingenden funktionalen Mehrwert bietet.
- Die Spannungsversorgung wird durch die in Kapitel Spannungsversorgung beschriebene DJI Power 500 gewährleistet. Diese sogenannte Power Station bietet eine ausreichend hohe Kapazität sowie vielfältige Anschlussmöglichkeiten, sodass das mobile Educational Escape Game über mehrere Stunden hinweg zuverlässig betrieben werden kann. Damit wird die notwendige Energieversorgung auch unter realen Einsatzbedingungen sichergestellt und die Mobilität des Systems gewährleistet.
- Ergänzend wird die während des Projektes kontinuierlich gepflegte und überarbeitete Excel-Tabelle nun als finale Übersicht präsentiert. In dieser Tabelle sind alle verwendeten Bauteile mit ihren Preisen, Artikelnummern, Mengen und Bezugslinks aufgeführt. Auf Grundlage dieser Aufstellung lassen sich die Gesamtkosten des Systems überschlagen, die bei einer aufgerundeten Summe von etwa 3000 € liegen. Die Tabelle dient somit als zentrale Dokumentation für Materialplanung, Budgetkontrolle und spätere Nachbestellungen.
MINT-Erlebnistag
Zusammenfassung und Ausblick
Zusammenfassung
Ausblick
Die geplante Bachelorarbeit, die unmittelbar an das hier beschriebene Projekt anschließt, verfolgt das Ziel, die Entwicklung der mobilen Escape-Box weiterzuführen und exemplarisch umzusetzen. Neben der praktischen Realisierung der Escape-Box beinhaltet die Arbeit auch eine Modulabschlussprüfung, bestehend aus einem schriftlichen Teil – der Bachelorarbeit mit einem Umfang von 30–60 Seiten – sowie einer mündlichen Prüfung (Kolloquium) von 15–30 Minuten. Diese Kombination ermöglicht sowohl die Darstellung des theoretischen Hintergrunds als auch die praxisnahe Umsetzung der entwickelten Konzepte.
Für die Bearbeitung der Forschungsfrage wurde bereits ein methodisch-wissenschaftlicher Ansatz formuliert:
„Inwiefern kann der Einsatz einer mobilen, gamifizierten Escape Box mit interaktiven Rätseln im Hochschulkontext das Interesse von Schüler:innen an universitären Studieninhalten fördern und ihre Motivation zur Auseinandersetzung mit fachlichen Themen steigern?“
Die Untersuchung erfolgt durch gezielte Feldversuche mit Schüler:innen, bei denen qualitative und quantitative Daten zur Interaktion mit der Escape-Box erhoben werden. Die gewonnenen Daten werden systematisch dokumentiert, analysiert und interpretiert, um Rückschlüsse auf die Effektivität der mobilen Escape-Box als Bildungsinstrument zu ermöglichen. Ziel ist es, fundierte Aussagen darüber zu treffen, wie spielerische Lernformate Motivation und fachliches Interesse im schulischen Kontext steigern können.
Darüber hinaus bietet das entwickelte Educational Escape Game ein hohes Maß an Erweiterbarkeit. Neue Rätselmodule können jederzeit ergänzt und in den Ablauf integriert werden, wodurch die Flexibilität und die Interaktivität des Systems kontinuierlich gesteigert werden. Digitale Elemente lassen sich ebenfalls implementieren und von Studierenden entwickelt, wodurch das Escape Game laufend an neue Lerninhalte und methodische Ansätze angepasst werden kann.
Mit dem Aufbau der mobilen Escape-Box ist eine tragfähige Grundlage für weiterführende, kreative und teamorientierte Projekte geschaffen. Die geplanten Erweiterungen und kontinuierlichen Anpassungen fördern nicht nur das Lern- und Spielerlebnis der Schüler:innen und Besucher:innen der HSHL, sondern eröffnen auch Studierenden und Lehrenden der Hochschule die Möglichkeit, eigenständig Ideen einzubringen, das Projekt wissenschaftlich zu begleiten und innovative didaktische Konzepte umzusetzen. Somit trägt das Projekt langfristig dazu bei, interdisziplinäre Zusammenarbeit, praxisnahes Lernen und kreative Lösungsansätze im Hochschulkontext zu fördern.
Anhang
A Vorausssetzungen
Das Projekt erfordert Vorwissen in einigen, aber nicht allen nachfolgenden Themengebieten. Sollten Sie die Anforderungen nicht erfüllen, kann die Aufgabenstellung mit Blick auf Ihre Vorkenntnisse individuell angepasst werden.
- Modellbau (z. B. Holz-, Metallverarbeitung, CAD, 3D-Druck)
- Kreativität (z. B. Storytelling, Spielidee, Design des Abenteuer-Moduls)
- Spaß am Bau eines mechatronischen Abenteuer-Moduls
- Dokumentenversionierung mit SVN
- Dokumentation mit Word und im HSHL-Wiki.
B Anforderungen an die wissenschaftliche Arbeit
- Wissenschaftliche Vorgehensweise (Projektplan, etc.), nützlicher Artikel: Gantt Diagramm erstellen
- Wöchentliche Fortschrittsberichte (informativ), aktualisieren Sie das Besprechungsprotokoll - Live Gespräch mit Prof. Schneider
- Projektvorstellung im Wiki
- Tägliche Sicherung der Arbeitsergebnisse in SVN
- Tägliche Dokumentation der geleisteten Arbeitsstunden
- Studentische Arbeiten bei Prof. Schneider
- Anforderungen an eine wissenschaftliche Arbeit
C SVN-Repositorium
- SVN Checkout-URL [1]
D Nützliche Links für den Einstieg
- Physik-Escape-Room
- Escape Room in Physics: Train Experiment
- Escape Room als Lernspiel im Unterricht
- KIT: Eductional Escape Rooms mit Beispielen
- escapeED App
- escapED: A Framework for Creating Educational Escape Rooms and Interactive Games For Higher/Further Education. (PDF)
- DIY-Escape Game
- EduBreakout
- Didaktische Escape Rooms
- Ein interaktives Escape-Game zum Ausdrucken. 1 Mission ist kostenlos.
- Beispiele für Games in der Bildung
- Unterrichtsmethoden: Das Klassenzimmer als Escape Room
- Online Escape Game for language learning
- Online Educational Escape Rooms – Ein Fallbeispiel
- Educational Escape Rooms – easy ohne Programmierkenntnisse
→ zurück zum Hauptartikel: Studentische Arbeiten






































