Arduino basierte Quiz Box: Unterschied zwischen den Versionen
Keine Bearbeitungszusammenfassung |
|||
| Zeile 121: | Zeile 121: | ||
== Komponententest == | == Komponententest == | ||
{| class="wikitable" | {| class="wikitable" | ||
Version vom 20. November 2024, 15:32 Uhr
| Autor: | Anivesh Kumar und Marius Hoffknecht |
| Betreuer: | Marc Ebmeyer |
Einleitung
Die Spieler müssen 3 Rätsel lösen, die von der Quiz Box ausgegeben werden. Sobald alle Rätsel richtig gelöst sind, öffnet sich automatisch eine kleine Kiste, die den Code für das nächste Schloss enthält. Die Quiz Box ist mit 3 Displays, 3 Potentiometern 2 RGB-LEDs und ein RGB LED Platine ausgestattet und die Rätsel werden nacheinander ausgegeben. Es gibt einen Haupt-Display (D1) mit einer Haupt-Leuchte (RGB LED Platine 1). Darunter befinden sich zwei kleinere Displays (D2, D3) mit jeweils einer RGB-LED und einem Potentiometer. Die CAD-Zeichnung der Quiz Box wird noch hinzugefügt.
Rätsel:
1. Auf dem Display (D1) werden immer zwei Zahlen mit einem Komma getrennt ausgegeben. Zu jedem Zahlenpaar leuchtet die große RGB LED Platine 1 und jede Farbe steht für eine Verfahrensart, mit der die Zahlen verrechnet werden. Beispielsweise rot für +, grün für × und blau für -. Die Spieler müssen dann das richtige Ergebnis über das Potentiometer 1 am großen Display (D1) eingeben.
2. Am Display (D1) wird eine Rechenaufgabe ausgegeben, welche aus zwei gebenden Zahlen und einer Variablen besteht. Die Konstante wird ebenfalls ausgegeben und die Spieler können über einen der kleinen Displays (D2 oder D3) den Wert der Variable x verstellen. Das verstellen erfolgt über das Potentiometer (P2 oder P3).
Beispielaufgabe (leicht) : 100 + x/2 = 150 , Ergebnis: x = 100 muss am Potentiometer eingestellt werden.
3. Die RGB LED Platine leuchtet 3-mal in verschiedenen Farben. Auf den Displays D2 und D3 können die Zahlenwerte mit dem Potentiometern P2 und P3 zwischen 0 und 255 verändert werden. Die LEDs verändern je nach eingestellter Zahl ihre Farbe und es muss der richtige Wert eingestellt werden, sodass die RGB LED 1 am kleinen Display D2 genau in der gleichen Farbe leuchtet, wie der RGB LED Streifen 1.
Schwierigkeitslevel: einfach
Anforderungen
| ID | Inhalt | Prio | Ersteller | Datum | Geprüft von | Datum |
|---|---|---|---|---|---|---|
| 1 | Die Displays müssen veschiedene Zeichen zu verschiedenen Zeitpunkten ausgeben können. | hoch | Anivesh Kumar | 10.10.24 | ||
| 2 | Das Zusammenspiel zwischen LED, Display und Potentiometer muss zu jedem Zeitpunkt einwandfrei funktionieren. | hoch | Anivesh Kumar | 10.10.24 | ||
| 3 | Push Button für Neustarten muss funktionsfähig sein. | mittel | Anivesh Kumar | 10.10.24 | ||
| 4 | Push Button muss über ein Interrupt entprellt werden. | niedrig | Anivesh Kumar | 10.10.24 | ||
| 5 | Servo Motor muss nach Spielende den Deckel öffnen. | hoch | Marius Hoffknecht | 10.10.24 | ||
| 6 | RGB-LED muss hell beleuchtet sein. | mittel | Anivesh Kumar | 10.10.24 | ||
| 7 | Das Quiz Box muss in eine Schuhkarton passen. | mittel | Anivesh Kumar | 11.10.24 | ||
| 7 | Das Lösungsbox muss in eine Schuhkarton passen. | mittel | Anivesh Kumar | 11.10.24 |
Funktionaler Systementwurf/Technischer Systementwurf



Technischer Systementwurf:
Der Arduino Mega wird als Controller verwendet und vom Netzteil mit Spannung versorgt. Hier wird ein 2.2 Zoll TFT Display (D1) verwendet die über den SPI Bus angesteuert, und weitere 2x 0.96 Zoll OLED Displays (D2, D3) die über den I2C bus angesteuert werden. Zudem benötigen die Displays (D1,D2,D3) einen Anschluss an die Versorgungsspannung (VCC) und an Ground (GND). Die Display D1 hat 7 Anschlüsse die an der Arduino Mega verbunden müssen, Anschlüsse: MOSI, MISO, SCK, CS, DC, RST, LED, werden an jeweiligen Pins: 51, 50, 52, 11, 10, 9, 12 angeschlossen. Die RGB-LEDs werden mit einem Vorwiderstand von 200 Ohm direkt an die PWM-Digital-Pins des Arduino Megas 2-7 angeschlossen, RGB LED 1 an Pins: 2,3,4 und RGB LED 2 an Pins: 5,6,7. Die RGB-LED-Platine hat vier Anschlüsse. Zwei davon direkt auf Ground, einer an die Versorgungsspannung und ein Signalpin. Der Signalpin wird an den Digitalpin D3 des Arduino angeschlossen. Die Potentiometer haben drei Anschlüsse. Neben der Versorgungsspannung und Ground, werden die Analogpins am Arduino Mega angeschlossen, d.H Poti 1 an A0, Poti 2 an A1 und Poti 3 an A2. Der Servo Motor wird ebenfalls an die Versorgungsspannung und an Ground angeschlossen. Zudem wird der Signalanschluss an PWM Pin 10 des Arduino Mega verbunden. Der Push-Button wird an Digital Pin D8 des Arduinos angeschlossen und muss vor Benutzung entprellt werden.
Komponentenspezifikation
Umsetzung (HW/SW)


Komponententest
Ergebnis
Zusammenfassung
Lessons Learned
Projektunterlagen
Projektplan
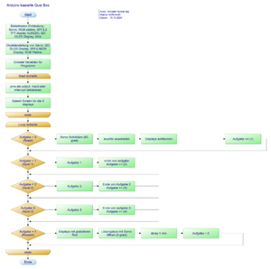
Hier ist die Projektplanung mit dem Programm GanttProject zu sehen. Alle verschiedenen Planungsschritte sind hier eingetragen und die Verfolgung der aktuellen Projektphase ist leicht nachvollziehbar. Die Datei wird immer aktuell gehalten, um jederzeit einen aktuellen Überblick zu gewährleisten.
Weblinks
Literatur
→ zurück zur Übersicht: WS 24/25: Escape Game
